Suppr超能文献

三级淋巴结构与外周神经母细胞瘤患者的无进展生存期相关。

Tertiary Lymphoid Structures Are Associated with Progression-Free Survival of Peripheral Neuroblastic Tumor Patients.

作者信息

Rothe Rebecca, Golle Therés, Hachkar Basma, Hörz Tina, Pablik Jessica, Rupp Luise, Dietsche Ina, Kruppa Christian, Fitze Guido, Schmitz Marc, Haase Michael, Wehner Rebekka

机构信息

Institute of Immunology, Faculty of Medicine Carl Gustav Carus, TUD Dresden University of Technology, 01307 Dresden, Germany.

National Center for Tumor Diseases (NCT), NCT/UCC Dresden, a Partnership Between DKFZ, Faculty of Medicine and University Hospital Carl Gustav Carus, TUD Dresden University of Technology, and Helmholtz-Zentrum Dresden-Rossendorf (HZDR), 01307 Dresden, Germany.

出版信息

Cancers (Basel). 2025 Apr 12;17(8):1303. doi: 10.3390/cancers17081303.

Abstract

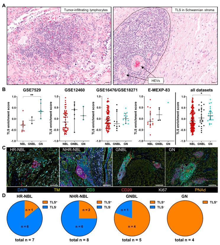
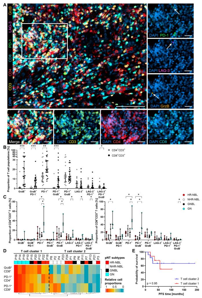
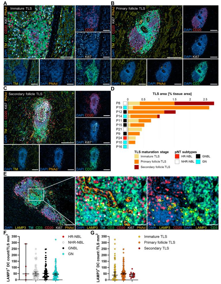
: Peripheral neuroblastic tumors (pNT) are a biologically heterogeneous group of embryonal tumors that derive from the neural crest and affect the sympathetic nervous system. So far, little is known about the complex immune landscape in these rare childhood cancers. : We focused on the immune cell infiltrate of treatment-naïve pNT from 24 patients, including high-risk neuroblastoma (HR-NBL), non-high-risk neuroblastoma (NHR-NBL), ganglioneuroblastoma (GNBL), and rare ganglioneuroma (GN). To gain novel insights into the immune architecture of these pNT subtypes, we used multiplex immunohistochemistry, multispectral imaging, and algorithm-based data evaluation to detect and characterize T cells, B cells, neutrophils, macrophages, and tertiary lymphoid structures (TLS). : The majority of the investigated tumor-infiltrating immune cells were macrophages and T cells. Their detailed phenotypic characterization revealed high proportions of M2-like macrophages as well as activated GrzB CD8 and PD-1 T lymphocytes. Proportions of these T cell phenotypes were significantly increased in GN compared to HR-NBL, NHR-NBL, or GNBL. In addition, TLS occurred in 11 of 24 patients, independent of immune cell frequencies in the whole tissues. Interestingly, all GN, most GNBL, but only a few NBL contained TLS. We distinguished between three TLS maturation stages that were present irrespective of the pNT subtype. The majority belonged to mature TLS of the primary follicle state. Mature LAMP3 dendritic cells were also found, predominantly in T cell zones of TLS. Furthermore, TLS presence identified pNT patients with significantly prolonged progression-free survival in contrast to all other analyzed immunological features. : We propose TLS to be a potential prognostic marker for pNT to predict patient outcomes.

摘要

外周神经母细胞瘤(pNT)是一组生物学上异质性的胚胎性肿瘤,起源于神经嵴,影响交感神经系统。到目前为止,对于这些罕见儿童癌症中的复杂免疫格局知之甚少。

我们聚焦于24例未经治疗的pNT患者的免疫细胞浸润情况,包括高危神经母细胞瘤(HR-NBL)、非高危神经母细胞瘤(NHR-NBL)、节细胞神经母细胞瘤(GNBL)和罕见的节细胞神经瘤(GN)。为了深入了解这些pNT亚型的免疫结构,我们使用多重免疫组织化学、多光谱成像和基于算法的数据评估来检测和表征T细胞、B细胞、中性粒细胞、巨噬细胞和三级淋巴结构(TLS)。

大多数被研究的肿瘤浸润免疫细胞是巨噬细胞和T细胞。它们详细的表型特征显示出高比例的M2样巨噬细胞以及活化的颗粒酶B CD8和程序性死亡蛋白1(PD-1)T淋巴细胞。与HR-NBL、NHR-NBL或GNBL相比,这些T细胞表型的比例在GN中显著增加。此外,24例患者中有11例出现TLS,与整个组织中的免疫细胞频率无关。有趣的是,所有GN、大多数GNBL,但只有少数神经母细胞瘤含有TLS。我们区分了三个TLS成熟阶段,无论pNT亚型如何均存在。大多数属于初级滤泡状态的成熟TLS。还发现了成熟的溶酶体相关膜蛋白3(LAMP3)树突状细胞,主要存在于TLS的T细胞区。此外,与所有其他分析的免疫特征相比,TLS的存在确定了pNT患者无进展生存期显著延长。

我们提出TLS可能是pNT预测患者预后的潜在预后标志物。

https://cdn.ncbi.nlm.nih.gov/pmc/blobs/cce3/12025499/3870ad4c617d/cancers-17-01303-g001.jpg

文献AI研究员

20分钟写一篇综述,助力文献阅读效率提升50倍。

立即体验

用中文搜PubMed

大模型驱动的PubMed中文搜索引擎

马上搜索

文档翻译

学术文献翻译模型,支持多种主流文档格式。

立即体验