Suppr超能文献

病毒进入途径决定了对抗病毒肽TAT-I24的敏感性。

The Virus Entry Pathway Determines Sensitivity to the Antiviral Peptide TAT-I24.

作者信息

Kicker Eva, Kouros Antonio, Zatloukal Kurt, Harant Hanna

机构信息

Diagnostic and Research Center for Molecular Biomedicine, Diagnostic and Research Institute of Pathology, Medical University Graz, Neue Stiftingtalstraße 6, 8010 Graz, Austria.

Pivaris BioScience GmbH, Media Quarter Marx 3.4, Maria-Jacobi-Gasse 1, 1030 Vienna, Austria.

出版信息

Viruses. 2025 Mar 23;17(4):458. doi: 10.3390/v17040458.

Abstract

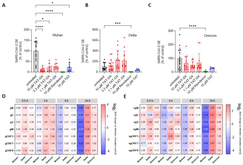
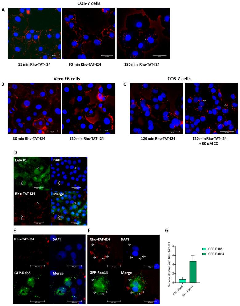
The peptide TAT-I24, a fusion of the TAT peptide (amino acids 48-60) and the 9-mer peptide I24, has been previously shown to neutralize several double-stranded (ds) DNA viruses in vitro. We have now extended the testing to potentially sensitive RNA viruses and analyzed the antiviral effect of the peptide against Severe Acute Respiratory Syndrome Coronavirus-2 (SARS-CoV-2). In Vero E6 cells, TAT-I24 neutralized the human 2019-nCoV isolate (Wuhan variant) in a dose-dependent manner, while it was unable to neutralize two SARS-CoV-2 variants of concern, Delta and Omicron. Moreover, TAT-I24 could not significantly neutralize any of the SARS-CoV-2 variants in the human lung carcinoma cell line Calu-3, which provides an alternative entry route for SARS-CoV-2 by direct membrane fusion. Therefore, a possible dependence on virus uptake by endocytosis was investigated by exposing Vero E6 cells to chloroquine (CQ), an inhibitor of endosomal acidification. The Wuhan variant was highly sensitive to inhibition by CQ, an effect which was further enhanced by TAT-I24, while the Delta variant was less sensitive to inhibition by higher concentrations of CQ compared to the Wuhan variant. The microscopic analysis of COS-7 cells using a rhodamine-labeled TAT-I24 (Rho-TAT-I24) showed the endosomal localization of fluorescent TAT-I24 and co-localization with transfected GFP-Rab14 but not GFP-Rab5. As these proteins are found in distinct endosomal pathways, our results indicate that the virus entry pathway determines sensitivity to the peptide.

摘要

肽TAT-I24是TAT肽(氨基酸48 - 60)与9聚体肽I24的融合体,先前已证实在体外可中和多种双链(ds)DNA病毒。我们现在已将测试扩展至潜在敏感的RNA病毒,并分析了该肽对严重急性呼吸综合征冠状病毒2(SARS-CoV-2)的抗病毒作用。在Vero E6细胞中,TAT-I24以剂量依赖方式中和了人类2019-nCoV毒株(武汉变种),而它无法中和两种令人关注的SARS-CoV-2变种——德尔塔和奥密克戎。此外,TAT-I24在人肺癌细胞系Calu-3中无法显著中和任何一种SARS-CoV-2变种,Calu-3通过直接膜融合为SARS-CoV-2提供了另一种进入途径。因此,通过将Vero E6细胞暴露于氯喹(CQ)(一种内体酸化抑制剂)来研究对通过内吞作用摄取病毒的可能依赖性。武汉变种对CQ抑制高度敏感,TAT-I24可进一步增强这种作用,而与武汉变种相比,德尔塔变种对较高浓度CQ的抑制不太敏感。使用罗丹明标记的TAT-I24(Rho-TAT-I24)对COS-7细胞进行的显微镜分析显示,荧光TAT-I24定位于内体,并与转染的GFP-Rab14共定位,但不与GFP-Rab5共定位。由于这些蛋白质存在于不同的内体途径中,我们的结果表明病毒进入途径决定了对该肽的敏感性。

https://cdn.ncbi.nlm.nih.gov/pmc/blobs/80d2/12031635/79121a3fd1cc/viruses-17-00458-g001.jpg

文献AI研究员

20分钟写一篇综述,助力文献阅读效率提升50倍。

立即体验

用中文搜PubMed

大模型驱动的PubMed中文搜索引擎

马上搜索

文档翻译

学术文献翻译模型,支持多种主流文档格式。

立即体验