Suppr超能文献

生物分子在体内向神经元的胞质递送用于超分辨率成像和基因组修饰

In Vivo Cytosolic Delivery of Biomolecules into Neurons for Super-Resolution Imaging and Genome Modification.

作者信息

Ge Xiaoqian, Wekselblatt Joseph B, Elmore Scott, Wang Bo, Wang Tongtong, Dai Renjinming, Zhang Tingting, Dave Harsh, Ghaderi Mohammadaref, Anilkumar Athul Raj, Wang Bill, Sirsi Shashank R, Ahn Jung-Mo, Shapiro Mikhail G, Oka Yuki, Lois Carlos, Qin Zhenpeng

机构信息

Department of Biomedical Engineering, University of Texas Southwestern Medical Center, Dallas, TX, 75390, USA.

Department of Mechanical Engineering, University of Texas at Dallas, Richardson, TX, 75080-3021, USA.

出版信息

Adv Sci (Weinh). 2025 Jul;12(25):e2501033. doi: 10.1002/advs.202501033. Epub 2025 Apr 26.

Abstract

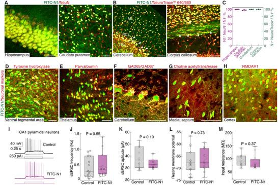
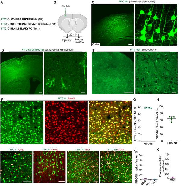
Efficient delivery of biomolecules into neurons has significant impacts on therapeutic applications in the central nervous system (CNS) and fundamental neuroscience research. Existing viral and non-viral delivery methods often suffer from inefficient intracellular access due to the endocytic pathway. Here, a neuron-targeting and direct cytosolic delivery platform is discovered by using a 15-amino-acid peptide, termed the N1 peptide, which enables neuron-specific targeting and cytosolic delivery of functional biomolecules. The N1 peptide initially binds hyaluronan in the extracellular matrix and subsequently passes the membrane of neurons without being trapped into endosome. This mechanism facilitates the efficient delivery of cell-impermeable and photo-stable fluorescent dye for super-resolution imaging of dendritic spines, and functional proteins, such as Cre recombinase, for site-specific genome modification. Importantly, the N1 peptide exhibits robust neuronal specificity across diverse species, including mice, rats, tree shrews, and zebra finches. Its targeting capability is further demonstrated through various administration routes, including intraparenchymal, intrathecal, and intravenous (i.v.) injections after blood-brain barrier (BBB) opening with focused ultrasound (FUS). These findings establish the N1 peptide as a versatile and functional platform with significant potential for bioimaging and advanced therapeutic applications.

摘要

将生物分子高效递送至神经元对中枢神经系统(CNS)的治疗应用和基础神经科学研究具有重大影响。由于内吞途径,现有的病毒和非病毒递送方法常常存在细胞内进入效率低下的问题。在此,通过使用一种由15个氨基酸组成的肽(称为N1肽)发现了一种神经元靶向和直接胞质递送平台,该肽能够实现功能性生物分子的神经元特异性靶向和胞质递送。N1肽最初与细胞外基质中的透明质酸结合,随后穿过神经元膜而不被内吞体捕获。这种机制有助于高效递送细胞不可渗透且光稳定的荧光染料用于树突棘的超分辨率成像,以及递送功能性蛋白质,如用于位点特异性基因组修饰的Cre重组酶。重要的是,N1肽在包括小鼠、大鼠、树鼩和斑胸草雀在内的多种物种中均表现出强大的神经元特异性。通过各种给药途径进一步证明了其靶向能力,包括在通过聚焦超声(FUS)打开血脑屏障(BBB)后进行脑实质内、鞘内和静脉内(i.v.)注射。这些发现确立了N1肽作为一个具有多功能性和功能性的平台,在生物成像和先进治疗应用方面具有巨大潜力。

https://cdn.ncbi.nlm.nih.gov/pmc/blobs/6ba7/12224921/c9bc7f7fa93c/ADVS-12-2501033-g009.jpg

文献AI研究员

20分钟写一篇综述,助力文献阅读效率提升50倍。

立即体验

用中文搜PubMed

大模型驱动的PubMed中文搜索引擎

马上搜索

文档翻译

学术文献翻译模型,支持多种主流文档格式。

立即体验