Suppr超能文献

用于小细胞肺癌诊断的细胞外囊泡类Delta配体3和亚型转录因子

Extracellular Vesicular Delta-Like Ligand 3 and Subtype Transcription Factors for Small Cell Lung Cancer Diagnosis.

作者信息

Li Hong, Chiang Chi-Ling, Kwak Kwang Joo, Lee Hsin-Lun, Wang Xinyu, Romano Giulia, Saviana Michela, Toft Robin, Cheng Tai-Shan, Chang Yuehshih, Hsiang Bi-Da, Liu Guan-Wan, Mo Xiaokui, Ma Yifan, Pan Junjie, Rima Xilal Y, Kim Truc Nguyen, Reategui Eduardo, Shen Chia-Ning, Chu Yeh-Shiu, Croce Carlo, Chang Peter Mu-Hsin, Yeh Yi-Chen, Carbone David P, Huang Chi-Ying F, Chiang Chi-Lu, Nana-Sinkam Patrick, Lee L James

机构信息

Department of Chemical and Biomolecular Engineering, The Ohio State University, Columbus, OH, 43210, USA.

Institute of Biopharmaceutical Sciences, National Yang Ming Chiao Tung University, Taipei, 11221, Taiwan.

出版信息

Adv Sci (Weinh). 2025 Jun;12(22):e2416711. doi: 10.1002/advs.202416711. Epub 2025 Apr 26.

Abstract

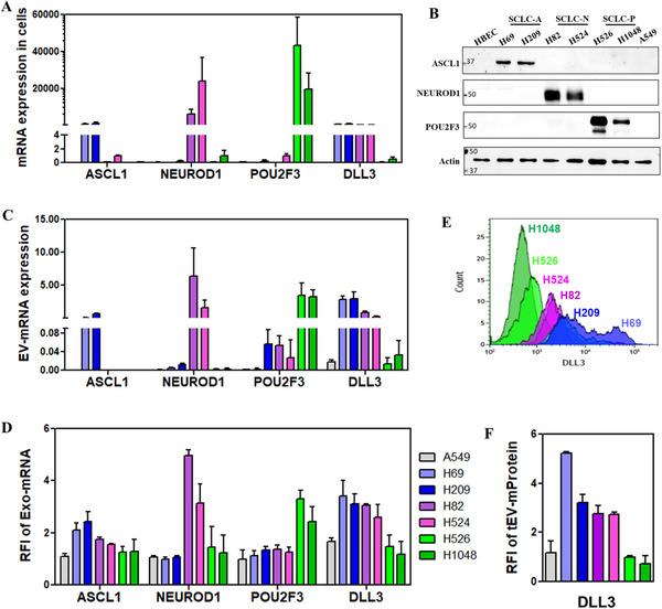
Small cell lung cancer (SCLC) is associated with high mortality and limited therapeutic options. There is increasing recognition that SCLC harbors molecular heterogeneity. Using a new liquid biopsy assay, it is demonstrated that SCLC subtypes, as determined by patient tumor tissue staining and cell lines, can be accurately identified by measuring the mRNA expression of subtype transcription factors (ASCL1, POU2F3, and NEUROD1) in circulating exosome-rich extracellular vesicles (Exo). Additionally, upregulation of Delta-like ligand 3 (DLL3) mRNA in Exo and its membrane protein (mProtein) in extracellular vesicles associated with tumor (tEV) may distinguish both limited- and extensive-stage SCLC patients from high-risk smokers, with AUC/ROC values of 0.836 and 0.839, respectively. By incorporating Exo-ASCL1 and Exo-POU2F3 mRNA expression with DLL3 Exo-mRNA/tEV-mProtein expression, the classifier enhances the AUC/ROC to 0.912 and 0.963 for limited- and extensive-stage SCLC patients, respectively.

摘要

小细胞肺癌(SCLC)与高死亡率和有限的治疗选择相关。人们越来越认识到SCLC存在分子异质性。使用一种新的液体活检检测方法,研究表明,通过测量富含外泌体的循环细胞外囊泡(Exo)中亚型转录因子(ASCL1、POU2F3和NEUROD1)的mRNA表达,可以准确识别由患者肿瘤组织染色和细胞系确定的SCLC亚型。此外,Exo中Delta样配体3(DLL3)mRNA及其与肿瘤相关的细胞外囊泡(tEV)中的膜蛋白(mProtein)的上调,可能将局限期和广泛期SCLC患者与高危吸烟者区分开来,其AUC/ROC值分别为0.836和0.839。通过将Exo-ASCL1和Exo-POU2F3 mRNA表达与DLL3 Exo-mRNA/tEV-mProtein表达相结合,该分类器分别将局限期和广泛期SCLC患者的AUC/ROC提高到0.912和0.963。

https://cdn.ncbi.nlm.nih.gov/pmc/blobs/a422/12165112/ce2edfd1eaa0/ADVS-12-2416711-g004.jpg

文献AI研究员

20分钟写一篇综述,助力文献阅读效率提升50倍。

立即体验

用中文搜PubMed

大模型驱动的PubMed中文搜索引擎

马上搜索

文档翻译

学术文献翻译模型,支持多种主流文档格式。

立即体验