Suppr超能文献

维生素D通过超重炎症性肠病患者的脂质代谢增强肿瘤坏死因子-α抗体的治疗效果。

Vitamin D enhances the therapeutic effect of TNF-α antibodies through lipid metabolism in overweight IBD patients.

作者信息

Yu Wei, Huang Pengpeng, Jin Yanling, Wu Fang, Zhang Cuiping, Jing Lili, Chen Ying, Xu Han, Xiong Jiapin, Zhang Rong, Zhao Ke, Li Xue

机构信息

Institute of Clinical Medicine Research, Zhejiang Provincial People'S Hospital(Affiliated People'S Hospital), Hangzhou Medical College, Hangzhou, 310013, Zhejiang, China.

Department of General, Cancer Center, Division of Gastrointestinal and Pancreatic Surgery, Zhejiang Provincial People's Hospital (Affiliated People's Hospital), Hangzhou Medical College, Hangzhou, 310013, Zhejiang, China.

出版信息

Cell Mol Life Sci. 2025 Apr 26;82(1):176. doi: 10.1007/s00018-025-05626-8.

Abstract

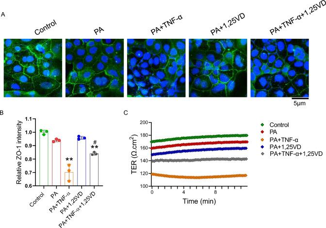
The inhibitory effects of the tumor necrosis factor-α (TNF-α) antibody infliximab (IFX) on colitis are well established. Since IFX dosing is weight-based and associated with various side effects, there is a growing interest in identifying combination therapies that can enhance its efficacy, particularly in overweight inflammatory bowel disease (IBD) patients, to maximize the anti-inflammatory effect while minimizing the required dose. Our research revealed that overweight IBD patients present decreased vitamin D levels in the intestinal epithelium alongside elevated TNF-α levels. In mice fed a high-fat diet (HFD) for four weeks, treatment with the vitamin D analog palicalcitol (PAL) reduced lipid synthesis and TNF-α production in intestinal epithelial cells (IECs). In a 2,4,6-trinitrobenzenesulfonic acid (TNBS)-induced experimental colitis model, PAL treatment mitigated TNF-α-induced damage to the intestinal epithelial barrier and reduced the activation of Th1 and Th17 cells in the lamina propria, thereby reducing colitis development in HFD-fed mice. Notably, the combination of IFX and PAL was more effective than IFX alone in treating colitis in these mice. Overall, our findings suggest that vitamin D inhibits TNF-α production by reducing lipid synthesis in IECs, thereby enhancing IFX therapy in overweight IBD patients.

摘要

肿瘤坏死因子-α(TNF-α)抗体英夫利昔单抗(IFX)对结肠炎的抑制作用已得到充分证实。由于IFX的给药剂量基于体重且与各种副作用相关,人们越来越关注确定能够增强其疗效的联合疗法,特别是在超重的炎症性肠病(IBD)患者中,以在最小化所需剂量的同时最大化抗炎效果。我们的研究表明,超重的IBD患者肠道上皮中的维生素D水平降低,同时TNF-α水平升高。在喂食高脂饮食(HFD)四周的小鼠中,用维生素D类似物帕立骨化醇(PAL)治疗可减少肠道上皮细胞(IECs)中的脂质合成和TNF-α产生。在2,4,6-三硝基苯磺酸(TNBS)诱导的实验性结肠炎模型中,PAL治疗减轻了TNF-α对肠道上皮屏障的损伤,并减少了固有层中Th1和Th17细胞的活化,从而减少了喂食HFD小鼠的结肠炎发展。值得注意的是,在治疗这些小鼠的结肠炎方面,IFX与PAL的联合使用比单独使用IFX更有效。总体而言,我们的研究结果表明,维生素D通过减少IECs中的脂质合成来抑制TNF-α的产生,从而增强超重IBD患者的IFX治疗效果。

https://cdn.ncbi.nlm.nih.gov/pmc/blobs/688a/12033164/2a384582c671/18_2025_5626_Fig1_HTML.jpg

文献AI研究员

20分钟写一篇综述,助力文献阅读效率提升50倍。

立即体验

用中文搜PubMed

大模型驱动的PubMed中文搜索引擎

马上搜索

文档翻译

学术文献翻译模型,支持多种主流文档格式。

立即体验