Suppr超能文献

G0S2在雌激素受体阳性(ER+)和雌激素受体阴性(ER-)乳腺癌细胞中促进抗雌激素和促迁移反应。

G0S2 promotes antiestrogenic and pro-migratory responses in ER+ and ER- breast cancer cells.

作者信息

Corbet Andrea K, Bikorimana Emmanuel, Boyd Raya I, Shokry Doha, Kries Kelly, Gupta Ayush, Paton Anneliese, Sun Zhengyang, Fazal Zeeshan, Freemantle Sarah J, Nelson Erik R, Spinella Michael J, Singh Ratnakar

机构信息

Department of Comparative Biosciences, University of Illinois Urbana-Champaign, Urbana, IL, 61801, USA.

Department of Molecular and Integrative Physiology, University of Illinois Urbana-Champaign, Urbana, IL 61801, USA; Carle Illinois College of Medicine University of Illinois Urbana-Champaign, Urbana IL 61801, USA; Carl R. Woese Institute for Genomic Biology, Anticancer Discovery from Pets to People Theme, University of Illinois Urbana-Champaign, Urbana IL 61801, USA; Cancer Center of Illinois, University of Illinois Urbana-Champaign, Urbana IL 61801, USA.

出版信息

Transl Oncol. 2023 Jul;33:101676. doi: 10.1016/j.tranon.2023.101676. Epub 2023 Apr 20.

Abstract

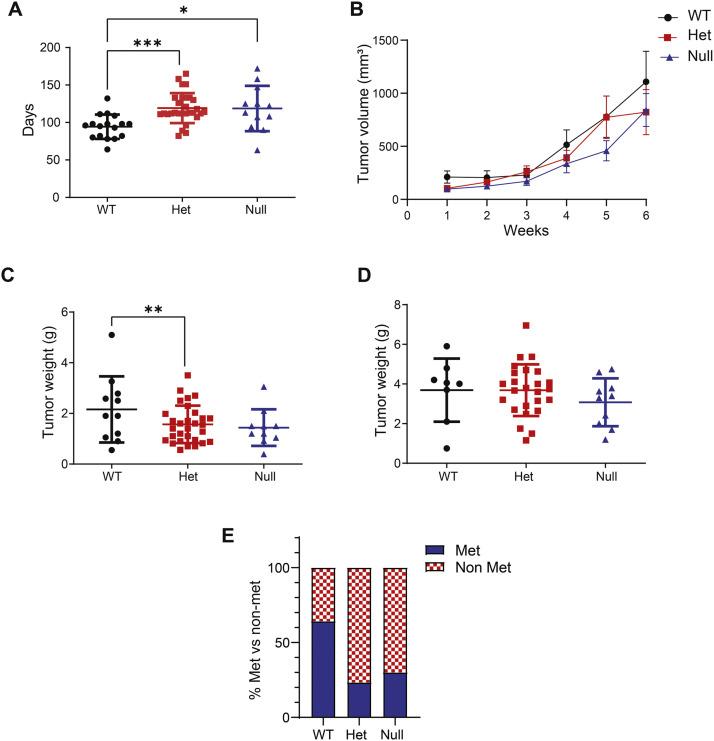
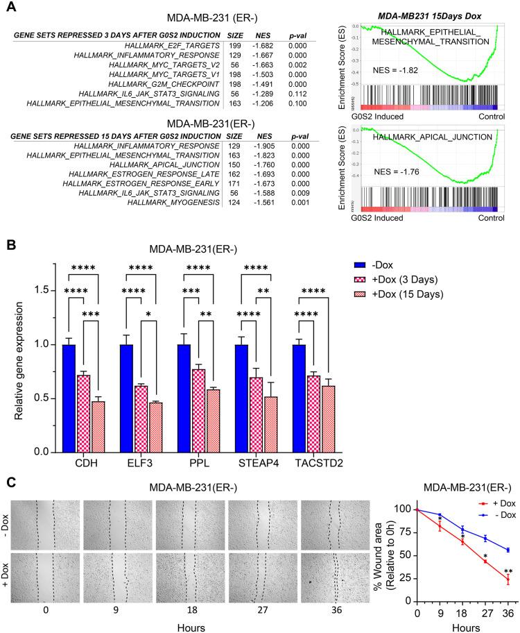
G0/G1 switch gene 2 (G0S2) is known to inhibit lipolysis by inhibiting adipose triglyceride lipase (ATGL). In this report, we dissect the role of G0S2 in ER+ versus ER- breast cancer. Overexpression of G0S2 in ER- cells increased cell proliferation, while G0S2 overexpression in ER+ cells decreased cell proliferation. Transcriptome analysis revealed that G0S2 mediated distinct but overlapping transcriptional responses in ER- and ER+ cells. G0S2 reduced genes associated with an epithelial phenotype, especially in ER- cells, including CDH1, ELF3, STEAP4 and TACSTD2, suggesting promotion of the epithelial-mesenchymal transition (EMT). G0S2 also repressed estrogen signaling and estrogen receptor target gene signatures, especially in ER+ cells, including TFF1 and TFF3. In addition, G0S2 overexpression increased cell migration in ER- cells and increased estrogen deprivation sensitivity in ER+ cells. Interestingly, two genes downstream of ATGL in fat utilization and very important in steroid hormone biosynthesis, HMGCS1 and HMGCS2, were downregulated in G0S2 overexpressing ER+ cells. In addition, HSD17B11, a gene that converts estradiol to its less estrogenic derivative, estrone, was highly upregulated in G0S2 overexpressing ER+ cells, suggesting G0S2 overexpression has a negative effect on estradiol production and maintenance. High expression of G0S2 and HSD17B11 was associated with improved relapse-free survival in breast cancer patients while high expression of HMGSC1 was associated with poor survival. Finally, we deleted G0S2 in breast cancer-prone MMTV-PyMT mice. Our data indicates a complex role for G0S2 in breast cancer, dependent on ER status, that may be partially mediated by suppression of the estrogen signaling pathway.

摘要

已知G0/G1转换基因2(G0S2)通过抑制脂肪甘油三酯脂肪酶(ATGL)来抑制脂肪分解。在本报告中,我们剖析了G0S2在雌激素受体阳性(ER+)与雌激素受体阴性(ER-)乳腺癌中的作用。在ER-细胞中过表达G0S2会增加细胞增殖,而在ER+细胞中过表达G0S2则会降低细胞增殖。转录组分析显示,G0S2在ER-和ER+细胞中介导了不同但重叠的转录反应。G0S2减少了与上皮表型相关的基因,尤其是在ER-细胞中,包括CDH1、ELF3、STEAP4和TACSTD2,提示其促进上皮-间质转化(EMT)。G0S2还抑制雌激素信号传导和雌激素受体靶基因特征,尤其是在ER+细胞中,包括TFF1和TFF3。此外,G0S2过表达增加了ER-细胞的迁移,并增加了ER+细胞对雌激素剥夺的敏感性。有趣的是,在脂肪利用中位于ATGL下游且在类固醇激素生物合成中非常重要的两个基因HMGCS1和HMGCS2,在过表达G0S2的ER+细胞中表达下调。此外,将雌二醇转化为雌激素活性较低的衍生物雌酮的基因HSD17B11,在过表达G0S2的ER+细胞中高度上调,提示G0S2过表达对雌二醇的产生和维持有负面影响。G0S2和HSD17B11的高表达与乳腺癌患者无复发生存期的改善相关,而HMGSC1的高表达与不良生存相关。最后,我们在易患乳腺癌的MMTV-PyMT小鼠中删除了G0S2。我们的数据表明G0S2在乳腺癌中具有复杂的作用,取决于ER状态,这可能部分由雌激素信号通路的抑制介导。

https://cdn.ncbi.nlm.nih.gov/pmc/blobs/c366/10214302/5a238675586d/gr1.jpg

文献AI研究员

20分钟写一篇综述,助力文献阅读效率提升50倍。

立即体验

用中文搜PubMed

大模型驱动的PubMed中文搜索引擎

马上搜索

文档翻译

学术文献翻译模型,支持多种主流文档格式。

立即体验