Suppr超能文献

相互关联的表观遗传重塑控制睾丸癌对低甲基化药物和化疗的敏感性。

Reciprocal epigenetic remodeling controls testicular cancer hypersensitivity to hypomethylating agents and chemotherapy.

机构信息

Department of Comparative Biosciences, University of Illinois at Urbana-Champaign, IL, USA.

Carle Illinois College of Medicine and Cancer Center of Illinois, University of Illinois at Urbana-Champaign, IL, USA.

出版信息

Mol Oncol. 2022 Feb;16(3):683-698. doi: 10.1002/1878-0261.13096. Epub 2021 Sep 15.

Abstract

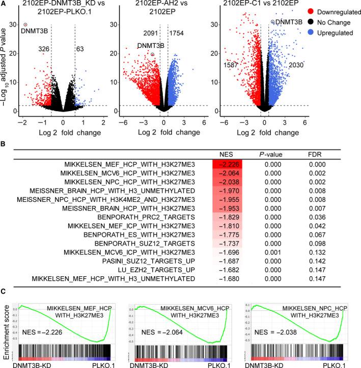
Testicular germ cell tumors (TGCTs) are aggressive but sensitive to cisplatin-based chemotherapy. Alternative therapies are needed for tumors refractory to cisplatin with hypomethylating agents providing one possibility. The mechanisms of cisplatin hypersensitivity and resistance in TGCTs remain poorly understood. Recently, it has been shown that TGCTs, even those resistant to cisplatin, are hypersensitive to very low doses of hypomethylating agents including 5-aza deoxy-cytosine (5-aza) and guadecitabine. We undertook a pharmacogenomic approach in order to better understand mechanisms of TGCT hypomethylating agent hypersensitivity by generating a panel of acquired 5-aza-resistant TGCT cells and contrasting these to previously generated acquired isogenic cisplatin-resistant cells from the same parent. Interestingly, there was a reciprocal relationship between cisplatin and 5-aza sensitivity, with cisplatin resistance associated with increased sensitivity to 5-aza and 5-aza resistance associated with increased sensitivity to cisplatin. Unbiased transcriptome analysis revealed 5-aza-resistant cells strongly downregulated polycomb target gene expression, the exact opposite of the finding for cisplatin-resistant cells, which upregulated polycomb target genes. This was associated with a dramatic increase in H3K27me3 and decrease in DNMT3B levels in 5-aza-resistant cells, the exact opposite changes seen in cisplatin-resistant cells. Evidence is presented that reciprocal regulation of polycomb and DNMT3B may be initiated by changes in DNMT3B levels as DNMT3B knockdown alone in parental cells resulted in increased expression of H3K27me3, EZH2, and BMI1, conferred 5-aza resistance and cisplatin sensitization, and mediated genome-wide repression of polycomb target gene expression. Finally, genome-wide analysis revealed that 5-aza-resistant, cisplatin-resistant, and DNMT3B-knockdown cells alter the expression of a common set of polycomb target genes. This study highlights that reciprocal epigenetic changes mediated by DNMT3B and polycomb may be a key driver of the unique cisplatin and 5-aza hypersensitivity of TGCTs and suggests that distinct epigenetic vulnerabilities may exist for pharmacological targeting of TGCTs.

摘要

睾丸生殖细胞肿瘤(TGCTs)具有侵袭性,但对基于顺铂的化疗敏感。对于对顺铂耐药的肿瘤,需要替代治疗方法,低甲基化剂提供了一种可能性。TGCT 中顺铂超敏反应和耐药的机制仍知之甚少。最近,已经表明 TGCT,即使对顺铂耐药,也对包括 5-氮杂脱氧胞苷(5-aza)和 guadecitabine 在内的非常低剂量的低甲基化剂高度敏感。我们采用了一种药物基因组学方法,通过生成一组获得性 5-aza 耐药 TGCT 细胞,并将这些细胞与之前从同一亲本生成的获得性同源顺铂耐药细胞进行对比,以更好地了解 TGCT 低甲基化剂超敏反应的机制。有趣的是,顺铂和 5-aza 敏感性之间存在相互关系,顺铂耐药与对 5-aza 的敏感性增加有关,而 5-aza 耐药与对顺铂的敏感性增加有关。无偏见的转录组分析表明,5-aza 耐药细胞强烈下调多梳靶基因表达,与顺铂耐药细胞的发现完全相反,顺铂耐药细胞上调多梳靶基因。这与 5-aza 耐药细胞中 H3K27me3 的急剧增加和 DNMT3B 水平的降低有关,与顺铂耐药细胞中观察到的变化完全相反。研究结果表明,多梳蛋白和 DNMT3B 的相互调节可能是由 DNMT3B 水平的变化引起的,因为单独在亲本细胞中敲低 DNMT3B 会导致 H3K27me3、EZH2 和 BMI1 的表达增加,赋予 5-aza 耐药性和顺铂增敏性,并介导多梳靶基因表达的全基因组抑制。最后,全基因组分析表明,5-aza 耐药、顺铂耐药和 DNMT3B 敲低细胞改变了一组共同的多梳靶基因的表达。这项研究强调了由 DNMT3B 和多梳蛋白介导的相互逆转录组学变化可能是 TGCT 独特的顺铂和 5-aza 超敏反应的关键驱动因素,并表明可能存在针对 TGCT 的药理学靶向的不同表观遗传脆弱性。

https://cdn.ncbi.nlm.nih.gov/pmc/blobs/022e/8807365/205bb9d33eed/MOL2-16-683-g004.jpg

文献AI研究员

20分钟写一篇综述,助力文献阅读效率提升50倍。

立即体验

用中文搜PubMed

大模型驱动的PubMed中文搜索引擎

马上搜索

文档翻译

学术文献翻译模型,支持多种主流文档格式。

立即体验