Suppr超能文献

在肉瘤的原发性小鼠模型中,功能丧失概括了端粒替代延长的表型。

Loss of function of recapitulates phenotypes of alternative lengthening of telomeres in a primary mouse model of sarcoma.

作者信息

Pierpoint Matthew, Floyd Warren, Wisdom Amy J, Luo Lixia, Ma Yan, Dickson Brendan C, Waitkus Matthew S, Kirsch David G

机构信息

Duke Department of Pharmacology and Cancer Biology, Duke University Medical Center, Durham, NC 27710, USA.

Radiation Medicine Program, Princess Margaret Cancer Centre, Toronto, ON M5G 2M9, Canada.

出版信息

iScience. 2025 Apr 3;28(5):112357. doi: 10.1016/j.isci.2025.112357. eCollection 2025 May 16.

Abstract

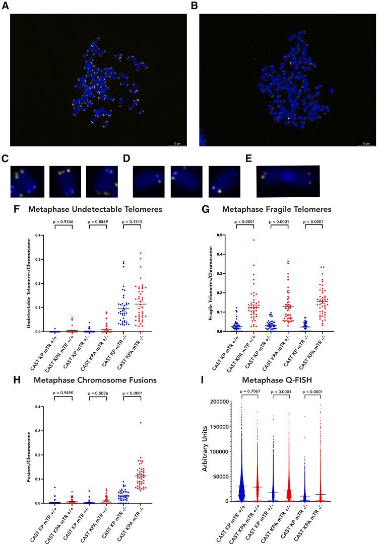
The development of a telomere maintenance mechanism is essential for immortalization in human cancer. While most cancers elongate their telomeres by expression of telomerase, 10-15% of human cancers utilize a pathway known as alternative lengthening of telomeres (ALT). ALT is commonly associated with loss-of-function mutations in ATRX. Here, we developed a genetically engineered primary mouse model of sarcoma in CAST/EiJ mice to investigate the extent to which telomerase deficiency and Atrx-inactivation lead to ALT induction. We observed increases in multiple ALT-associated phenotypic indicators in tumors with loss of function mutations of Furthermore, we found that loss of leads to an increase in telomeric instability and telomere sister chromatid exchange. However, Atrx-deficient tumors did not show productive telomere length maintenance in the absence of telomerase. This primary mouse model of sarcoma could facilitate future investigations into the molecular features of ALT .

摘要

端粒维持机制的发展对于人类癌症的永生化至关重要。虽然大多数癌症通过端粒酶的表达来延长其端粒,但10 - 15%的人类癌症利用一种称为端粒替代延长(ALT)的途径。ALT通常与ATRX的功能丧失突变相关。在这里,我们在CAST/EiJ小鼠中开发了一种基因工程化的原发性肉瘤小鼠模型,以研究端粒酶缺陷和Atrx失活在多大程度上导致ALT诱导。我们观察到在具有功能丧失突变的肿瘤中,多种与ALT相关的表型指标增加。此外,我们发现……的缺失导致端粒不稳定性和端粒姐妹染色单体交换增加。然而,在没有端粒酶的情况下,缺乏Atrx的肿瘤并未表现出有效的端粒长度维持。这种原发性肉瘤小鼠模型有助于未来对ALT分子特征的研究。 (原文中“Furthermore, we found that loss of leads to...”部分缺失关键信息,翻译时保留原文状态)

https://cdn.ncbi.nlm.nih.gov/pmc/blobs/938e/12033954/1bfbd091e4d5/fx1.jpg

文献AI研究员

20分钟写一篇综述,助力文献阅读效率提升50倍。

立即体验

用中文搜PubMed

大模型驱动的PubMed中文搜索引擎

马上搜索

文档翻译

学术文献翻译模型,支持多种主流文档格式。

立即体验