Suppr超能文献

对一个连续采样的家庭队列进行深度测序,揭示了奥密克戎SARS-CoV-2在宿主内的动态变化以及新型刺突变异株的罕见选择。

In depth sequencing of a serially sampled household cohort reveals the within-host dynamics of Omicron SARS-CoV-2 and rare selection of novel spike variants.

作者信息

Bendall Emily E, Dimcheff Derek, Papalambros Leigh, Fitzsimmons William J, Zhu Yuwei, Schmitz Jonathan, Halasa Natasha, Chappell James, Martin Emily T, Biddle Jessica E, Smith-Jeffcoat Sarah E, Rolfes Melissa A, Mellis Alexandra, Talbot H Keipp, Grijalva Carlos, Lauring Adam S

机构信息

Department of Microbiology & Immunology, University of Michigan, Ann Arbor, Michigan, United States of America.

Department of Internal Medicine, University of Michigan, Ann Arbor, Michigan, United States of America.

出版信息

PLoS Pathog. 2025 Apr 28;21(4):e1013134. doi: 10.1371/journal.ppat.1013134. eCollection 2025 Apr.

Abstract

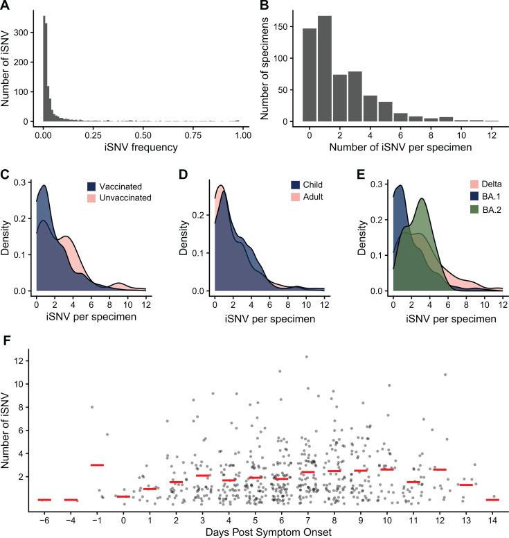
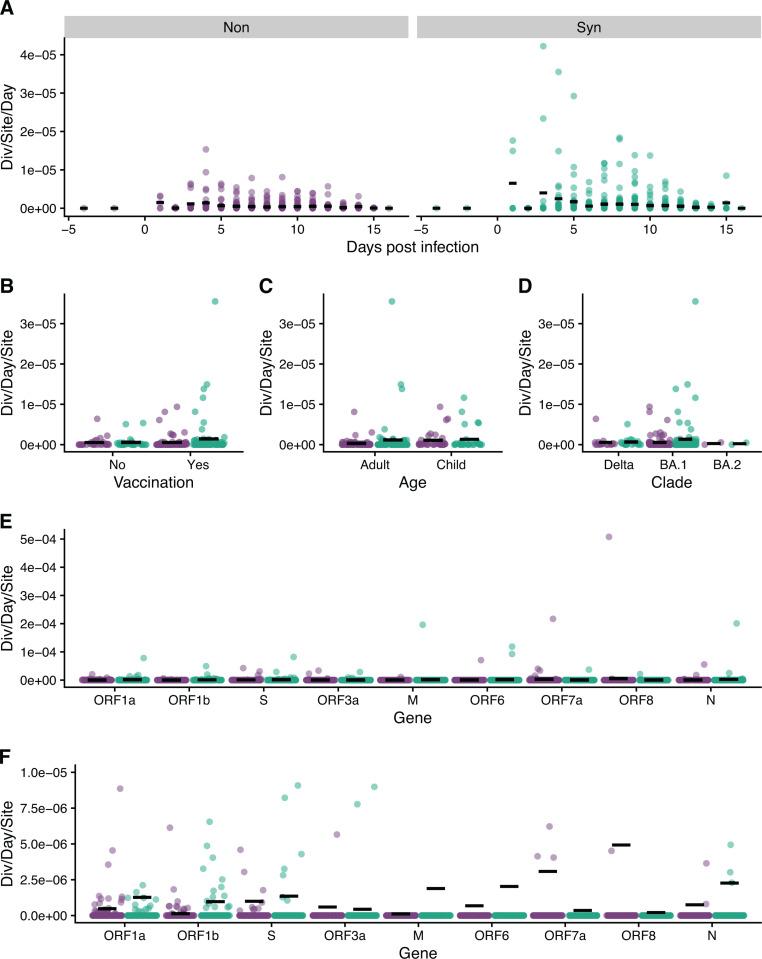
SARS-CoV-2 has undergone repeated and rapid evolution to circumvent host immunity. However, outside of prolonged infections in immunocompromised hosts, within-host positive selection has rarely been detected. Here we combine daily longitudinal sampling of individuals with replicate sequencing to increase the accuracy of and lower the threshold for variant calling. We sequenced 577 specimens from 105 individuals in a household cohort during the BA.1/BA.2 variant period. Individuals exhibited extremely low viral diversity, and we estimated a low within-host evolutionary rate. Within-host dynamics were dominated by genetic drift and purifying selection. Positive selection was rare but highly concentrated in spike. A Wright Fisher Approximate Bayesian Computational model identified positive selection at 14 loci with 7 in spike, including S:448 and S:339. This detectable immune-mediated selection is unusual in acute respiratory infections and may be caused by the relatively narrow antibody repertoire in individuals during the early Omicron phase of the SARS-CoV-2 pandemic.

摘要

严重急性呼吸综合征冠状病毒2(SARS-CoV-2)经历了反复且快速的进化以规避宿主免疫。然而,除了在免疫功能低下宿主中的长期感染外,很少检测到宿主内的正向选择。在此,我们将个体的每日纵向采样与重复测序相结合,以提高变异检测的准确性并降低变异检出阈值。我们在BA.1/BA.2变异株流行期间,对一个家庭队列中的105名个体的577份样本进行了测序。个体表现出极低的病毒多样性,并且我们估计宿主内进化速率较低。宿主内动态变化主要由遗传漂变和纯化选择主导。正向选择很少见,但高度集中在刺突蛋白上。一个Wright Fisher近似贝叶斯计算模型在14个位点鉴定出正向选择,其中7个位点在刺突蛋白上,包括S:448和S:339。这种可检测到的免疫介导选择在急性呼吸道感染中并不常见,可能是由SARS-CoV-2大流行早期奥密克戎阶段个体中相对狭窄的抗体库所导致的。

https://cdn.ncbi.nlm.nih.gov/pmc/blobs/d62d/12074595/645ca58be1a7/ppat.1013134.g001.jpg

文献AI研究员

20分钟写一篇综述,助力文献阅读效率提升50倍。

立即体验

用中文搜PubMed

大模型驱动的PubMed中文搜索引擎

马上搜索

文档翻译

学术文献翻译模型,支持多种主流文档格式。

立即体验