Suppr超能文献

荷叶碱通过诱导保护性肠胶质细胞中PINK1/ Parkin介导的线粒体自噬改善慢传输型便秘。

Neferine Ameliorates Slow-Transmitting Constipation by Inducing PINK1/Parkin-Mediated Mitophagy in Protective Enteric Glial Cells.

作者信息

Chen Taiyu, Jiang Xiaodong, Ma Bo, Zhan Yu, Wen Yong, Mao Lifang, Pang Jun, Tang Xuegui

机构信息

Anorectal Department of Integrated Traditional Chinese and Western Medicine, Affiliated Hospital of North Sichuan Medical College, Nanchong 637100, Sichuan, P.R. China.

Anorectal Department, Langzhong People's Hospital, Langzhong 637400, Sichuan, P.R. China.

出版信息

J Microbiol Biotechnol. 2025 Apr 27;35:e2412022. doi: 10.4014/jmb.2412.12022.

Abstract

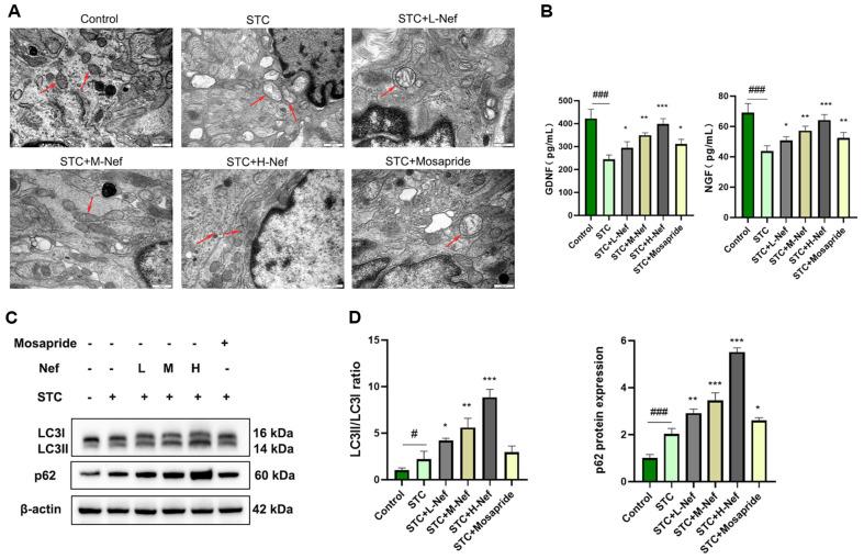
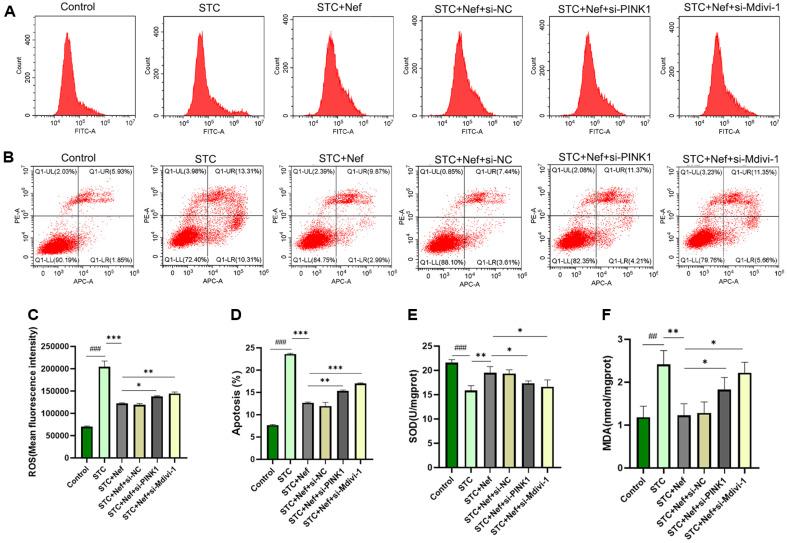
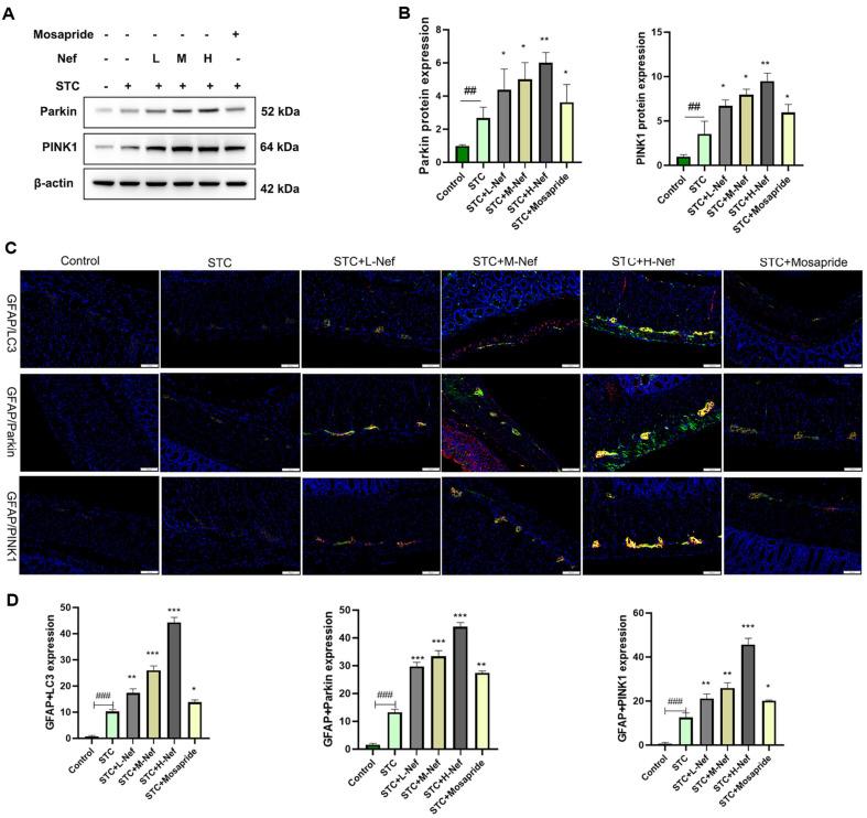
The enteric glial cells (EGCs) are the main components of the enteric nervous system (ENS) and contribute to the development of slow transit constipation (STC). In this study, we aimed to explore the effects of neferine (Nef) on EGCs based on PINK1/Parkin-mediated mitophagy. In vivo, 7 days of loperamide feeding was conducted to model STC rats, which were then treated with 2.5, 5, 10 mg/kg/d Nef, and 2 mg/kg/d mosapride for 14 days. In vitro, a CCK-8 assay was performed to detect EGC viability. EGCs were then stimulated by 400 μM HO, transfected with si-PINK1, and treated with Nef or mitochondrial division inhibitor 1 (Mdivi-1). Colon tissue was observed by H&E staining, TEM, ELISA (to quantify SOD, MDA, GDNF, and NGF expression), and immunofluorescence (to count the number of mitochondria). In addition, flow cytometry was used to quantify cell apoptosis, ROS, and mitochondrial membrane potential (MMP). Finally, the p62, PINK1, Parkin, and LC3II/I expression levels were measured by western blotting. Nef was shown to significantly improve STC in rats and reduce mucosal epithelial cell loss, inflammatory cell infiltration, and fibrous proliferation. Moreover, Nef reduced ROS and MDA levels while increasing SOD, GDNF, and NGF. Nef treatment also increased the LC3II/I ratio, as well as p62, PINK1, and Parkin expression, which helped mitigate mitochondrial expansion. However, PINK1 silencing shared the same function as Mdivi-1 in the STC+Nef group, inhibiting EGC viability, oxidative stress, and PINK1/Parkin signaling activation. Additionally, mitophagy was exacerbated by si-PINK1 in the STC+Nef group EGCs. In short, Nef ameliorates STC by inducing PINK1/Parkin-mediated mitophagy in EGCs.

摘要

肠胶质细胞(EGCs)是肠神经系统(ENS)的主要组成部分,与慢传输型便秘(STC)的发生发展有关。在本研究中,我们旨在探讨甲基莲心碱(Nef)基于PINK1/ Parkin介导的线粒体自噬对肠胶质细胞的影响。在体内,通过连续7天喂食洛哌丁胺建立STC大鼠模型,然后分别用2.5、5、10mg/kg/d的Nef以及2mg/kg/d的莫沙必利处理14天。在体外,采用CCK-8法检测肠胶质细胞活力。随后用400μM H2O2刺激肠胶质细胞,转染si-PINK1,并给予Nef或线粒体分裂抑制剂1(Mdivi-1)处理。通过苏木精-伊红(H&E)染色、透射电子显微镜(TEM)、酶联免疫吸附测定(ELISA,用于定量超氧化物歧化酶(SOD)、丙二醛(MDA)、胶质细胞源性神经营养因子(GDNF)和神经生长因子(NGF)的表达)以及免疫荧光(用于计数线粒体数量)观察结肠组织。此外,采用流式细胞术定量细胞凋亡、活性氧(ROS)和线粒体膜电位(MMP)。最后,通过蛋白质免疫印迹法检测p62、PINK1、Parkin和微管相关蛋白轻链3-II/微管相关蛋白轻链3-I(LC3II/I)的表达水平。结果显示,Nef可显著改善大鼠的STC症状,减少黏膜上皮细胞丢失、炎症细胞浸润和纤维组织增生。此外,Nef降低了ROS和MDA水平,同时提高了SOD、GDNF和NGF水平。Nef处理还增加了LC3II/I比率以及p62、PINK1和Parkin的表达,有助于减轻线粒体肿胀。然而,在STC+Nef组中,沉默PINK1与Mdivi-1具有相同的作用,抑制了肠胶质细胞活力、氧化应激以及PINK1/Parkin信号通路的激活。此外,在STC+Nef组的肠胶质细胞中,si-PINK1加剧了线粒体自噬。简而言之,Nef通过诱导肠胶质细胞中PINK1/Parkin介导的线粒体自噬来改善STC。

https://cdn.ncbi.nlm.nih.gov/pmc/blobs/8bb1/12089951/db62ce6f7c1c/jmb-35-e2412022-f1.jpg

文献AI研究员

20分钟写一篇综述,助力文献阅读效率提升50倍。

立即体验

用中文搜PubMed

大模型驱动的PubMed中文搜索引擎

马上搜索

文档翻译

学术文献翻译模型,支持多种主流文档格式。

立即体验