Suppr超能文献

一种靶向进化性蛋白Mfd的抗毒力药物可抵御对抗菌素耐药的ESKAPE病原体感染。

An anti-virulence drug targeting the evolvability protein Mfd protects against infections with antimicrobial resistant ESKAPE pathogens.

作者信息

Tran Seav-Ly, Lebreuilly Lucie, Cormontagne Delphine, Samson Samantha, Tô Thu Ba, Stosskopf Marie, Dervyn Rozenn, Grießhammer Anne, de la Cuesta-Zuluaga Jacobo, Maier Lisa, Naas Thierry, Mura Simona, Rognan Didier, Nicolas Julien, André Gwenaëlle, Ramarao Nalini

机构信息

Université Paris-Saclay, INRAE, Micalis Institute, Jouy-en-Josas, France.

Université Paris-Saclay, INRAE, MaIAGE, Jouy-en-Josas, France.

出版信息

Nat Commun. 2025 Apr 28;16(1):3324. doi: 10.1038/s41467-025-58282-8.

Abstract

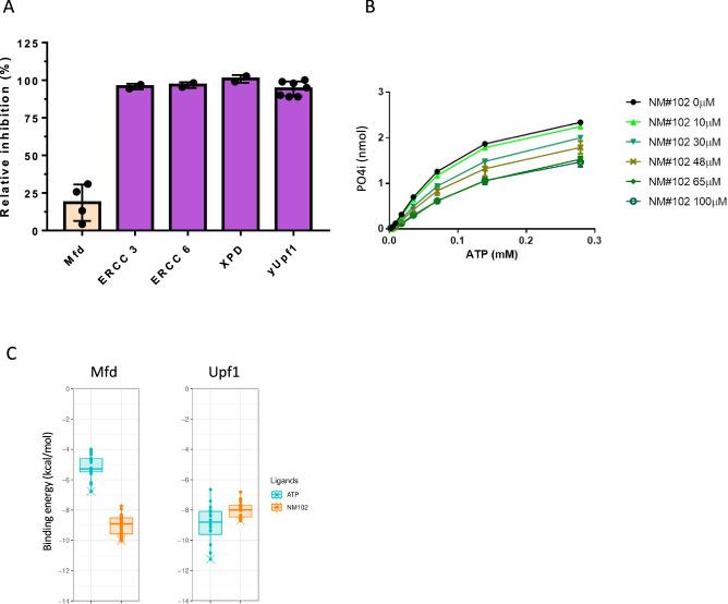
The increasing incidence of antibiotic resistance and the decline in the discovery of novel antibiotics have resulted in a global health crisis, particularly, for the treatment of infections caused by Gram-negative bacteria, for which therapeutic dead-ends are alarming. Here, we identify and characterize a molecule, NM102, that displays antimicrobial activity exclusively in the context of infection. NM102 inhibits the activity of the non-essential Mutation Frequency Decline (Mfd) protein by competing with ATP binding to its active site. Inhibition of Mfd by NM102 sensitizes pathogenic bacteria to the host immune response and blocks infections caused by the clinically-relevant bacteria Klebsiella pneumoniae and Pseudomonas aeruginosa, without inducing host toxicity. Finally, NM102 inhibits the mutation and evolvability function of Mfd, thus reducing the bacterial capacity to develop antimicrobial resistance. These data provide a potential roadmap for the development of drugs to combat antimicrobial resistance.

摘要

抗生素耐药性的日益增加以及新型抗生素发现的减少已导致全球健康危机,特别是对于革兰氏阴性菌引起的感染的治疗而言,其治疗困境令人担忧。在此,我们鉴定并表征了一种分子NM102,该分子仅在感染情况下显示抗菌活性。NM102通过与ATP竞争结合其活性位点来抑制非必需的突变频率下降(Mfd)蛋白的活性。NM102对Mfd的抑制使病原菌对宿主免疫反应敏感,并阻断由临床相关细菌肺炎克雷伯菌和铜绿假单胞菌引起的感染,而不会诱导宿主毒性。最后,NM102抑制Mfd的突变和进化功能,从而降低细菌产生抗菌耐药性的能力。这些数据为开发抗抗菌耐药性药物提供了潜在的路线图。

https://cdn.ncbi.nlm.nih.gov/pmc/blobs/6513/12037726/b2db00a73301/41467_2025_58282_Fig1_HTML.jpg

文献AI研究员

20分钟写一篇综述,助力文献阅读效率提升50倍。

立即体验

用中文搜PubMed

大模型驱动的PubMed中文搜索引擎

马上搜索

文档翻译

学术文献翻译模型,支持多种主流文档格式。

立即体验