Suppr超能文献

紫花苜蓿MYB家族的全基因组鉴定及其在花粉发育过程中的转录动态变化

Genome-wide identification of the Medicago sativa L. MYB family and its transcriptional dynamics during pollen development.

作者信息

Yan Zhenfei, Feng Yaqi, Yan Qi, Xu Pan, Wu Fan, Zhang Caibin, Zhang Jiyu

机构信息

State Key Laboratory of Herbage Improvement and Grassland Agro-Ecosystems, Key Laboratory of Grassland Livestock Industry Innovation, Ministry of Agriculture and Rural Affairs, College of Pastoral Agriculture Science and Technology, Key laboratory of Arid Climatic Change and Reducing Disaster of Gansu Province, Lanzhou University, Lanzhou, Gansu, 730020, China.

出版信息

BMC Plant Biol. 2025 Apr 29;25(1):557. doi: 10.1186/s12870-025-06542-6.

Abstract

BACKGROUND

The myeloblastosis (MYB) gene family plays crucial roles in the development of anthers and the establishment of pollen morphology during plant growth. However, little is known about the role of MYB transcription factors in pollen development in alfalfa (Medicago sativa L.).

RESULTS

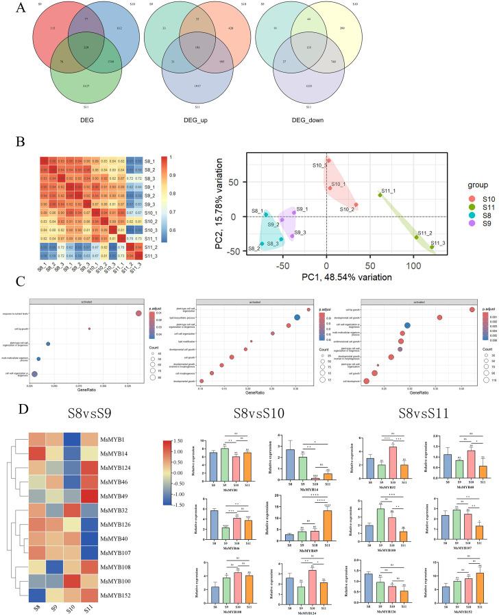
In this study, we identified 161 MsMYBs in the alfalfa genome, including 34 1R-MYBs, 123 R2R3-MYBs, 3 3R-MYBs, and 1 4R-MYBs (categorized by the number of repeats). These were classified into six subfamilies based on the phylogenetic analysis, conserved structural domains, and gene structures. All MsMYBs were predicted to be hydrophilic and localized in the cell nucleus. The promoter regions contained three classes of cis-regulatory elements related to pollen development, as well as a variable set of functionally diverse elements, including hormone responsiveness, growth and development, and stress responsiveness elements. A transcriptome and qRT-PCR analysis revealed 12 MsMYBs with anther-specific expression and exhibited distinct expression patterns. Some MsMYBs showed a close phylogenetic relationship with Arabidopsis MYBs related to pollen development, such as MsMYB49 and MsMYB100, were found to be localized in the nucleus upon subcellular localization analysis. This genetic proximity suggests a potential role for these MsMYBs in the developmental processes of pollen.

CONCLUSIONS

This study provides a comprehensive understanding of MsMYBs in alfalfa and elucidates their potential roles and expression patterns in pollen development.

摘要

背景

成髓细胞瘤(MYB)基因家族在植物生长过程中花药发育和花粉形态建成中起关键作用。然而,关于MYB转录因子在紫花苜蓿(Medicago sativa L.)花粉发育中的作用知之甚少。

结果

在本研究中,我们在紫花苜蓿基因组中鉴定出161个MsMYB,包括34个1R-MYB、123个R2R3-MYB、3个3R-MYB和1个4R-MYB(按重复次数分类)。基于系统发育分析、保守结构域和基因结构,将它们分为六个亚家族。所有MsMYB预计都是亲水性的,定位于细胞核。启动子区域包含三类与花粉发育相关的顺式调控元件,以及一组可变的功能多样的元件,包括激素响应、生长发育和胁迫响应元件。转录组和qRT-PCR分析揭示了12个花药特异性表达的MsMYB,并表现出不同的表达模式。一些MsMYB与拟南芥中与花粉发育相关的MYB显示出密切的系统发育关系,例如MsMYB49和MsMYB100,在亚细胞定位分析中发现它们定位于细胞核。这种遗传相似性表明这些MsMYB在花粉发育过程中具有潜在作用。

结论

本研究全面了解了紫花苜蓿中的MsMYB,并阐明了它们在花粉发育中的潜在作用和表达模式。

https://cdn.ncbi.nlm.nih.gov/pmc/blobs/029d/12039122/bedaeb99e31a/12870_2025_6542_Fig1_HTML.jpg

文献AI研究员

20分钟写一篇综述,助力文献阅读效率提升50倍。

立即体验

用中文搜PubMed

大模型驱动的PubMed中文搜索引擎

马上搜索

文档翻译

学术文献翻译模型,支持多种主流文档格式。

立即体验