Suppr超能文献

由肿瘤溶酶体触发的超分子手性肽执行的用于肿瘤正常化的人工智能引导的癌症工程

Artificial Intelligence-Guided Cancer Engineering for Tumor Normalization Executed by Tumor Lysosomal-Triggered Supramolecular Chiral Peptide.

作者信息

Wang Jingmei, You Weiming, He Wangxiao, Yan Jin, Zhang Yanmin

机构信息

Department of Infectious Diseases and Hepatology, The Second Affiliated Hospital of Xi'an Jiaotong University, Xi'an 710004, P. R. China.

Institute for Stem Cell & Regenerative Medicine, The Second Affiliated Hospital of Xi'an Jiaotong University, Xi'an 710004, P. R. China.

出版信息

ACS Nano. 2025 May 13;19(18):17273-17286. doi: 10.1021/acsnano.4c14264. Epub 2025 Apr 29.

Abstract

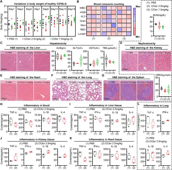
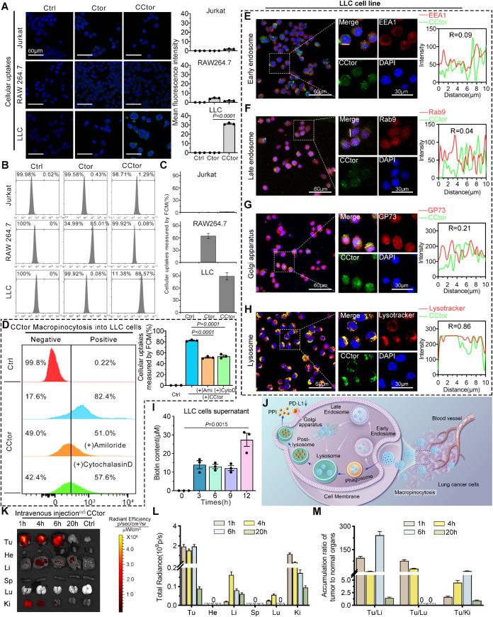
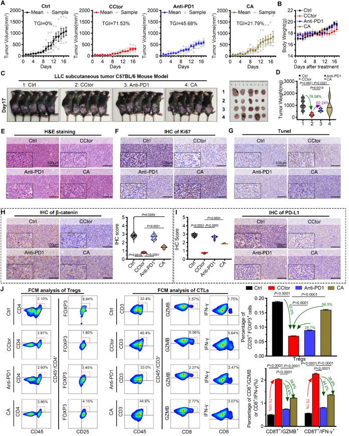
Cancer engineering for tumor normalization offers a promising therapeutic strategy to reverse malignant cells and their supportive tumor microenvironment into a more benign state. Herein, an artificial intelligence (AI) approach was developed using mRNA data from patients with lung adenocarcinoma to facilitate the identification of aberrant signaling pathways, specifically focusing on PD-L1, Wnt, and macropinocytosis. Targeting these characteristics, we have developed a supramolecular construct called cancer corrector (CCtor) with the aim of harnessing the enhanced macropinocytosis observed in cancer cells. Undergoing cleavage and subsequent drug release triggered by the lysosomal protease in cancer cells, CCtor rectifies the aberrant hyperactivity of both Wnt and PD-L1 signaling pathways. This dual-action therapeutic strategy not only restores normalcy to cancer cells but also exerts an exceptionally robust therapeutic effect. This work exemplifies a future direction for cancer therapies by combining AI with molecular engineering to significantly improve patient outcomes through tumor behavior normalization.

摘要

用于肿瘤正常化的癌症工程提供了一种有前景的治疗策略,可将恶性细胞及其支持性肿瘤微环境逆转到更良性的状态。在此,利用来自肺腺癌患者的mRNA数据开发了一种人工智能(AI)方法,以促进异常信号通路的识别,特别关注程序性死亡受体配体1(PD-L1)、Wnt和巨胞饮作用。针对这些特征,我们开发了一种名为癌症校正器(CCtor)的超分子构建体,旨在利用在癌细胞中观察到的增强的巨胞饮作用。在癌细胞中的溶酶体蛋白酶触发下进行裂解并随后释放药物,CCtor纠正了Wnt和PD-L1信号通路的异常过度活跃。这种双作用治疗策略不仅使癌细胞恢复正常,还发挥了异常强大的治疗效果。这项工作通过将人工智能与分子工程相结合,为癌症治疗指明了未来方向,通过使肿瘤行为正常化显著改善患者预后。

https://cdn.ncbi.nlm.nih.gov/pmc/blobs/b295/12080376/0f61e2d61f3e/nn4c14264_0001.jpg

文献AI研究员

20分钟写一篇综述,助力文献阅读效率提升50倍。

立即体验

用中文搜PubMed

大模型驱动的PubMed中文搜索引擎

马上搜索

文档翻译

学术文献翻译模型,支持多种主流文档格式。

立即体验