Suppr超能文献

Cgref1是一种由CREB-H调节的肝因子,它通过介导附睾脂肪胰岛素抵抗来促进肝脏脂肪生成。

Cgref1 is a CREB-H-regulated hepatokine that promotes hepatic lipogenesis by mediating epididymal fat insulin resistance.

作者信息

Chan Pearl, Cheung Pak-Hin Hinson, Kang Xiao-Zhuo, Cheng Yun, Wong Chi-Ming, Jin Dong-Yan, Chan Chi-Ping

机构信息

School of Biomedical Sciences, The University of Hong Kong, 21 Sassoon Road, Pokfulam, Hong Kong.

State Key Laboratory of Liver Research, The University of Hong Kong, 21 Sassoon Road, Pokfulam, Hong Kong.

出版信息

Int J Biol Sci. 2025 Mar 24;21(6):2568-2588. doi: 10.7150/ijbs.97008. eCollection 2025.

Abstract

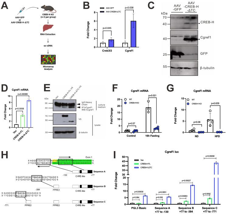
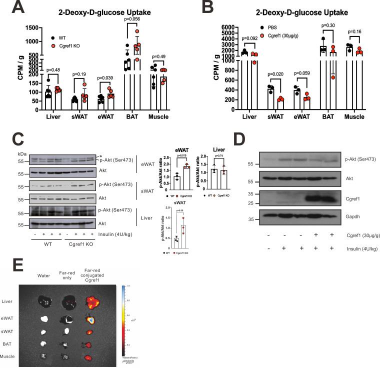
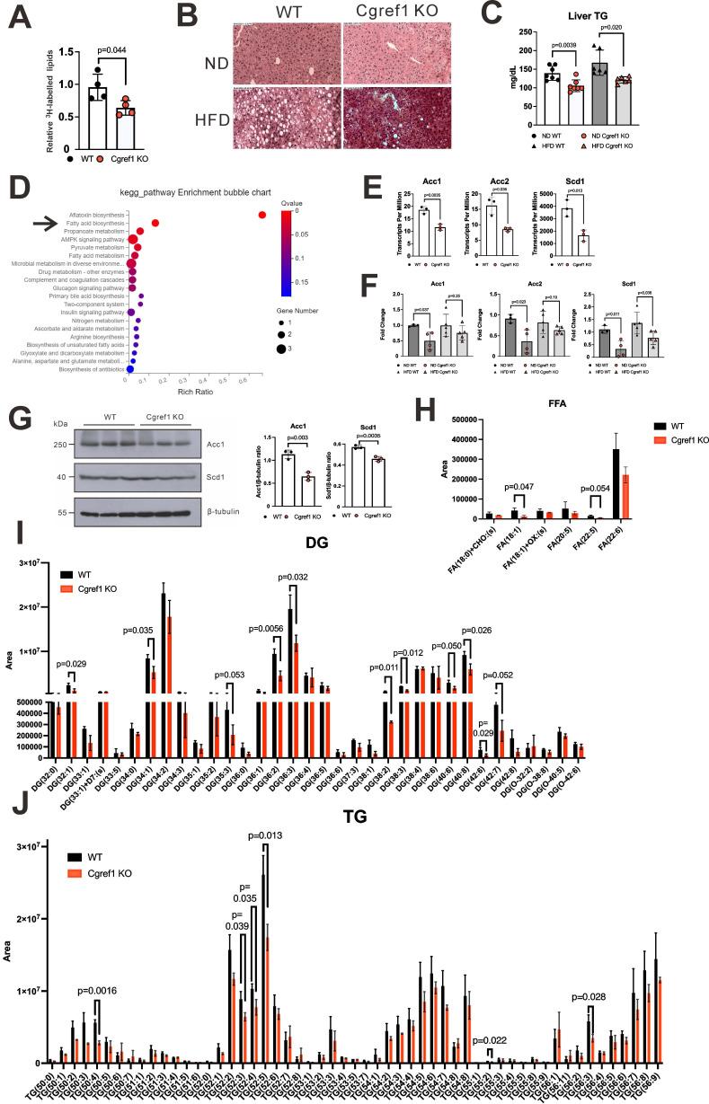
Type 2 diabetes mellitus and metabolic dysfunction-associated steatotic liver disease (MASLD) are interrelated metabolic disorders that pose significant health concerns. Hepatokines and other regulatory factors implicated in these diseases are incompletely understood. Here, we report on a new hepatokine named cell growth regulator with EF-hand domain 1 (Cgref1) that modulates lipid metabolism to aggravate these conditions. was identified by microarray analysis of downregulated genes in liver of mice. mice were subjected to transcriptomic, metabolomic and lipidomic analyses as well as metabolic assays. Gain-of-function and loss-of-function assays were performed in primary hepatocytes and cultured human and mouse cells. Cgref1 expression is induced by hepatic transcription factor CREB-H. Secreted Cgref1 primarily targets epididymal white adipose tissue (eWAT), where insulin signalling and glucose uptake are suppressed. mice showed lower tendencies of developing obesity, hyperglycaemia and dyslipidaemia, associated with compromised hepatic lipogenesis. Thus, Cgref1 poses an advantage to maintain the normal functioning of vital organs by preserving glucose from being absorbed into eWAT. However, in circumstances where Cgref1 expression becomes excessive, eWAT develops insulin resistance, which in turn promotes hepatic glucose production, lipogenesis and MASLD development. As a hepatokine that affects blood glucose levels and lipogenesis, Cgref1 is a potential target in the intervention of metabolic disorders.

摘要

2型糖尿病和代谢功能障碍相关脂肪性肝病(MASLD)是相互关联的代谢紊乱疾病,对健康构成重大威胁。人们对这些疾病中涉及的肝源细胞因子和其他调节因子的了解并不完全。在此,我们报告一种名为含EF手结构域1的细胞生长调节因子(Cgref1)的新肝源细胞因子,它可调节脂质代谢,从而加重这些病症。通过对A小鼠肝脏中下调基因的微阵列分析鉴定出Cgref1。对A小鼠进行了转录组学、代谢组学和脂质组学分析以及代谢试验。在原代肝细胞以及培养的人和小鼠细胞中进行了功能获得和功能丧失试验。Cgref1的表达由肝脏转录因子CREB-H诱导。分泌的Cgref1主要作用于附睾白色脂肪组织(eWAT),在那里胰岛素信号传导和葡萄糖摄取受到抑制。A小鼠发生肥胖、高血糖和血脂异常的倾向较低,这与肝脏脂肪生成受损有关。因此,Cgref1通过阻止葡萄糖被吸收到eWAT中,对维持重要器官的正常功能具有优势。然而,在Cgref1表达过度的情况下,eWAT会产生胰岛素抵抗,进而促进肝脏葡萄糖生成、脂肪生成以及MASLD的发展。作为一种影响血糖水平和脂肪生成的肝源细胞因子,Cgref1是代谢紊乱干预的潜在靶点。

https://cdn.ncbi.nlm.nih.gov/pmc/blobs/d2bb/12035884/c02214b43ca2/ijbsv21p2568g001.jpg

文献AI研究员

20分钟写一篇综述,助力文献阅读效率提升50倍。

立即体验

用中文搜PubMed

大模型驱动的PubMed中文搜索引擎

马上搜索

文档翻译

学术文献翻译模型,支持多种主流文档格式。

立即体验