Suppr超能文献

超声靶向微泡空化释放的三磷酸腺苷诱导血管炎症并提高免疫检查点阻断疗效。

ATP released by ultrasound targeted microbubble cavitation induces vascular inflammation and improves immune checkpoint blockade efficacy.

作者信息

Jahangiri Sepideh, Bourdages Samuel, Skora Emma, Stagg John, Yu François

机构信息

Microbubble Theranostics Laboratory, Imaging and engineering axis, CHUM Research Center, Montreal, Canada.

Institut du Cancer de Montréal, Centre de Recherche du Centre Hospitalier de l'Université de Montréal, Montréal, Canada.

出版信息

Theranostics. 2025 Apr 11;15(11):5220-5237. doi: 10.7150/thno.105857. eCollection 2025.

Abstract

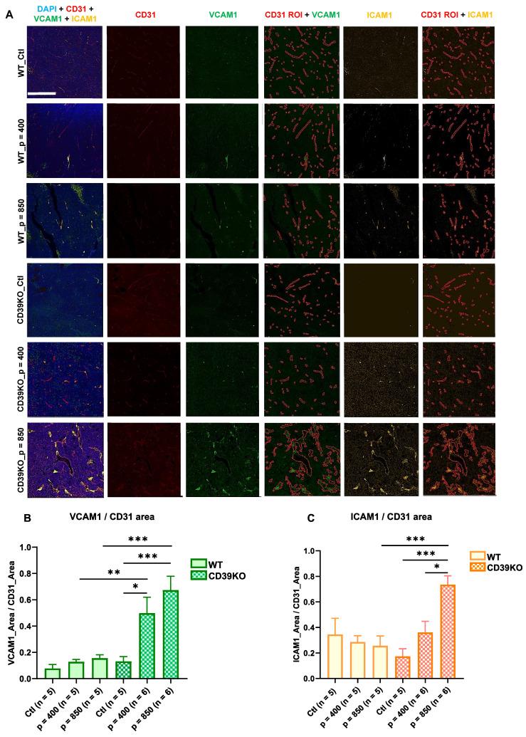
Extracellular ATP (eATP) is a potent immune stimulant that functions as a damage-associated molecular pattern. The regulation of eATP is primarily mediated by cell surface ecto-nucleotidases (CD39 and CD73) which hydrolyze ATP into adenosine, a potent immune suppressor. CD39 and CD73 are upregulated in most cancers. Therapeutic strategies aimed at increasing ATP release in the tumor microenvironment or inhibiting adenosine activity are active areas of research in immuno-oncology. Ultrasound-Targeted Microbubble Cavitation (UTMC) is an externally applied, spatially targeted approach that has demonstrated synergy with immune checkpoint blockade (ICB) in solid tumors. However, the underlying mechanisms and optimal therapeutic combinations remain under investigation. We hypothesized that modulating purinergic signaling by UTMC could further leverage ICB efficacy. Here, we investigated non-ablative and flow-preserving UTMC to enhance ATP release and induce inflammatory responses in a murine syngeneic colorectal tumor model (MC38) with and without CD39 inhibition. We compared two UTMC pressures (400 and 850 kPa), evaluating their impact on tumor blood flow by contrast perfusion imaging, their ability to release ATP using bioluminescence, their effect on vascular inflammation and cancer cell death through histological analysis, their synergy with aPDL1 to improve ICB efficacy, immune cell infiltration to the tumor, and immune cell drainage to the tumor-draining lymph nodes (TDLN). UTMC at 850 kPa and in CD39 knockout model released higher eATP concentrations, which correlated with increased vascular inflammation, enhanced cancer cell death, and reduced cancer cell proliferation. The combination of aPDL1 with UTMC and CD39 blockade significantly reduced tumor growth. This treatment also increased cytotoxic T cells (CTL), the CTL/Treg ratio, dendritic cells, and M1-prototype tumor-associated macrophages, while reducing M2-prototype macrophages within the tumor. In the TDLNs, the fully combined treatment elevated CTLs, dendritic cells, and M1-prototype macrophages, with a concurrent reduction in M2-prototype macrophages. Our findings support that purinergic signaling can be leveraged in combination with UTMC to improve ICB therapy.

摘要

细胞外ATP(eATP)是一种强效免疫刺激剂,作为一种损伤相关分子模式发挥作用。eATP的调节主要由细胞表面外切核苷酸酶(CD39和CD73)介导,这些酶将ATP水解为腺苷,腺苷是一种强效免疫抑制剂。CD39和CD73在大多数癌症中上调。旨在增加肿瘤微环境中ATP释放或抑制腺苷活性的治疗策略是免疫肿瘤学中活跃的研究领域。超声靶向微泡空化(UTMC)是一种外部应用的、空间靶向的方法,已在实体瘤中证明与免疫检查点阻断(ICB)具有协同作用。然而,其潜在机制和最佳治疗组合仍在研究中。我们假设通过UTMC调节嘌呤能信号可以进一步提高ICB疗效。在此,我们研究了非消融性和保留血流的UTMC,以增强ATP释放并在有或无CD39抑制的小鼠同基因结直肠癌模型(MC38)中诱导炎症反应。我们比较了两种UTMC压力(400和850 kPa),通过对比灌注成像评估它们对肿瘤血流的影响,利用生物发光评估它们释放ATP的能力,通过组织学分析评估它们对血管炎症和癌细胞死亡的影响,它们与aPDL1协同以提高ICB疗效、免疫细胞向肿瘤的浸润以及免疫细胞向肿瘤引流淋巴结(TDLN)的引流。850 kPa的UTMC以及在CD39基因敲除模型中释放出更高的eATP浓度,这与血管炎症增加、癌细胞死亡增强和癌细胞增殖减少相关。aPDL1与UTMC和CD39阻断的联合显著降低了肿瘤生长。这种治疗还增加了细胞毒性T细胞(CTL)、CTL/Treg比值、树突状细胞和M1型肿瘤相关巨噬细胞,同时减少了肿瘤内的M2型巨噬细胞。在TDLN中,完全联合治疗提高了CTL、树突状细胞和M1型巨噬细胞,同时减少了M2型巨噬细胞。我们的研究结果支持嘌呤能信号可以与UTMC联合使用以改善ICB治疗。

https://cdn.ncbi.nlm.nih.gov/pmc/blobs/7765/12036883/103b7440b697/thnov15p5220g001.jpg

文献AI研究员

20分钟写一篇综述,助力文献阅读效率提升50倍。

立即体验

用中文搜PubMed

大模型驱动的PubMed中文搜索引擎

马上搜索

文档翻译

学术文献翻译模型,支持多种主流文档格式。

立即体验