Suppr超能文献

虫草素通过靶向SIRT1抑制脊髓铁死亡和炎症来改善吗啡耐受性。

Cordycepin ameliorates morphine tolerance by inhibiting spinal cord ferroptosis and inflammation via targeting SIRT1.

作者信息

Li Zheng, Liu Jie, Ju Jie, Peng Xiaoling, Zhao Wei, Ren Jihao, Jia Xiaoqian, Wang Jihong, Gao Feng

机构信息

Department of Anesthesiology and Pain Medicine, Hubei Key Laboratory of Geriatric Anesthesia and Perioperative Brain Health, and Wuhan Clinical Research Center for Geriatric Anesthesia, Tongji Hospital, Tongji Medical College, Huazhong University of Science and Technology, China.

Department of Anesthesiology, The First Affiliated Hospital of Shenzhen University, Shenzhen Second People's Hospital, Shenzhen, China.

出版信息

Int J Med Sci. 2025 Mar 31;22(9):2059-2074. doi: 10.7150/ijms.108518. eCollection 2025.

Abstract

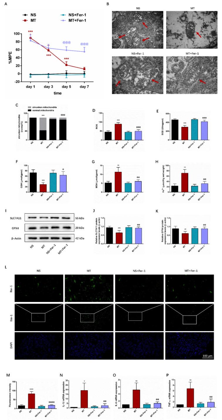
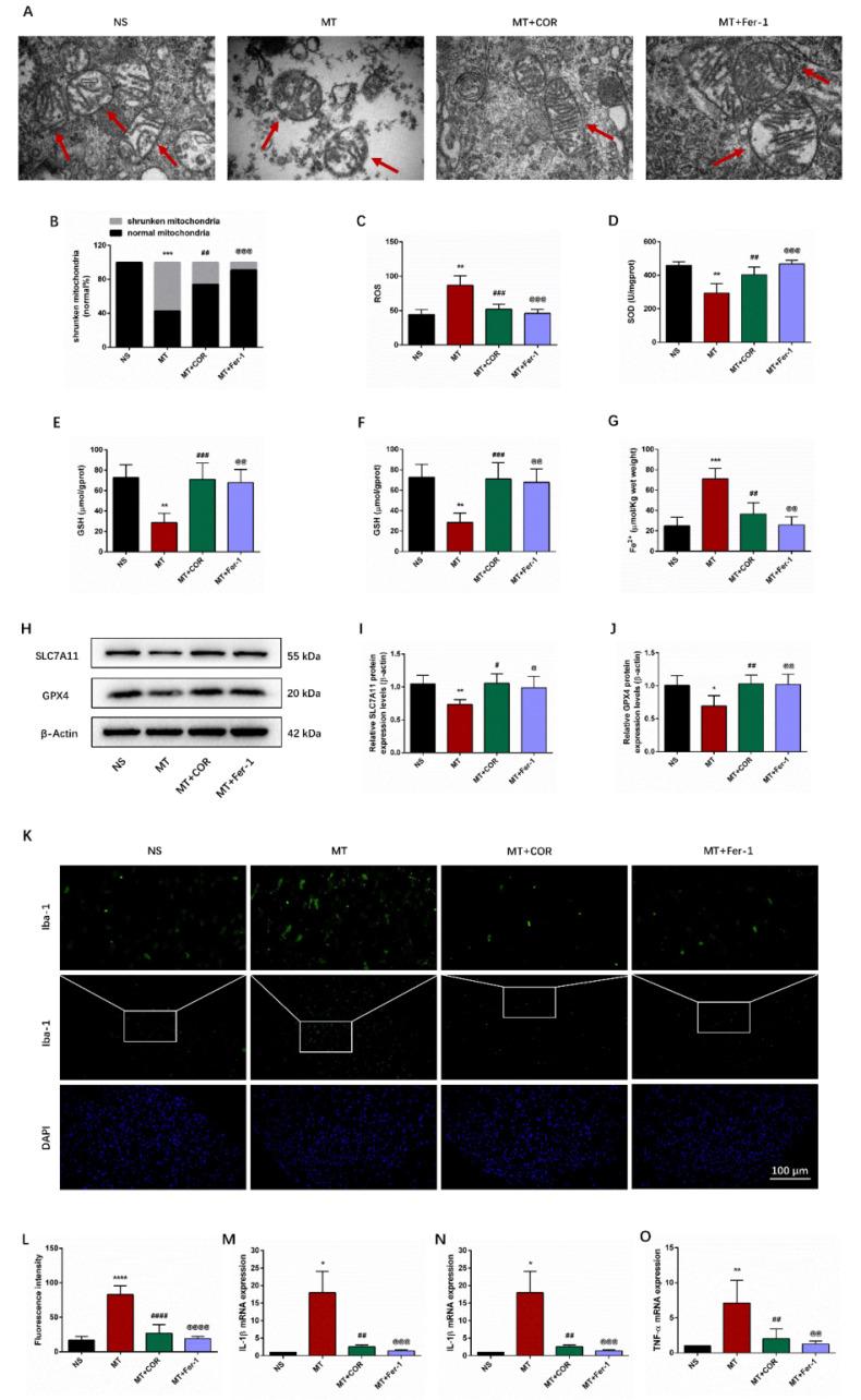
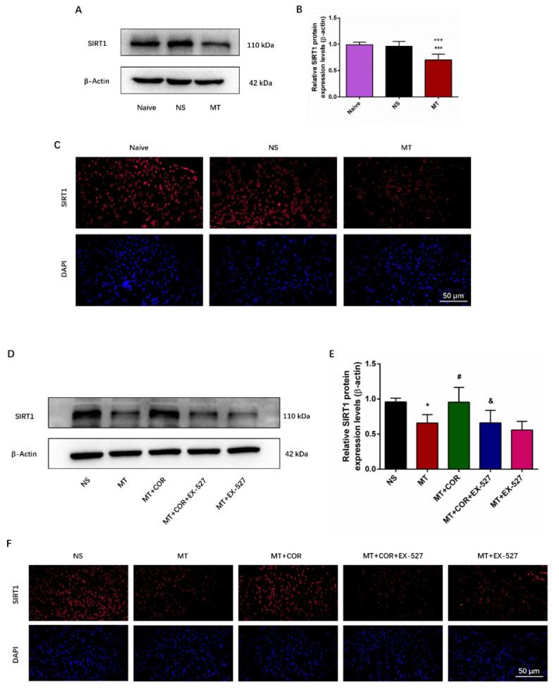
Morphine tolerance caused by long-term use of morphine is a major medical problem. Neuroinflammation plays an important role in morphine tolerance, and currently no drugs have been found for clinical use to alleviate neuroinflammation during morphine tolerance. Cordycepin is the main active component of fungus cordycepin militaris, has been demonstrated to have anti-oxidative stress and anti-inflammatory properties in various diseases. In this study, we established a rat model of morphine tolerance, examined the effect of cordycepin on the development of morphine tolerance, and evaluated its potential regulatory mechanisms. We found that cordycepin treatment ameliorated the development of morphine tolerance, improved mitochondrial damage associated with ferroptosis, by reducing the levels of reactive oxygen species (ROS), malondialdehyde (MDA) and Fe, increasing superoxide dismutase (SOD) and glutathione (GSH) levels, and decreasing the secretion of pro-inflammatory factors (IL-1β, IL-6, and TNF-α). Besides, cordycepin upregulated the expression of SIRT1, SLC7A11 and GPX4. Further research found that the above effects of cordycepin on morphine-tolerant rats were abolished by SIRT1 selective inhibitor EX-527. Thus, these findings indicated that cordycepin could ameliorate the development of morphine tolerance by inhibiting spinal cord ferroptosis and inflammation via targeting SIRT1. Collectively, these results demonstrated the protective effects of cordycepin and highlighted its therapeutic potential as a drug component for morphine tolerance treatment and prevention.

摘要

长期使用吗啡引起的吗啡耐受性是一个主要的医学问题。神经炎症在吗啡耐受性中起重要作用,目前尚未发现有临床可用药物来减轻吗啡耐受期间的神经炎症。虫草素是真菌蛹虫草的主要活性成分,已被证明在各种疾病中具有抗氧化应激和抗炎特性。在本研究中,我们建立了吗啡耐受大鼠模型,研究了虫草素对吗啡耐受性发展的影响,并评估了其潜在的调节机制。我们发现,虫草素治疗可改善吗啡耐受性的发展,通过降低活性氧(ROS)、丙二醛(MDA)和铁的水平,增加超氧化物歧化酶(SOD)和谷胱甘肽(GSH)水平,并减少促炎因子(IL-1β、IL-6和TNF-α)的分泌,改善与铁死亡相关的线粒体损伤。此外,虫草素上调了SIRT1、SLC7A11和GPX4的表达。进一步研究发现,SIRT1选择性抑制剂EX-527消除了虫草素对吗啡耐受大鼠的上述作用。因此,这些发现表明虫草素可通过靶向SIRT1抑制脊髓铁死亡和炎症来改善吗啡耐受性的发展。总的来说,这些结果证明了虫草素的保护作用,并突出了其作为吗啡耐受治疗和预防药物成分的治疗潜力。

https://cdn.ncbi.nlm.nih.gov/pmc/blobs/86ee/12035829/1400574cb977/ijmsv22p2059g001.jpg

文献AI研究员

20分钟写一篇综述,助力文献阅读效率提升50倍。

立即体验

用中文搜PubMed

大模型驱动的PubMed中文搜索引擎

马上搜索

文档翻译

学术文献翻译模型,支持多种主流文档格式。

立即体验