Suppr超能文献

线粒体自噬通过调节铁死亡途径保护牦牛肾脏免受缺氧诱导的纤维化损伤的机制

Mechanism of Mitophagy to Protect Yak Kidney from Hypoxia-Induced Fibrosis Damage by Regulating Ferroptosis Pathway.

作者信息

Bai Xuefeng, Lu Hongqin, Ma Rui, Yu Sijiu, Yang Shanshan, He Junfeng, Cui Yan

机构信息

Department of Basic Veterinary Medicine, Faculty of Veterinary Medicine, Gansu Agricultural University, Lanzhou 730070, China.

Gansu Province Livestock Embryo Engineering Research Center, Department of Clinical Veterinary Medicine, Faculty of Veterinary Medicine, Gansu Agricultural University, Lanzhou 730070, China.

出版信息

Biomolecules. 2025 Apr 9;15(4):556. doi: 10.3390/biom15040556.

Abstract

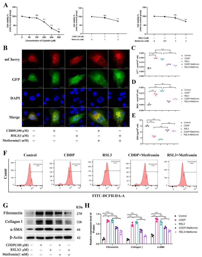
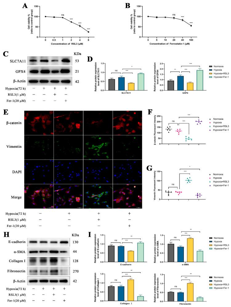
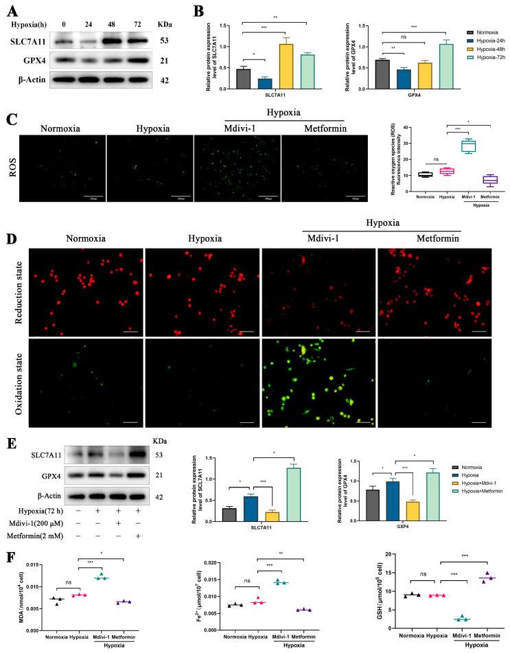
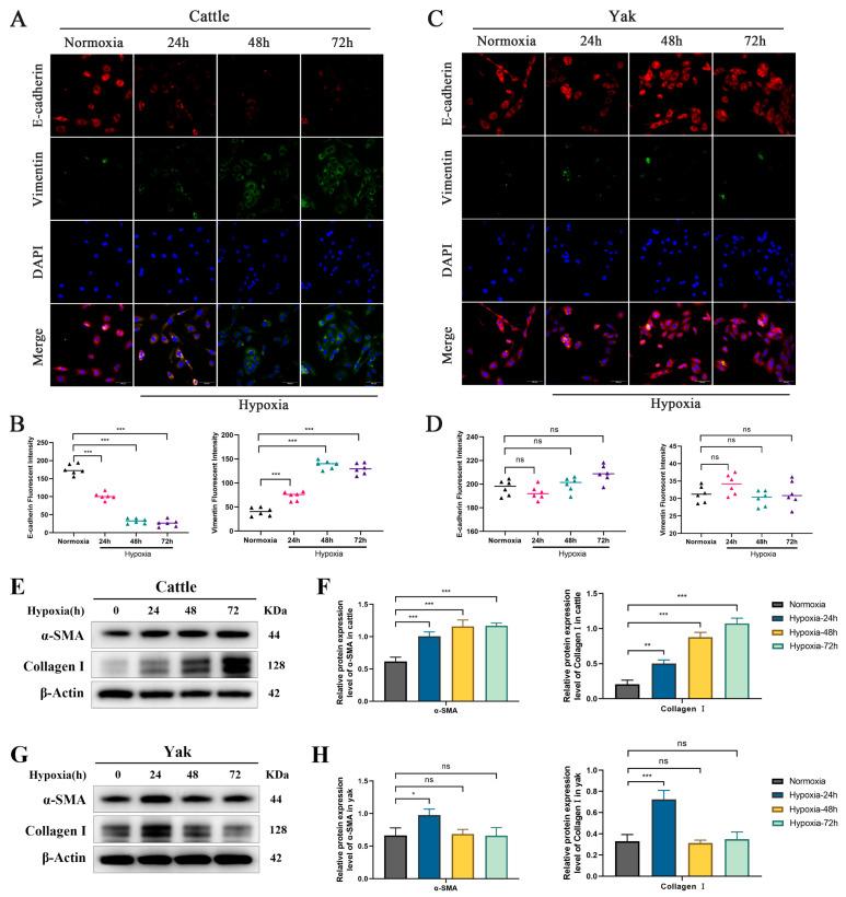
Renal fibrosis is a critical pathological feature of various chronic kidney diseases, with hypoxia being recognized as an important factor in inducing fibrosis. Yaks have long inhabited high-altitude hypoxic environments and do not exhibit fibrotic damage under chronic hypoxia. However, the underlying protective mechanisms remain unclear. This study compared the renal tissue structure and collagen volume between low-altitude cattle and high-altitude yaks, revealing that yaks possess a significantly higher number of renal tubules than cattle, though collagen volume showed no significant difference. Under hypoxic treatment, we observed that chronic hypoxia induced renal fibrosis in cattle, but did not show a significant effect in yaks, suggesting that the hypoxia adaptation mechanisms in yaks may have an anti-fibrotic effect. Further investigation demonstrated a significant upregulation of P-AMPK/AMPK, Parkin, PINK1, LC3Ⅱ/Ⅰ, and BECN1, alongside a downregulation of P-mTOR/mTOR in yak kidneys. Additionally, hypoxia-induced renal tubular epithelial cells (RTECs) showed increased expression of mitophagy-related proteins, mitochondrial membrane depolarization, and an increased number of lysosomes, indicating that hypoxia induces mitophagy. By regulating the mitophagy pathway through drugs, we found that under chronic hypoxia, activation of mitophagy upregulated E-cadherin protein expression while downregulating the expression of Vimentin, α-SMA, Collagen I, and Fibronectin. Simultaneously, there was an increase in SLC7A11, GPX4, and GSH levels, and a decrease in ROS, MDA, and Fe⁺ accumulation. Inhibition of mitophagy produced opposite effects on protein expression and cellular markers. Further studies identified ferroptosis as a key mechanism promoting renal fibrosis. Moreover, in renal fibrosis models, mitophagy reduced the accumulation of ROS, MDA, and Fe⁺, thereby alleviating ferroptosis-induced renal fibrosis. These findings suggest that chronic hypoxia protects yaks from hypoxia-induced renal fibrosis by activating mitophagy to inhibit the ferroptosis pathway.

摘要

肾纤维化是各种慢性肾脏病的关键病理特征,缺氧被认为是诱导纤维化的重要因素。牦牛长期生活在高海拔缺氧环境中,在慢性缺氧条件下未表现出纤维化损伤。然而,其潜在的保护机制尚不清楚。本研究比较了低海拔牛和高海拔牦牛的肾组织结构及胶原容积,发现牦牛的肾小管数量显著多于牛,尽管胶原容积无显著差异。在缺氧处理下,我们观察到慢性缺氧诱导牛发生肾纤维化,但对牦牛无显著影响,这表明牦牛的缺氧适应机制可能具有抗纤维化作用。进一步研究表明,牦牛肾脏中P-AMPK/AMPK、Parkin、PINK1、LC3Ⅱ/Ⅰ和BECN1显著上调,同时P-mTOR/mTOR下调。此外,缺氧诱导的肾小管上皮细胞(RTECs)显示线粒体自噬相关蛋白表达增加、线粒体膜去极化以及溶酶体数量增加,表明缺氧诱导了线粒体自噬。通过药物调节线粒体自噬途径,我们发现,在慢性缺氧条件下,激活线粒体自噬可上调E-钙黏蛋白的表达,同时下调波形蛋白、α-平滑肌肌动蛋白、Ⅰ型胶原蛋白和纤连蛋白的表达。同时,溶质载体家族7成员11(SLC7A11)、谷胱甘肽过氧化物酶4(GPX4)和谷胱甘肽(GSH)水平升高,活性氧(ROS)、丙二醛(MDA)和铁离子(Fe⁺)积累减少。抑制线粒体自噬对蛋白表达和细胞标志物产生相反的影响。进一步研究确定铁死亡是促进肾纤维化的关键机制。此外,在肾纤维化模型中,线粒体自噬减少了ROS、MDA和Fe⁺的积累,从而减轻了铁死亡诱导的肾纤维化。这些发现表明,慢性缺氧通过激活线粒体自噬抑制铁死亡途径,从而保护牦牛免受缺氧诱导的肾纤维化。

https://cdn.ncbi.nlm.nih.gov/pmc/blobs/36e0/12025222/d8b7325eccbb/biomolecules-15-00556-g001.jpg

文献AI研究员

20分钟写一篇综述,助力文献阅读效率提升50倍。

立即体验

用中文搜PubMed

大模型驱动的PubMed中文搜索引擎

马上搜索

文档翻译

学术文献翻译模型,支持多种主流文档格式。

立即体验