Suppr超能文献

载脂蛋白A1(CSL112)可提高高密度脂蛋白颗粒中卵磷脂胆固醇酰基转移酶水平并促进胆固醇逆向转运。

Apolipoprotein A1 (CSL112) Increases Lecithin-Cholesterol Acyltransferase Levels in HDL Particles and Promotes Reverse Cholesterol Transport.

作者信息

Mathias Rommel A, Velkoska Elena, Didichenko Svetlana A, Greene Brandon H, Tan Xiahui, Navdaev Alexey V, Collins Heidi L, Adelman Steven J, Young Kyal, Gille Andreas, Duffy Danielle, Gibson C Michael, Pelzing Matthias, Kingwell Bronwyn A

机构信息

CSL Ltd, Melbourne, Australia.

CSL Behring, Bern, Switzerland.

出版信息

JACC Basic Transl Sci. 2025 Apr;10(4):405-418. doi: 10.1016/j.jacbts.2024.11.001. Epub 2024 Nov 15.

Abstract

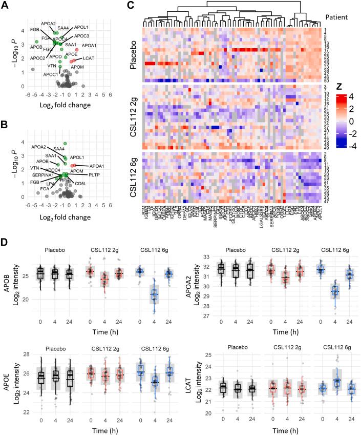
Although high-density lipoprotein (HDL) cholesterol is inversely correlated with cardiovascular risk, an emerging paradigm is focused on increasing reverse cholesterol transport (RCT) and HDL function via apolipoprotein A1 (ApoA1). The objective of this study was to investigate the effect of ApoA1 (CSL112) infusion on HDL protein composition, cholesterol esterification rate (CER), and cholesterol efflux capacity (CEC) in patients treated after acute myocardial infarction. CSL112 reduced levels of apolipoproteins A2, B, C, and E and serum amyloids A1 and A4, whereas ApoA1, ApoM, and lecithin-cholesterol acyltransferase were significantly elevated. Increased CEC, plasma HDL cholesterol levels, CER, and CEC also were observed in CSL112-treated patients.

摘要

尽管高密度脂蛋白(HDL)胆固醇与心血管风险呈负相关,但一种新出现的模式聚焦于通过载脂蛋白A1(ApoA1)来增加逆向胆固醇转运(RCT)和HDL功能。本研究的目的是调查急性心肌梗死患者接受治疗后输注ApoA1(CSL112)对HDL蛋白质组成、胆固醇酯化率(CER)和胆固醇流出能力(CEC)的影响。CSL112降低了载脂蛋白A2、B、C和E以及血清淀粉样蛋白A1和A4的水平,而ApoA1、ApoM和卵磷脂胆固醇酰基转移酶显著升高。在接受CSL112治疗的患者中也观察到CEC、血浆HDL胆固醇水平、CER和CEC增加。

https://cdn.ncbi.nlm.nih.gov/pmc/blobs/0030/12134602/0081577a3792/ga1.jpg

文献AI研究员

20分钟写一篇综述,助力文献阅读效率提升50倍。

立即体验

用中文搜PubMed

大模型驱动的PubMed中文搜索引擎

马上搜索

文档翻译

学术文献翻译模型,支持多种主流文档格式。

立即体验