Suppr超能文献

长链非编码RNA XIST/微小RNA-15a-5p/MN1信号轴在膀胱癌预后性别差异中的作用

The role of the LncRNA XIST/miR-15a-5p/MN1 signaling axis in gender disparities in bladder cancer prognosis.

作者信息

Cai Fangzhen, Xu Siwei, Li Yinan, He Qingliu, Su Qingfu, Chen Heyi, Liu Weihui, Chen Jiabi, Wang Qingshui, Assaraf Yehuda G, Lin Yao, Zhuang Wei

机构信息

Department of Urology, The Second Affiliated Hospital of Fujian Medical University, Fujian Medical University, Quanzhou, Fujian, China.

The School of Clinical Medicine, Fuian Medical University, Fuzhou, China.

出版信息

Front Immunol. 2025 Apr 16;16:1554829. doi: 10.3389/fimmu.2025.1554829. eCollection 2025.

Abstract

BACKGROUND

Bladder cancer (BC) exhibits significant gender disparities in incidence and prognosis, with women experiencing worse prognosis despite lower incidence rates. This study aims to elucidate the molecular mechanisms underlying these gender-specific differences, focusing on the role of the long non-coding RNA XIST.

METHODS

Comprehensive bioinformatics analysis was performed using TCGA and GSE13507 cohorts to identify gender-differential gene expression. Functional experiments including cell proliferation, migration, and invasion assays were conducted in bladder cancer cell lines. Molecular interactions were investigated through gene knockdown, overexpression, and luciferase reporter assays. A zebrafish model was employed to validate findings.

RESULTS

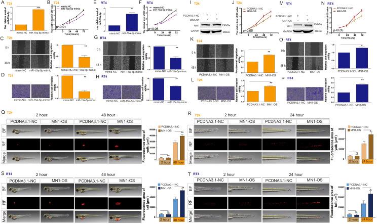
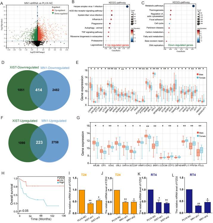
Our study revealed that XIST expression is significantly higher in female bladder cancer tissues and strongly associated with poor prognosis in female patients. The XIST/miR-15a-5p/MN1/FZD2 signaling axis was found to play a critical role in promoting bladder cancer progression. Specifically, XIST upregulates MN1 by sponging miR-15a-5p, which in turn enhances FZD2 expression. Functional experiments demonstrated that XIST knockdown significantly inhibited bladder cancer cell proliferation, migration, and invasion, effects which could be reversed by FZD2 overexpression.

CONCLUSIONS

The XIST/miR-15a-5p/MN1 signaling axis plays a critical role in the gender disparity observed in bladder cancer prognosis, particularly in women. Targeting this pathway may offer new therapeutic strategies for improving outcomes in female BC patients.

摘要

背景

膀胱癌(BC)在发病率和预后方面存在显著的性别差异,尽管女性发病率较低,但预后较差。本研究旨在阐明这些性别特异性差异背后的分子机制,重点关注长链非编码RNA XIST的作用。

方法

使用TCGA和GSE13507队列进行综合生物信息学分析,以确定性别差异基因表达。在膀胱癌细胞系中进行了包括细胞增殖、迁移和侵袭试验在内的功能实验。通过基因敲低、过表达和荧光素酶报告基因试验研究分子相互作用。采用斑马鱼模型验证研究结果。

结果

我们的研究表明,XIST在女性膀胱癌组织中的表达显著更高,并且与女性患者的不良预后密切相关。发现XIST/miR-15a-5p/MN1/FZD2信号轴在促进膀胱癌进展中起关键作用。具体而言,XIST通过海绵吸附miR-15a-5p上调MN1,进而增强FZD2表达。功能实验表明,XIST敲低显著抑制膀胱癌细胞的增殖、迁移和侵袭,FZD2过表达可逆转这些作用。

结论

XIST/miR-15a-5p/MN1信号轴在膀胱癌预后的性别差异中起关键作用,尤其是在女性中。靶向该通路可能为改善女性膀胱癌患者的预后提供新的治疗策略。

https://cdn.ncbi.nlm.nih.gov/pmc/blobs/f441/12040669/f9eedbe8952a/fimmu-16-1554829-g001.jpg

文献AI研究员

20分钟写一篇综述,助力文献阅读效率提升50倍。

立即体验

用中文搜PubMed

大模型驱动的PubMed中文搜索引擎

马上搜索

文档翻译

学术文献翻译模型,支持多种主流文档格式。

立即体验