Suppr超能文献

绵羊生殖组织的调控元件图谱:组织特异性强活性增强子的功能注释

Regulatory element map of sheep reproductive tissues: functional annotation of tissue-specific strong active enhancers.

作者信息

Meng Zhu, Chu Mingxing, Yang Hao, Zhang Shiwen, Wang Qiangjun, Chen Jiahong, Ren Chunhuan, Pan Zhangyuan, Zhang Zijun

机构信息

Anhui Provincial Key Laboratory of Conservation and Germplasm Innovation of Local Livestock, College of Animal Science and Technology, Anhui Agricultural University, Hefei, China.

State Key Laboratory of Animal Biotech Breeding, Institute of Animal Science, Chinese Academy of Agricultural Sciences, Beijing, China.

出版信息

Front Vet Sci. 2025 Apr 16;12:1564148. doi: 10.3389/fvets.2025.1564148. eCollection 2025.

Abstract

INTRODUCTION

Comprehensive functional annotation of the genome is crucial for elucidating the molecular mechanisms underlying complex traits and diseases. Although functional annotation has been partially completed in sheep, a systematic annotation focused on reproductive tissues remains absent.

METHODS

In this study, we integrated 60 transcriptomic and epigenomic datasets from five reproductive tissues. Using a multi-omics approach, we predicted 15 distinct chromatin states and conducted thorough functional annotation.

RESULTS

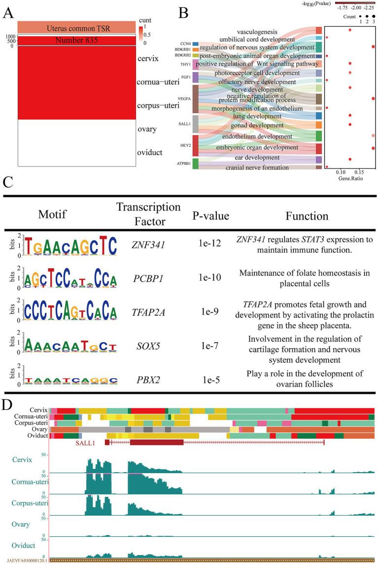
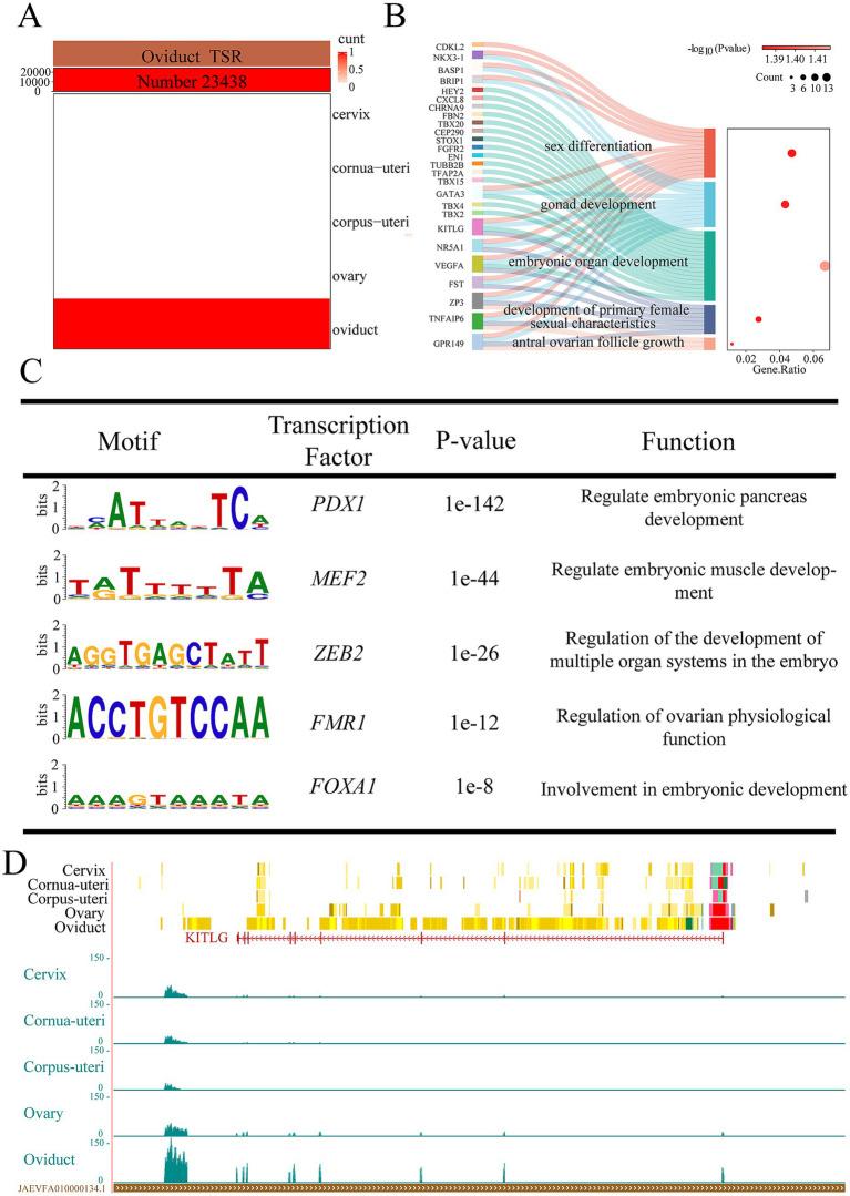
We established the first regulatory element atlas for sheep reproductive tissues and examined the roles of these elements in reproductive traits and disease. In total, we annotated 1,680,172 regulatory elements, including 83,980 tissue-specific strong active enhancers (EnhAs).

DISCUSSION

Enhancers were identified as critical drivers of tissue-specific functions, operating through sequence-specific transcription factor binding and direct regulation of target genes. Key transcription factors associated with reproductive function included (ovary), (oviduct), (cervix), (uterine horn), (uterine body), and (shared uterine regions). Additionally, our findings support the potential of sheep as a promising model for investigating embryonic development and miscarriage. This work lays a theoretical foundation for future research into the molecular mechanisms of complex traits and diseases in sheep.

摘要

引言

基因组的全面功能注释对于阐明复杂性状和疾病背后的分子机制至关重要。尽管绵羊的功能注释已部分完成,但仍缺乏针对生殖组织的系统注释。

方法

在本研究中,我们整合了来自五个生殖组织的60个转录组和表观基因组数据集。使用多组学方法,我们预测了15种不同的染色质状态并进行了全面的功能注释。

结果

我们建立了首个绵羊生殖组织调控元件图谱,并研究了这些元件在生殖性状和疾病中的作用。我们总共注释了1,680,172个调控元件,其中包括83,980个组织特异性强活性增强子(EnhAs)。

讨论

增强子被确定为组织特异性功能的关键驱动因素,通过序列特异性转录因子结合和对靶基因的直接调控发挥作用。与生殖功能相关的关键转录因子包括(卵巢)、(输卵管)、(子宫颈)、(子宫角)、(子宫体)和(共享子宫区域)。此外,我们的研究结果支持绵羊作为研究胚胎发育和流产的有前景模型的潜力。这项工作为未来研究绵羊复杂性状和疾病的分子机制奠定了理论基础。

https://cdn.ncbi.nlm.nih.gov/pmc/blobs/3d94/12040938/4aef207068d9/fvets-12-1564148-g001.jpg

文献AI研究员

20分钟写一篇综述,助力文献阅读效率提升50倍。

立即体验

用中文搜PubMed

大模型驱动的PubMed中文搜索引擎

马上搜索

文档翻译

学术文献翻译模型,支持多种主流文档格式。

立即体验