Suppr超能文献

比较表观基因组学揭示了反刍动物特异性调控元件对复杂性状的影响。

Comparative epigenomics reveals the impact of ruminant-specific regulatory elements on complex traits.

机构信息

Key Laboratory of Animal Genetics, Breeding and Reproduction, Ministry of Agriculture and Rural Affairs & National Engineering Laboratory for Animal Breeding, College of Animal Science and Technology, China Agricultural University, Beijing, China.

School of Life Sciences, Westlake University, Hangzhou, China.

出版信息

BMC Biol. 2022 Dec 8;20(1):273. doi: 10.1186/s12915-022-01459-0.

Abstract

BACKGROUND

Insights into the genetic basis of complex traits and disease in both human and livestock species have been achieved over the past decade through detection of genetic variants in genome-wide association studies (GWAS). A majority of such variants were found located in noncoding genomic regions, and though the involvement of numerous regulatory elements (REs) has been predicted across multiple tissues in domesticated animals, their evolutionary conservation and effects on complex traits have not been fully elucidated, particularly in ruminants. Here, we systematically analyzed 137 epigenomic and transcriptomic datasets of six mammals, including cattle, sheep, goats, pigs, mice, and humans, and then integrated them with large-scale GWAS of complex traits.

RESULTS

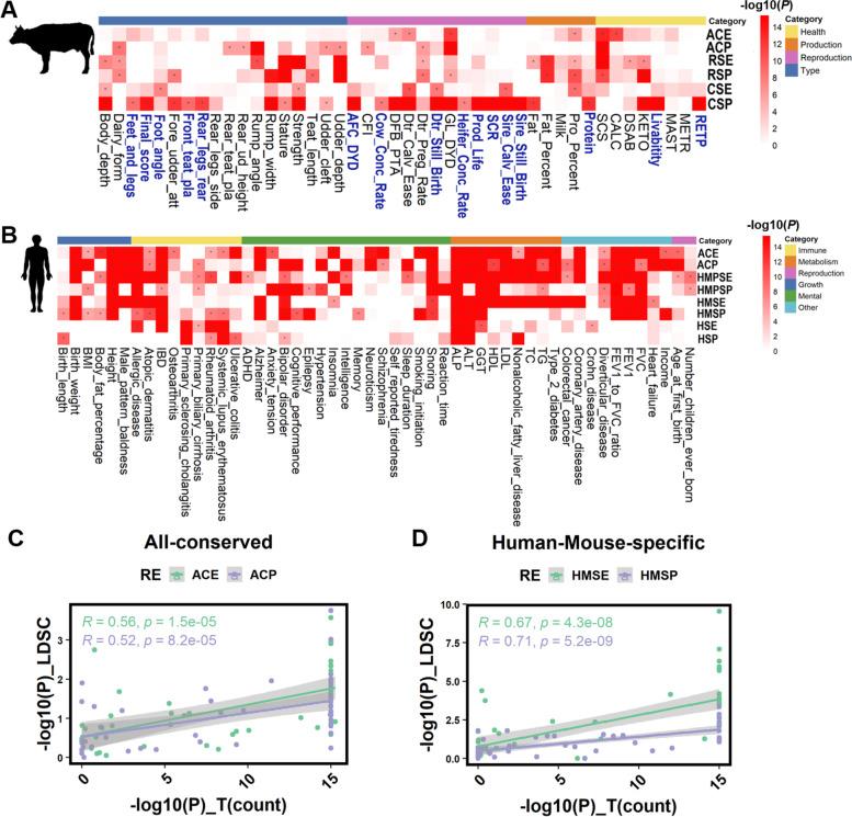
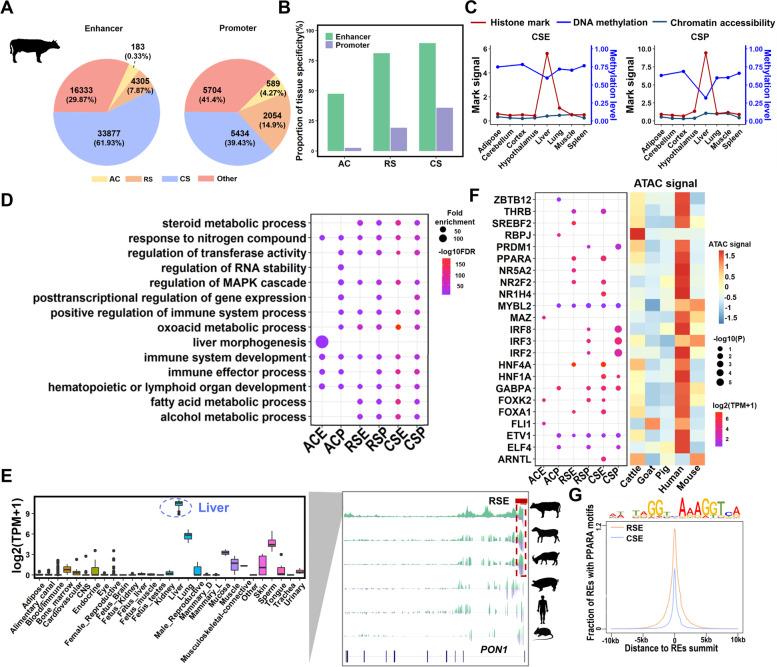
Using 40 ChIP-seq datasets of H3K4me3 and H3K27ac, we detected 68,479, 58,562, 63,273, 97,244, 111,881, and 87,049 REs in the liver of cattle, sheep, goats, pigs, humans and mice, respectively. We then systematically characterized the dynamic functional landscapes of these REs by integrating multi-omics datasets, including gene expression, chromatin accessibility, and DNA methylation. We identified a core set (n = 6359) of ruminant-specific REs that are involved in liver development, metabolism, and immune processes. Genes with more complex cis-REs exhibited higher gene expression levels and stronger conservation across species. Furthermore, we integrated expression quantitative trait loci (eQTLs) and GWAS from 44 and 52 complex traits/diseases in cattle and humans, respectively. These results demonstrated that REs with different degrees of evolutionary conservation across species exhibited distinct enrichments for GWAS signals of complex traits.

CONCLUSIONS

We systematically annotated genome-wide functional REs in liver across six mammals and demonstrated the evolution of REs and their associations with transcriptional output and conservation. Detecting lineage-specific REs allows us to decipher the evolutionary and genetic basis of complex phenotypes in livestock and humans, which may benefit the discovery of potential biomedical models for functional variants and genes of specific human diseases.

摘要

背景

在过去的十年中,通过全基因组关联研究(GWAS)检测遗传变异,在人类和家畜物种中对复杂性状和疾病的遗传基础有了深入的了解。大多数此类变体被发现在非编码基因组区域,尽管已经预测了许多调节元件(RE)在驯化动物的多个组织中发挥作用,但它们的进化保守性及其对复杂性状的影响尚未完全阐明,特别是在反刍动物中。在这里,我们系统地分析了包括牛、绵羊、山羊、猪、小鼠和人类在内的六种哺乳动物的 137 个表观基因组和转录组数据集,然后将它们与复杂性状的大规模 GWAS 整合在一起。

结果

使用 40 个 H3K4me3 和 H3K27ac 的 ChIP-seq 数据集,我们分别在牛、绵羊、山羊、猪、人类和小鼠的肝脏中检测到 68479、58562、63273、97244、111881 和 87049 个 RE。然后,我们通过整合多组学数据集,包括基因表达、染色质可及性和 DNA 甲基化,系统地描述了这些 RE 的动态功能景观。我们确定了一组核心(n=6359)反刍动物特异性 RE,它们参与肝脏发育、代谢和免疫过程。具有更复杂的顺式 RE 的基因表现出更高的基因表达水平和更强的物种间保守性。此外,我们整合了来自牛和人类的 44 个和 52 个复杂性状/疾病的表达数量性状基因座(eQTL)和 GWAS。这些结果表明,具有不同进化保守程度的 RE 在物种间复杂性状 GWAS 信号中表现出不同的富集。

结论

我们系统地注释了六种哺乳动物肝脏中的全基因组功能 RE,并证明了 RE 的进化及其与转录输出和保守性的关系。检测谱系特异性 RE 使我们能够破译家畜和人类复杂表型的进化和遗传基础,这可能有助于发现特定人类疾病的功能变体和基因的潜在生物医学模型。

https://cdn.ncbi.nlm.nih.gov/pmc/blobs/825f/9730597/1ede5b7ac7a1/12915_2022_1459_Fig1_HTML.jpg

文献AI研究员

20分钟写一篇综述,助力文献阅读效率提升50倍。

立即体验

用中文搜PubMed

大模型驱动的PubMed中文搜索引擎

马上搜索

文档翻译

学术文献翻译模型,支持多种主流文档格式。

立即体验