Suppr超能文献

基因组与转录组整合揭示了与瘤牛血统奶牛和印度瘤牛血统奶牛免疫分化相关的核心基因及等位基因特异性表达遗传变异。

Integration of genome and transcriptome reveals core genes and allele-specific expression genetic variants associated with immune differentiation of taurine ancestry dairy cattle from indicine ancestry cattle.

作者信息

Chen Quanzhen, Chen Siqian, Tang Yongjie, Zhao Qingyao, Zhu Xilai, Zhi Li, Feng Xiao, Mao Huaming, Qu Kaixing, Yu Ying

机构信息

Key Laboratory of Animal Genetics, Breeding and Reproduction, Ministry of Agriculture & National Engineering Laboratory for Animal Breeding, College of Animal Science and Technology, China Agricultural University, Beijing, 100193, China.

College of Physics and Optoelectronic Engineering, Beijing University of Technology, Beijing, 100124, China.

出版信息

BMC Genomics. 2025 Aug 27;26(1):778. doi: 10.1186/s12864-025-11936-9.

Abstract

BACKGROUND

Disease is a key factor to shorten productive lifespan of dairy cattle. Shifting from classical 'treating existing diseases' to 'preventing diseases before they occur' is a challenge in high-producing dairy cattle. Immunity plays a crucial role in defending against disease. Substantial evidence indicates that the immune function of taurine ancestry cattle and indicine ancestry cattle are distinct. Therefore, this study aims: (1) to identify core immune genes (CIG) and allele-specific expression (ASE) variants by comparing taurine ancestry dairy cattle with indicine ancestry cattle; and (2) to provide candidate markers for future validation and then used in genomic selection for enhanced immunity in taurine ancestry dairy cattle.

RESULTS

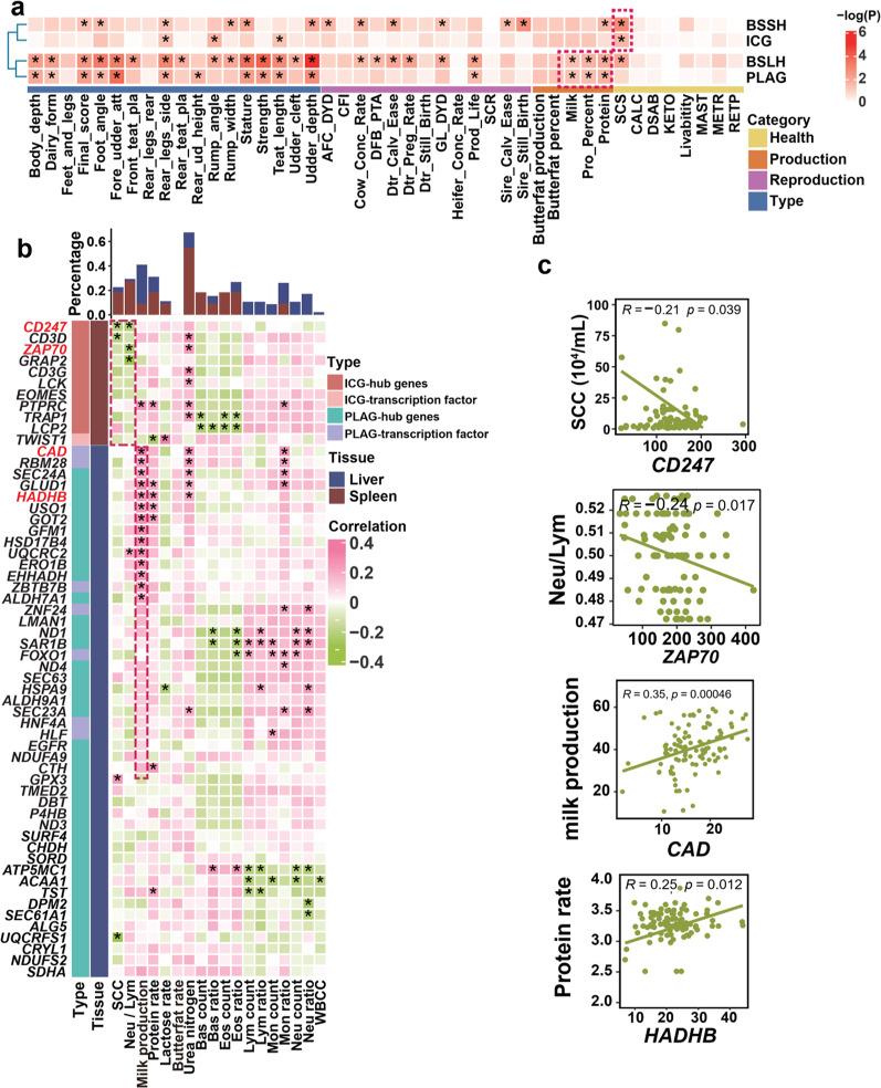
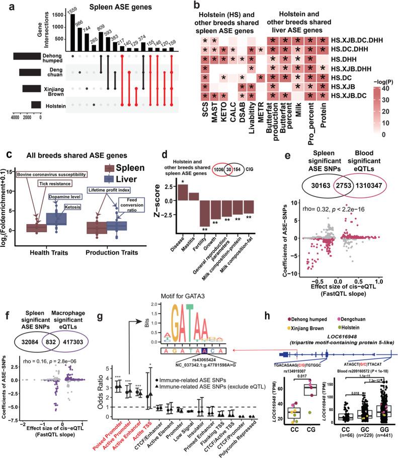
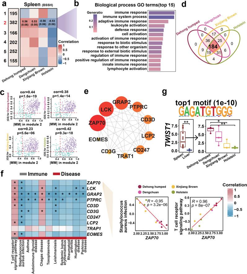
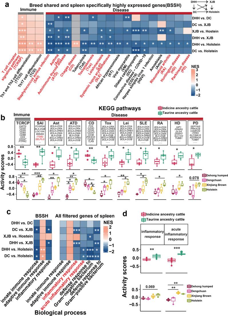
Here, transcriptome and genome data generated by us from the livers and spleens of taurine ancestry dairy cattle (Holstein and Xinjiang Brown) and indicine ancestry cattle (Dehong humped and Dengchuan), along with publicly downloaded transcriptome and genome data of immune cells (monocytes, CD4 T cells, and B cells) from Holstein and Nelore were systematically analyzed. We constructed transcriptomic-based immune- and disease-scores to assess immunity between taurine ancestry dairy cattle and indicine ancestry cattle. Taurine ancestry dairy cattle exhibited lower immune-scores (T cell receptor signaling, etc.) and higher disease-scores (Staphylococcus aureus infection, etc.) compared to indicine ancestry cattle. A total of 184 CIG underlying the score differences were identified. Furthermore, we performed ASE analysis and verified the identified ASE genes and ASE SNPs by using large-scale expression quantitative trait loci (eQTLs) data from immune tissues and cells. A total of 1,255 ASE genetic variants related to the CIG were identified in this study. These variants were significantly enriched in active promoters and enhancers in the spleen. Finally, we verified the association between CIG and health traits in 27,214 Holstein bulls and 101 Holstein cows.

CONCLUSIONS

This study uses high-throughput omics data to provide new insights into the digitalization of immunity, defined as quantifying immune- and disease-related pathway activity through gene expression levels. Our study also provides candidate markers for future functional validation and genomic selection strategies aimed at enhancing immunity in Holstein cattle.

摘要

背景

疾病是缩短奶牛生产寿命的关键因素。从传统的“治疗现有疾病”转向“在疾病发生前预防疾病”,对高产奶牛来说是一项挑战。免疫在抵御疾病中起着至关重要的作用。大量证据表明,瘤牛血统的牛和印度瘤牛血统的牛的免疫功能存在差异。因此,本研究旨在:(1)通过比较瘤牛血统的奶牛和印度瘤牛血统的牛,鉴定核心免疫基因(CIG)和等位基因特异性表达(ASE)变异;(2)提供候选标记,以供未来验证,并用于基因组选择,以增强瘤牛血统奶牛的免疫力。

结果

在此,我们系统地分析了我们从瘤牛血统的奶牛(荷斯坦牛和新疆褐牛)和印度瘤牛血统的牛(德宏驼峰牛和邓川牛)的肝脏和脾脏中生成的转录组和基因组数据,以及从公开下载的荷斯坦牛和内洛尔牛免疫细胞(单核细胞、CD4 T细胞和B细胞)的转录组和基因组数据。我们构建了基于转录组的免疫和疾病评分,以评估瘤牛血统的奶牛和印度瘤牛血统的牛之间的免疫力。与印度瘤牛血统的牛相比,瘤牛血统的奶牛表现出较低的免疫评分(T细胞受体信号传导等)和较高的疾病评分(金黄色葡萄球菌感染等)。共鉴定出184个导致评分差异的CIG。此外,我们进行了ASE分析,并使用来自免疫组织和细胞的大规模表达数量性状位点(eQTL)数据验证了鉴定出的ASE基因和ASE单核苷酸多态性(SNP)。本研究共鉴定出1255个与CIG相关的ASE遗传变异。这些变异在脾脏的活性启动子和增强子中显著富集。最后,我们在27214头荷斯坦公牛和101头荷斯坦母牛中验证了CIG与健康性状之间的关联。

结论

本研究利用高通量组学数据,为免疫数字化提供了新的见解,免疫数字化定义为通过基因表达水平量化免疫和疾病相关通路的活性。我们的研究还为未来旨在增强荷斯坦牛免疫力的功能验证和基因组选择策略提供了候选标记。

https://cdn.ncbi.nlm.nih.gov/pmc/blobs/9296/12382067/649368fc4ab9/12864_2025_11936_Fig1_HTML.jpg

文献AI研究员

20分钟写一篇综述,助力文献阅读效率提升50倍。

立即体验

用中文搜PubMed

大模型驱动的PubMed中文搜索引擎

马上搜索

文档翻译

学术文献翻译模型,支持多种主流文档格式。

立即体验