Suppr超能文献

黑质中噬菌体的发现及其对帕金森病的意义。

The Discovery of Phages in the Substantia Nigra and Its Implication for Parkinson's Disease.

作者信息

Zhao Yun, Xiong Changxian, Wang Bingwei, Li Daotong, Liu Jiarui, Wei Shizhang, Hou Yujia, Zhou Yuan, Zheng Ruimao

机构信息

Department of Anatomy, Histology and Embryology, School of Basic Medical Sciences, Peking University, Beijing, China.

Department of Biomedical Informatics, Center for Noncoding RNA Medicine, School of Basic Medical Sciences, Peking University, Beijing, China.

出版信息

Research (Wash D C). 2025 Apr 30;8:0657. doi: 10.34133/research.0657. eCollection 2025.

Abstract

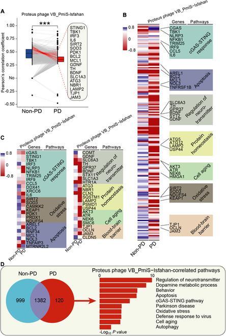
A century ago, a mystery between a virus and Parkinson's disease (PD) was described. Owing to the limitation of human brain biopsy and the challenge of electron microscopy in observing virions in human brain tissue, it has been difficult to study the viral etiology of PD. Recent discovery of virobiota reveals that viruses coexist with humans as symbionts. Newly developed transcriptomic sequencing and novel bioinformatic approaches for mining the encrypted virome in human transcriptome make it possible to study the relationship between symbiotic viruses and PD. Nevertheless, whether viruses exist in the human substantia nigra (SN) and whether symbiotic viruses underlie PD pathogenesis remain unknown. We collected current worldwide human SN transcriptomic datasets from the United States, the United Kingdom, the Netherlands, and Switzerland. We used bioinformatic approaches including viruSITE and the Viral-Track to identify the existence of viruses in the SN of patients. The comprehensive RNA sequencing-based virome analysis pipeline was used to characterize the virobiota in the SN. The Pearson's correlation analysis was used to examine the association between the viral RNA fragment counts (VRFCs) and PD-related human gene sequencing reads in the SN. The differentially expressed genes (DEGs) in the SN between PD patients and non-PD individuals were used to examine the molecular signatures of PD and also evaluate the impact of symbiotic viruses on the SN. We observed the existence of viruses in the human SN. A dysbiosis of virobiota was found in the SN of PD patients. A marked correlation between VRFC and PD-related human gene expression was detected in the SN of PD patients. These PD-related human genes correlated to VRFC were named as the virus-correlated PD-related genes (VPGs). We identified 3 bacteriophages (phages), including the phage VB_PmiS-Isfahan, the phage phiX174, and the phage Sha1, that might impair the gene expression of neural cells in the SN of PD patients. The phage VB_PmiS-Isfahan was a common virus in the SN of patients from the United Kingdom, the Netherlands, and Switzerland. VPGs and DEGs together highlighted that the phages might dampen dopamine biosynthesis and weaken the cGAS-STING function. This is the first study to discover the involvement of phages in PD pathogenesis. A lifelong low symbiotic viral load in the SN may be a contributor to PD pathogenesis. Our findings unlocked the black box between brain virobiota and PD, providing a novel insight into PD etiology from the perspective of phage-human symbiosis.

摘要

一个世纪前,曾有关于病毒与帕金森病(PD)之间的神秘关联被描述。由于人脑活检存在局限性,且电子显微镜在观察人脑组织中的病毒粒子时面临挑战,因此一直难以研究PD的病毒病因。病毒群落的最新发现表明,病毒作为共生体与人类共存。新开发的转录组测序技术以及用于挖掘人类转录组中加密病毒组的新型生物信息学方法,使得研究共生病毒与PD之间的关系成为可能。然而,病毒是否存在于人类黑质(SN)中,以及共生病毒是否是PD发病机制的基础,仍然未知。我们收集了来自美国、英国、荷兰和瑞士的全球范围内人类SN转录组数据集。我们使用了包括viruSITE和Viral-Track在内的生物信息学方法,来确定患者SN中病毒的存在情况。基于全面RNA测序的病毒组分析流程被用于表征SN中的病毒群落。Pearson相关性分析用于检验病毒RNA片段计数(VRFC)与SN中与PD相关的人类基因测序读数之间的关联。PD患者和非PD个体之间SN中的差异表达基因(DEG),被用于研究PD的分子特征,并评估共生病毒对SN的影响。我们观察到人类SN中存在病毒。在PD患者的SN中发现了病毒群落失调。在PD患者的SN中检测到VRFC与PD相关的人类基因表达之间存在显著相关性。这些与VRFC相关的PD相关人类基因被命名为病毒相关的PD相关基因(VPG)。我们鉴定出3种噬菌体,包括噬菌体VB_PmiS-Isfahan、噬菌体phiX174和噬菌体Sha1,它们可能会损害PD患者SN中神经细胞的基因表达。噬菌体VB_PmiS-Isfahan是来自英国、荷兰和瑞士患者SN中的一种常见病毒。VPG和DEG共同表明,这些噬菌体可能会抑制多巴胺的生物合成,并削弱cGAS-STING功能。这是第一项发现噬菌体参与PD发病机制的研究。SN中终生低水平的共生病毒载量可能是PD发病机制的一个促成因素。我们的研究结果揭开了脑病毒群落与PD之间的黑箱,从噬菌体-人类共生的角度为PD病因提供了新的见解。

https://cdn.ncbi.nlm.nih.gov/pmc/blobs/3df6/12041648/efb0a446c207/research.0657.fig.001.jpg

文献AI研究员

20分钟写一篇综述,助力文献阅读效率提升50倍。

立即体验

用中文搜PubMed

大模型驱动的PubMed中文搜索引擎

马上搜索

文档翻译

学术文献翻译模型,支持多种主流文档格式。

立即体验