Suppr超能文献

RGS14通过激活cAMP/PKA/CREB信号通路促进肝细胞癌进展。

RGS14 promotes the progression of hepatocellular carcinoma by activating the cAMP/PKA/CREB signaling pathway.

作者信息

Liang Xiangnan, Xu Bin, Wang Qiuxiang, Gong Kai, Han Chun, Sun Binwen, Ma Kexin, Wang Liming

机构信息

Engineering Research Center for New Materials and Precision Treatment Technology of Malignant Tumors Therapy, The Second Affiliated Hospital of Dalian Medical University, Dalian, 116023, China.

Engineering Technology Research Center for Translational Medicine, The Second Affiliated Hospital of Dalian Medical University, Dalian, 116023, China.

出版信息

J Cancer Res Clin Oncol. 2025 May 2;151(5):153. doi: 10.1007/s00432-025-06212-y.

Abstract

BACKGROUND

G protein-coupled receptors (GPCRs) mediate the intracellular signals that drive tumor development. Regulator of G protein signaling 14 (RGS14), a key negative regulator of GPCR signaling, influences liver injury, fat metabolism, and inflammation. However, the role of RGS14 in hepatocellular carcinoma (HCC) progression and its underlying mechanisms remain unclear.

METHODS

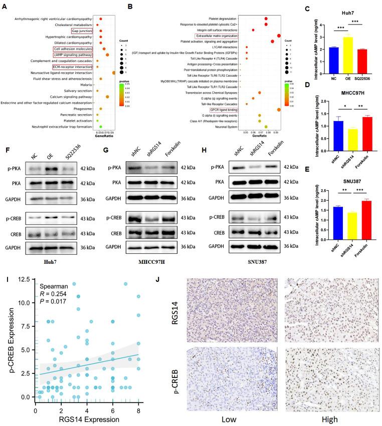
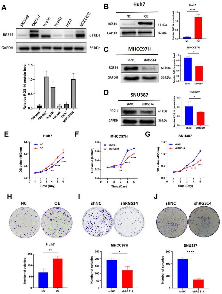
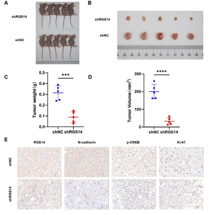
In this study, we compared three pairs of HCC tissues and matched portal vein tumor thrombus (PVTT) samples using 4D-FastDIA proteomics to identify differentially expressed proteins. The clinical significance of RGS14 expression was further evaluated in HCC patient cohorts. Stable RGS14-overexpressing/knockdown cell models were established for functional assays (CCK-8, colony formation, Transwell, and wound healing assays). Additionally, tumor proliferation was evaluated through in vivo studies using a subcutaneous xenograft mouse model. RNA sequencing and western blot analysis were subsequently applied to validate the potential downstream signaling pathways.

RESULTS

The results revealed that RGS14 was overexpressed in HCC tissues, which was correlated with adverse clinical outcomes. We also confirmed that RGS14 increased the proliferation, colony formation, migration, and invasion and promoted the epithelial‒mesenchymal transition (EMT) of HCC cells both in vitro and in vivo. Mechanistically, RGS14 elevated intracellular cAMP levels, activating the PKA/CREB axis to drive HCC progression.

CONCLUSION

Our findings suggest that RGS14 plays a critical oncogenic role in HCC by regulating cAMP/PKA/CREB pathway activation, underscoring its potential as both a prognostic marker and therapeutic target for HCC patients.

摘要

背景

G蛋白偶联受体(GPCRs)介导驱动肿瘤发展的细胞内信号。G蛋白信号调节因子14(RGS14)是GPCR信号的关键负调节因子,影响肝损伤、脂肪代谢和炎症。然而,RGS14在肝细胞癌(HCC)进展中的作用及其潜在机制仍不清楚。

方法

在本研究中,我们使用4D-FastDIA蛋白质组学比较了三对HCC组织和匹配的门静脉肿瘤血栓(PVTT)样本,以鉴定差异表达的蛋白质。在HCC患者队列中进一步评估RGS14表达的临床意义。建立稳定的RGS14过表达/敲低细胞模型用于功能测定(CCK-8、集落形成、Transwell和伤口愈合测定)。此外,通过使用皮下异种移植小鼠模型的体内研究评估肿瘤增殖。随后应用RNA测序和蛋白质印迹分析来验证潜在的下游信号通路。

结果

结果显示,RGS14在HCC组织中过表达,这与不良临床结果相关。我们还证实,RGS14在体外和体内均增加了HCC细胞的增殖、集落形成、迁移和侵袭,并促进了上皮-间质转化(EMT)。机制上,RGS14提高细胞内cAMP水平,激活PKA/CREB轴以驱动HCC进展。

结论

我们的研究结果表明,RGS14通过调节cAMP/PKA/CREB途径激活在HCC中发挥关键的致癌作用,强调了其作为HCC患者预后标志物和治疗靶点的潜力。

https://cdn.ncbi.nlm.nih.gov/pmc/blobs/ca88/12045833/6caa9aa7eb31/432_2025_6212_Fig1_HTML.jpg

文献AI研究员

20分钟写一篇综述,助力文献阅读效率提升50倍。

立即体验

用中文搜PubMed

大模型驱动的PubMed中文搜索引擎

马上搜索

文档翻译

学术文献翻译模型,支持多种主流文档格式。

立即体验