Suppr超能文献

肝 G 蛋白信号转导调节因子 14 通过靶向 Giα1/3 激活 cAMP-AMPK 信号通路改善非酒精性脂肪性肝病。

Hepatic regulator of G protein signaling 14 ameliorates NAFLD through activating cAMP-AMPK signaling by targeting Giα1/3.

机构信息

Center for Basic Medical Research, Academy of Medical Sciences, Zhengzhou University, Zhengzhou, Henan 450052, China.

Department of Pathophysiology, School of Basic Medical Sciences, Zhengzhou University, Zhengzhou, Henan 450001, China.

出版信息

Mol Metab. 2024 Feb;80:101882. doi: 10.1016/j.molmet.2024.101882. Epub 2024 Jan 17.

Abstract

OBJECTIVE

Nonalcoholic fatty liver disease (NAFLD) is an emerging public health threat as the most common chronic liver disease worldwide. However, there remains no effective medication to improve NAFLD. G protein-coupled receptors (GPCRs) are the most frequently investigated drug targets family. The Regulator of G protein signaling 14 (RGS14), as an essential negative modulator of GPCR signaling, plays important regulatory roles in liver damage and inflammatory responses. However, the role of RGS14 in NAFLD remains largely unclear.

METHODS AND RESULTS

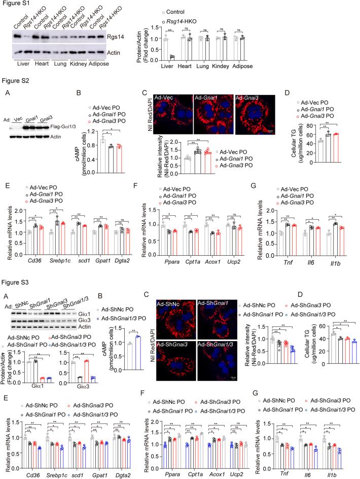
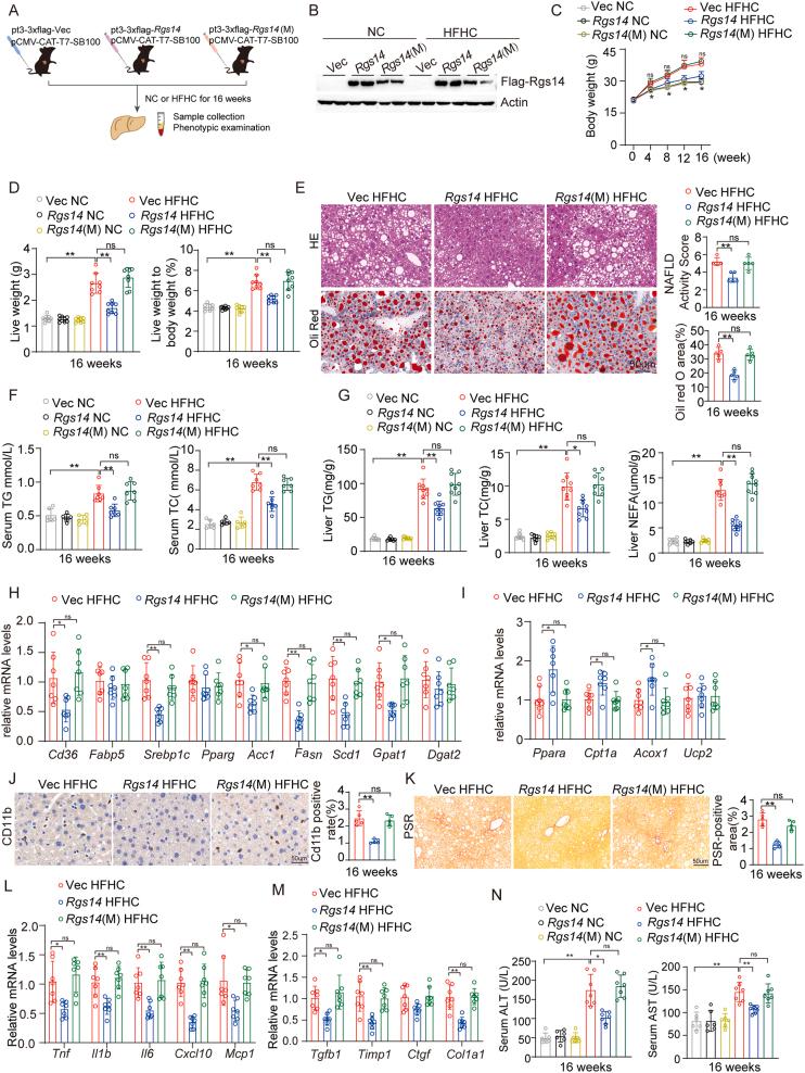
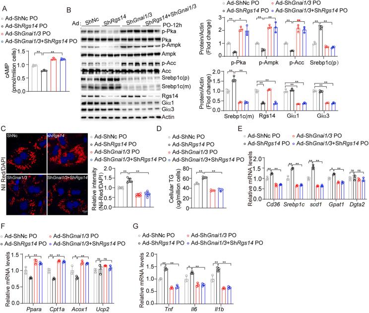
In this study, we found that RGS14 was decreased in hepatocytes in NAFLD individuals in a public database. We employed genetic engineering technique to explore the function of RGS14 in NAFLD. We demonstrated that RGS14 overexpression ameliorated lipid accumulation, inflammatory response and liver fibrosis in hepatocytes in vivo and in vitro. Whereas, hepatocyte specific Rgs14-knockout (Rgs14-HKO) exacerbated high fat high cholesterol diet (HFHC) induced NASH. Further molecular experiments demonstrated that RGS14 depended on GDI activity to attenuate HFHC-feeding NASH. More importantly, RGS14 interacted with Guanine nucleotide-binding protein (Gi) alpha 1 and 3 (Giα1/3, gene named GNAI1/3), promoting the generation of cAMP and then activating the subsequent AMPK pathways. GNAI1/3 knockdown abolished the protective role of RGS14, indicating that RGS14 binding to Giα1/3 was required for prevention against hepatic steatosis.

CONCLUSIONS

RGS14 plays a protective role in the progression of NAFLD. RGS14-Giα1/3 interaction accelerated the production of cAMP and then activated cAMP-AMPK signaling. Targeting RGS14 or modulating the RGS14-Giα1/3 interaction may be a potential strategy for the treatment of NAFLD in the future.

摘要

目的

非酒精性脂肪性肝病 (NAFLD) 是全球最常见的慢性肝病,也是一种新出现的公共卫生威胁。然而,目前尚无改善 NAFLD 的有效药物。G 蛋白偶联受体 (GPCR) 是研究最多的药物靶点家族。G 蛋白信号调节因子 14 (RGS14) 作为 GPCR 信号的重要负调节剂,在肝损伤和炎症反应中发挥重要的调节作用。然而,RGS14 在 NAFLD 中的作用仍不清楚。

方法和结果

在本研究中,我们发现 RGS14 在公共数据库中 NAFLD 个体的肝细胞中减少。我们采用基因工程技术探讨了 RGS14 在 NAFLD 中的作用。我们证明 RGS14 过表达可改善体内和体外肝细胞中的脂质积累、炎症反应和肝纤维化。然而,肝细胞特异性 Rgs14 敲除 (Rgs14-HKO) 加剧了高脂肪高胆固醇饮食 (HFHC) 诱导的 NASH。进一步的分子实验表明,RGS14 依赖 GDI 活性来减轻 HFHC 喂养的 NASH。更重要的是,RGS14 与鸟嘌呤核苷酸结合蛋白 (Gi) alpha 1 和 3 (Giα1/3,基因命名为 GNAI1/3) 相互作用,促进 cAMP 的产生,然后激活随后的 AMPK 通路。GNAI1/3 敲低消除了 RGS14 的保护作用,表明 RGS14 与 Giα1/3 的结合对于预防肝脂肪变性是必需的。

结论

RGS14 在 NAFLD 的进展中发挥保护作用。RGS14-Giα1/3 相互作用加速了 cAMP 的产生,然后激活了 cAMP-AMPK 信号通路。靶向 RGS14 或调节 RGS14-Giα1/3 相互作用可能是未来治疗 NAFLD 的一种潜在策略。

https://cdn.ncbi.nlm.nih.gov/pmc/blobs/1e14/10844864/21e756503e40/gr1.jpg

文献AI研究员

20分钟写一篇综述,助力文献阅读效率提升50倍。

立即体验

用中文搜PubMed

大模型驱动的PubMed中文搜索引擎

马上搜索

文档翻译

学术文献翻译模型,支持多种主流文档格式。

立即体验