Suppr超能文献

新型嵌套基因的破坏介导了小鼠中血流紊乱诱导的动脉粥样硬化。

Disruption of the novel nested gene mediates disturbed flow-induced atherosclerosis in mice.

作者信息

He Shuo, Huang Lei, Chen Zhuozheng, Yuan Ze, Zhao Yue, Zeng Lingfang, Zhu Yi, He Jinlong

机构信息

Province and Ministry Co-sponsored Collaborative Innovation Center for Medical Epigenetics; NHC Key Laboratory of Hormones and Development; Department of Physiology and Pathophysiology, Tianjin Medical University, Tianjin, China.

Department of Heart Center, The Third Central Hospital of Tianjin; Tianjin Universiy Central Hospital; Tianjin Key Laboratory of Extracorporeal Life Support for Critical Diseases; Artificial Cell Engineering Technology Research Center; Tianjin Institute of Hepatobiliary Disease; Nankai University Affinity the Third Central Hospital, Tianjin, China.

出版信息

Elife. 2025 May 2;13:RP103413. doi: 10.7554/eLife.103413.

Abstract

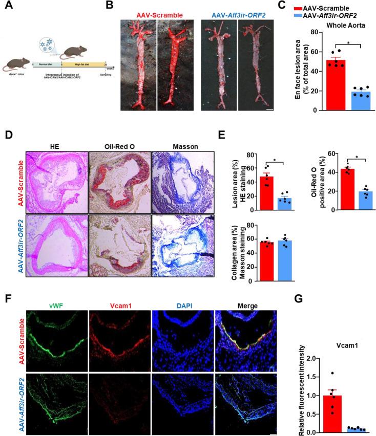
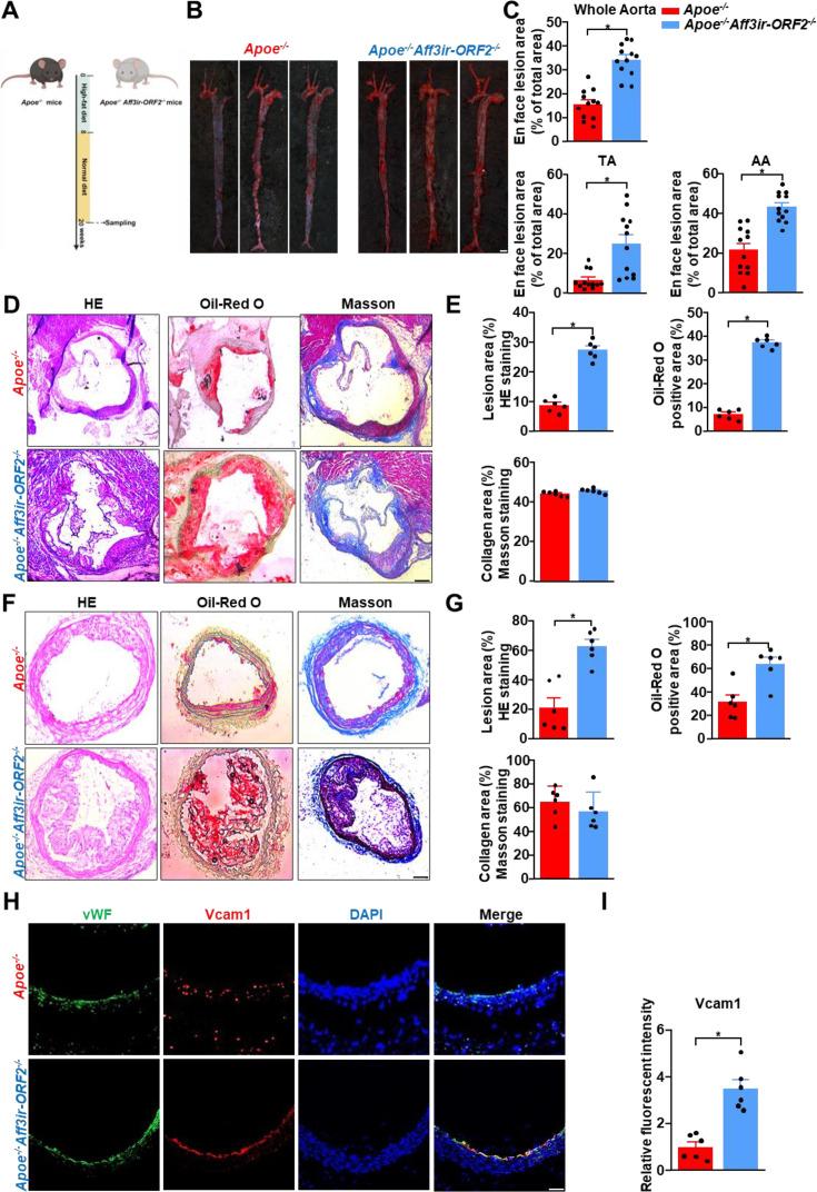
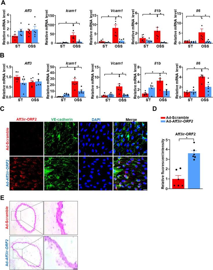
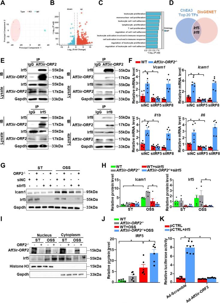
Disturbed shear stress-induced endothelial atherogenic responses are pivotal in the initiation and progression of atherosclerosis, contributing to the uneven distribution of atherosclerotic lesions. This study investigates the role of , a novel nested gene variant, in disturbed flow-induced endothelial cell activation and atherosclerosis. We demonstrate that disturbed shear stress significantly reduces expression in athero-prone regions. Using three distinct mouse models with manipulated expression, we demonstrate that exerts potent anti-inflammatory and anti-atherosclerotic effects in mice. RNA sequencing revealed that interferon regulatory factor 5 (), a key regulator of inflammatory processes, mediates inflammatory responses associated with deficiency. interacts with , promoting its retention in the cytoplasm, thereby inhibiting the -dependent inflammatory pathways. Notably, knockdown in deficient mice almost completely rescues the aggravated atherosclerotic phenotype. Moreover, endothelial-specific supplementation using the CRISPR/Cas9 system significantly ameliorated endothelial activation and atherosclerosis. These findings elucidate a novel role for in mitigating endothelial inflammation and atherosclerosis by acting as an inhibitor of , highlighting its potential as a valuable therapeutic approach for treating atherosclerosis.

摘要

紊乱剪切应力诱导的内皮动脉粥样硬化反应在动脉粥样硬化的发生和发展中起关键作用,导致动脉粥样硬化病变分布不均。本研究调查了一种新型嵌套基因变体在紊乱血流诱导的内皮细胞活化和动脉粥样硬化中的作用。我们证明,紊乱剪切应力显著降低了易患动脉粥样硬化区域的表达。使用三种具有不同表达调控的小鼠模型,我们证明在小鼠中发挥强大的抗炎和抗动脉粥样硬化作用。RNA测序显示,炎症过程的关键调节因子干扰素调节因子5()介导与缺乏相关的炎症反应。与相互作用,促进其在细胞质中的滞留,从而抑制依赖的炎症途径。值得注意的是,在缺乏的小鼠中敲低几乎完全挽救了加重的动脉粥样硬化表型。此外,使用CRISPR/Cas9系统进行内皮特异性补充显著改善了内皮活化和动脉粥样硬化。这些发现阐明了作为的抑制剂在减轻内皮炎症和动脉粥样硬化中的新作用,突出了其作为治疗动脉粥样硬化的有价值治疗方法的潜力。

https://cdn.ncbi.nlm.nih.gov/pmc/blobs/06b9/12048156/78412e051297/elife-103413-fig1.jpg

文献AI研究员

20分钟写一篇综述,助力文献阅读效率提升50倍。

立即体验

用中文搜PubMed

大模型驱动的PubMed中文搜索引擎

马上搜索

文档翻译

学术文献翻译模型,支持多种主流文档格式。

立即体验