Suppr超能文献

豆天蛾(Clanis bilineata tsingtauica)滞育后唾液腺的mRNA和蛋白质数据集。

The salivary gland mRNA and protein datasets after diapause of the soybean hawkmoth, Clanis bilineata tsingtauica.

作者信息

Li Yehua, Ji Feiyang, Zhang Pengjun, Xiao Tingting

机构信息

Research Institute of Leisure Agriculture, Jiangsu Academy of Agricultural Sciences, Nanjing, 210014, China.

College of Plant Science and Technology, Beijing Key Laboratory for Agricultural Application and New Technique, Beijing University of Agriculture, Beijing, 102206, China.

出版信息

Sci Data. 2025 May 2;12(1):730. doi: 10.1038/s41597-025-05064-y.

Abstract

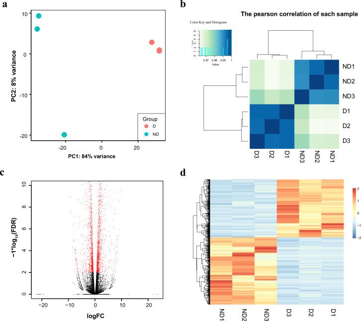
The soybean hawkmoth, Clanis bilineata tsingtauica (CBT), is a major agricultural pest affecting soybean and other leguminous crops, but also has been explored as an edible insect resource in China and economically important for artificial rearing industry. Diapause, a stage-specific developmental arrest, is widely employed by insects to survive hostile seasonal conditions. Although significant progress has been made in understanding "diapause" in the context of insect physiology and evolutionary ecology, many questions remain unclear. Here, we analyzed salivary gland mRNA and protein profiles of fifth instar larvae during feeding (gluttonous) and diapause stages. Transcriptomics revealed 2,194 differentially expressed genes (DEGs), while proteomics identified 1,746 proteins in diapause larvae. By integrating transcriptomic and proteomic data, 172 genes or proteins were with significant changes in expression, including 61 genes or proteins up-regulated and 111 down-regulated during diapause. These findings provide a multi-omics resource for identifying key regulators of diapause and elucidating its molecular basis in CBT. This study advances understanding of insect developmental arrest mechanisms and supports future research on diapause adaptation.

摘要

豆天蛾,Clanis bilineata tsingtauica(CBT),是一种影响大豆和其他豆科作物的主要农业害虫,但在中国也被开发为一种可食用昆虫资源,对人工养殖产业具有重要经济意义。滞育是昆虫在特定发育阶段的发育停滞,被广泛用于在恶劣季节条件下生存。尽管在昆虫生理学和进化生态学背景下对“滞育”的理解取得了重大进展,但许多问题仍不明确。在这里,我们分析了五龄幼虫取食(暴食)阶段和滞育阶段唾液腺的mRNA和蛋白质谱。转录组学揭示了2194个差异表达基因(DEGs),而蛋白质组学在滞育幼虫中鉴定出1746种蛋白质。通过整合转录组学和蛋白质组学数据,172个基因或蛋白质的表达有显著变化,其中61个基因或蛋白质在滞育期间上调,111个下调。这些发现为鉴定滞育的关键调节因子和阐明其在CBT中的分子基础提供了多组学资源。本研究推进了对昆虫发育停滞机制的理解,并支持未来对滞育适应性的研究。

https://cdn.ncbi.nlm.nih.gov/pmc/blobs/c124/12048688/b90f08d6e326/41597_2025_5064_Fig1_HTML.jpg

文献AI研究员

20分钟写一篇综述,助力文献阅读效率提升50倍。

立即体验

用中文搜PubMed

大模型驱动的PubMed中文搜索引擎

马上搜索

文档翻译

学术文献翻译模型,支持多种主流文档格式。

立即体验