Suppr超能文献

SlideCNA:从类似Slide-seq的空间转录组学数据中检测空间拷贝数改变

SlideCNA: spatial copy number alteration detection from Slide-seq-like spatial transcriptomics data.

作者信息

Zhang Diane, Segerstolpe Åsa, Slyper Michal, Waldman Julia, Murray Evan, Strasser Robert, Watter Jan, Cohen Ofir, Ashenberg Orr, Abravanel Daniel, Jané-Valbuena Judit, Mages Simon, Lako Ana, Helvie Karla, Rozenblatt-Rosen Orit, Rodig Scott, Chen Fei, Wagle Nikhil, Regev Aviv, Klughammer Johanna

机构信息

Broad Institute of MIT and Harvard, Cambridge, MA, USA.

Massachusetts Institute of Technology, Cambridge, MA, USA.

出版信息

Genome Biol. 2025 May 2;26(1):112. doi: 10.1186/s13059-025-03573-y.

Abstract

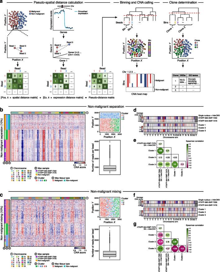
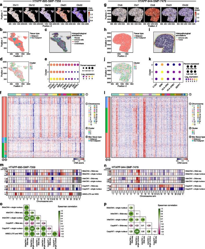
Solid tumors are spatially heterogeneous in their genetic, molecular, and cellular composition, but recent spatial profiling studies have mostly charted genetic and RNA variation in tumors separately. To leverage the potential of RNA to identify copy number alterations (CNAs), we develop SlideCNA, a computational tool to extract CNA signals from sparse spatial transcriptomics data with near single cellular resolution. SlideCNA uses expression-aware spatial binning to overcome sparsity limitations while maintaining spatial signal to recover CNA patterns. We test SlideCNA on simulated and real Slide-seq data of (metastatic) breast cancer and demonstrate its potential for spatial subclone detection.

摘要

实体瘤在基因、分子和细胞组成上存在空间异质性,但最近的空间分析研究大多分别绘制了肿瘤中的基因和RNA变异情况。为了利用RNA识别拷贝数改变(CNA)的潜力,我们开发了SlideCNA,这是一种计算工具,可从具有近单细胞分辨率的稀疏空间转录组学数据中提取CNA信号。SlideCNA使用表达感知空间分箱来克服稀疏性限制,同时保持空间信号以恢复CNA模式。我们在(转移性)乳腺癌的模拟和真实Slide-seq数据上测试了SlideCNA,并证明了其在空间亚克隆检测中的潜力。

https://cdn.ncbi.nlm.nih.gov/pmc/blobs/19a5/12046676/90e0a622fb2c/13059_2025_3573_Fig1_HTML.jpg

文献AI研究员

20分钟写一篇综述,助力文献阅读效率提升50倍。

立即体验

用中文搜PubMed

大模型驱动的PubMed中文搜索引擎

马上搜索

文档翻译

学术文献翻译模型,支持多种主流文档格式。

立即体验