Suppr超能文献

高雄激素血症通过多囊卵巢综合征中mPTP/cGAS/STING途径触发线粒体DNA释放以参与卵巢炎症。

Hyperandrogenism triggers mtDNA release to participate in ovarian inflammation via mPTP/cGAS/STING in PCOS.

作者信息

Cai Jieyu, Zhu Qi, Xiang Yu, Weng Linglin, Liang Na, Hong Xiaoqi, Xue Mingrui, Ge Hongshan

机构信息

Graduate School, Nanjing University of Chinese Medicine, Nanjing, China.

Reproduction Medicine Centre, Nanjing Medical University Affiliated Taizhou People's Hospital, Taizhou, China.

出版信息

iScience. 2025 Apr 8;28(5):112391. doi: 10.1016/j.isci.2025.112391. eCollection 2025 May 16.

Abstract

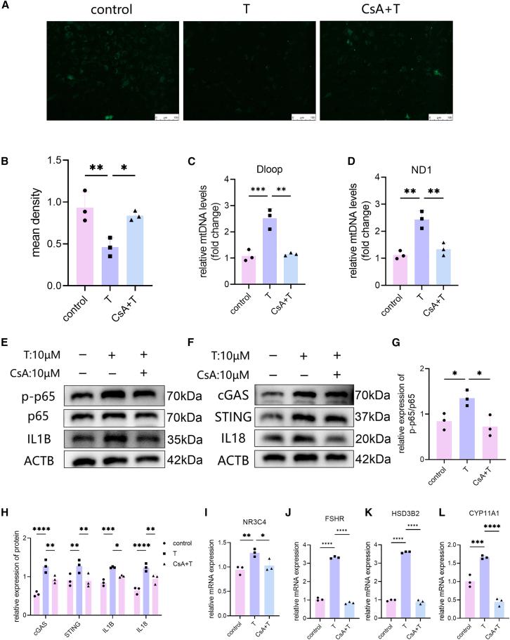
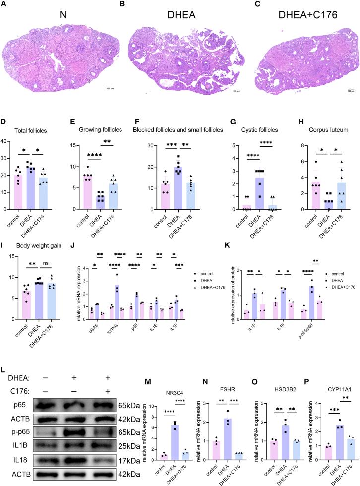
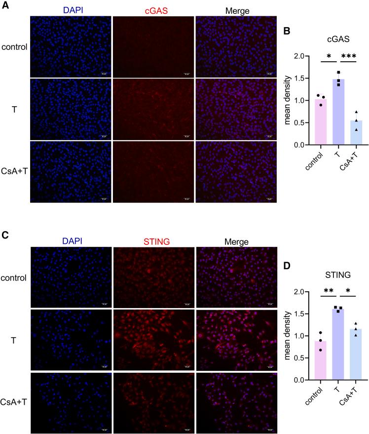
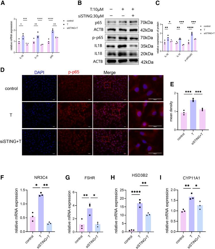
Hyperandrogenism induced ovarian inflammation is associated with the pathogenesis of polycystic ovary syndrome (PCOS), but the specific mechanism behind it remains unclear. The aim of this study was to elucidate the association between mitochondrial DNA-cGAS-STING pathway and PCOS inflammatory response. RNA sequencing analysis and other experiments showed that inflammatory pathways were activated, mitochondria were damaged, and mtDNA-cGAS-STING pathways were activated in PCOS women. , after stimulation of KGN cells with testosterone, the expression of pro-inflammatory factors was enhanced and the cGAS-STING pathway was activated. Stimulator of the interferon genes (STING) knockout can reduce testosterone-induced inflammatory response and improve follicular function. Cyclosporin A therapy reduces cytoplasmic mtDNA, blocks cGAS-STING pathway activation, alleviates inflammatory markers, and reverses abnormal follicular function. experiments have shown that inhibiting STING can reduce ovarian dysfunction and inflammation in PCOS patients. Hyperandrogenism in PCOS can trigger mitochondrial permeability transition pore (mPTP) overopening, leading to mtDNA release and cGAS-STING pathway activation, causing inflammation and follicle damage.

摘要

高雄激素血症诱导的卵巢炎症与多囊卵巢综合征(PCOS)的发病机制有关,但其背后的具体机制仍不清楚。本研究的目的是阐明线粒体DNA-cGAS-STING通路与PCOS炎症反应之间的关联。RNA测序分析和其他实验表明,PCOS女性的炎症通路被激活,线粒体受损,mtDNA-cGAS-STING通路被激活。用睾酮刺激KGN细胞后,促炎因子的表达增强,cGAS-STING通路被激活。干扰素基因(STING)敲除可降低睾酮诱导的炎症反应并改善卵泡功能。环孢素A治疗可减少细胞质mtDNA,阻断cGAS-STING通路激活,减轻炎症标志物,并逆转异常卵泡功能。实验表明,抑制STING可减轻PCOS患者的卵巢功能障碍和炎症。PCOS中的高雄激素血症可引发线粒体通透性转换孔(mPTP)过度开放,导致mtDNA释放和cGAS-STING通路激活,从而引起炎症和卵泡损伤。

https://cdn.ncbi.nlm.nih.gov/pmc/blobs/6536/12049842/ba9554db29ad/fx1.jpg

文献AI研究员

20分钟写一篇综述,助力文献阅读效率提升50倍。

立即体验

用中文搜PubMed

大模型驱动的PubMed中文搜索引擎

马上搜索

文档翻译

学术文献翻译模型,支持多种主流文档格式。

立即体验