Suppr超能文献

iNOS 通过激活胞质-mtDNA 介导的 cGAS-STING 通路加重压力超负荷诱导的心脏功能障碍。

iNOS aggravates pressure overload-induced cardiac dysfunction via activation of the cytosolic-mtDNA-mediated cGAS-STING pathway.

机构信息

Division of Cardiology, The First Affiliated Hospital of Chongqing Medical University, Chongqing 400016, China.

Institute of Life Science, Chongqing Medical University, Chongqing 400016, China.

出版信息

Theranostics. 2023 Jul 24;13(12):4229-4246. doi: 10.7150/thno.84049. eCollection 2023.

Abstract

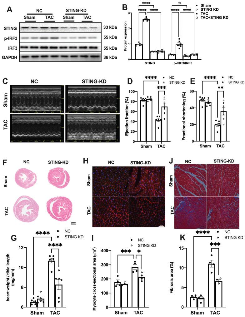
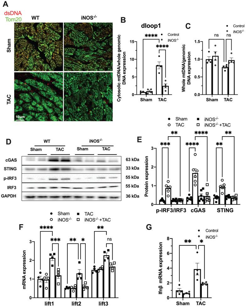
Sterile inflammation contributes to the pathogenesis of cardiac dysfunction caused by various conditions including pressure overload in hypertension. Mitochondrial DNA (mtDNA) released from damaged mitochondria has been implicated in cardiac inflammation. However, the upstream mechanisms governing mtDNA release and how mtDNA activates sterile inflammation in pressure-overloaded hearts remain largely unknown. Here, we investigated the role of inducible NO synthase (iNOS) on pressure overload-induced cytosolic accumulation of mtDNA and whether mtDNA activated inflammation through the cyclic GMP-AMP synthase (cGAS)-stimulator of interferon genes (STING) pathway. To investigate whether the cGAS-STING cascade was involved in sterile inflammation and cardiac dysfunction upon pressure overload, cardiomyocyte-specific STING depletion mice and mice injected with adeno-associated virus-9 (AAV-9) to suppress the cGAS-STING cascade in the heart were subjected to transverse aortic constriction (TAC). iNOS null mice were used to determine the role of iNOS in cGAS-STING pathway activation in pressure-stressed hearts. iNOS knockout abrogated mtDNA release and alleviated cardiac sterile inflammation resulting in improved cardiac function. Conversely, activating the cGAS-STING pathway blunted the protective effects of iNOS knockout. Moreover, iNOS activated the cGAS-STING pathway in isolated myocytes and this was prevented by depleting cytosolic mtDNA. In addition, disruption of the cGAS-STING pathway suppressed inflammatory cytokine transcription and modulated M1/M2 macrophage polarization, and thus mitigated cardiac remodeling and improved heart function. Finally, increased iNOS expression along with cytosolic mtDNA accumulation and cGAS-STING activation were also seen in human hypertensive hearts. Our findings demonstrate that mtDNA is released into the cytosol and triggers sterile inflammation through the cGAS-STING pathway leading to cardiac dysfunction after pressure overload. iNOS controls mtDNA release and subsequent cGAS activation in pressure-stressed hearts.

摘要

无菌性炎症导致各种条件引起的心脏功能障碍的发病机制,包括高血压中的压力超负荷。受损线粒体释放的线粒体 DNA (mtDNA) 已被认为与心脏炎症有关。然而,控制 mtDNA 释放的上游机制以及 mtDNA 如何在压力超负荷心脏中激活无菌性炎症在很大程度上仍然未知。在这里,我们研究了诱导型一氧化氮合酶 (iNOS) 在压力超负荷诱导的 mtDNA 胞质积累中的作用,以及 mtDNA 是否通过环鸟苷酸-腺苷酸合酶 (cGAS)-干扰素基因刺激物 (STING) 途径激活炎症。为了研究 cGAS-STING 级联是否参与压力超负荷后的无菌性炎症和心脏功能障碍,我们使用心肌细胞特异性 STING 敲除小鼠和注射腺相关病毒-9 (AAV-9) 以抑制心脏中的 cGAS-STING 级联的小鼠进行了主动脉缩窄 (TAC)。使用 iNOS 敲除小鼠来确定 iNOS 在压力应激心脏中 cGAS-STING 途径激活中的作用。iNOS 敲除消除了 mtDNA 的释放,并减轻了心脏无菌性炎症,从而改善了心脏功能。相反,激活 cGAS-STING 途径减弱了 iNOS 敲除的保护作用。此外,iNOS 在分离的肌细胞中激活了 cGAS-STING 途径,而这可以通过耗尽胞质 mtDNA 来预防。此外,破坏 cGAS-STING 途径抑制了炎症细胞因子的转录并调节了 M1/M2 巨噬细胞极化,从而减轻了心脏重构并改善了心脏功能。最后,在人类高血压心脏中也观察到 iNOS 表达增加,以及胞质 mtDNA 积累和 cGAS-STING 激活。我们的研究结果表明,mtDNA 释放到细胞质中,并通过 cGAS-STING 途径引发无菌性炎症,导致压力超负荷后心脏功能障碍。iNOS 控制压力应激心脏中 mtDNA 的释放和随后的 cGAS 激活。

https://cdn.ncbi.nlm.nih.gov/pmc/blobs/2c5f/10405855/509669d1de9c/thnov13p4229g001.jpg

文献AI研究员

20分钟写一篇综述,助力文献阅读效率提升50倍。

立即体验

用中文搜PubMed

大模型驱动的PubMed中文搜索引擎

马上搜索

文档翻译

学术文献翻译模型,支持多种主流文档格式。

立即体验