Suppr超能文献

紫杉醇化疗诱导的认知障碍中海马神经元坏死性凋亡通过TLR4/MyD88信号通路介导小胶质细胞激活。

Necroptosis of hippocampal neurons in paclitaxel chemotherapy-induced cognitive impairment mediates microglial activation via TLR4/MyD88 signaling pathway.

作者信息

Liu Lan-Lan, Liu Xin, Zhao Shuang, Li Zhao, Liu Jia-Xin, Ma Dong-Yang, Wang Xiu-Li

机构信息

Department of Anesthesiology, The Third Hospital of Hebei Medical University, Shijiazhuang, Hebei, 050051, P.R. China.

Department of Anesthesiology, The Third Hospital of Hebei Medical University, No. 139 Ziqiang Road, Shijiazhuang, Hebei, 050051, P.R. China.

出版信息

Open Med (Wars). 2025 May 2;20(1):20251182. doi: 10.1515/med-2025-1182. eCollection 2025.

Abstract

BACKGROUND

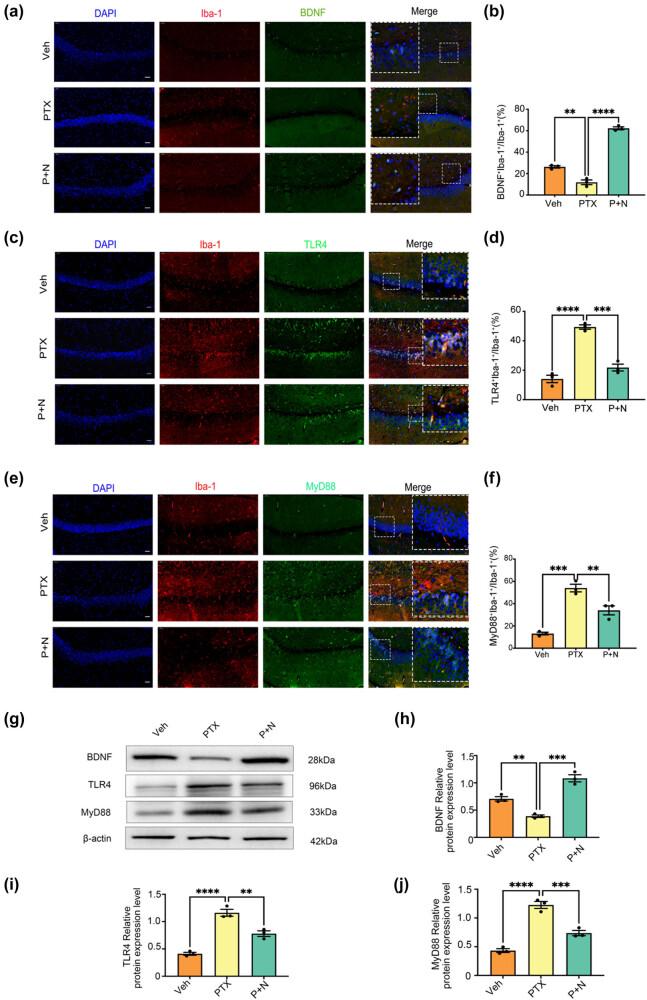
Paclitaxel (PTX) chemotherapy frequently induces cognitive impairment, which is closely associated with two key pathological processes: necroptosis of hippocampal neurons and microglial polarization. Necroptotic neurons release damage-associated molecular patterns, triggering inflammatory responses. As the primary immune cells in the central nervous system, microglia can exhibit either pro-inflammatory or anti-inflammatory activity depending on their polarization state. However, the relationship between PTX-induced neuronal necroptosis and microglial activation remains unclear.

METHODS

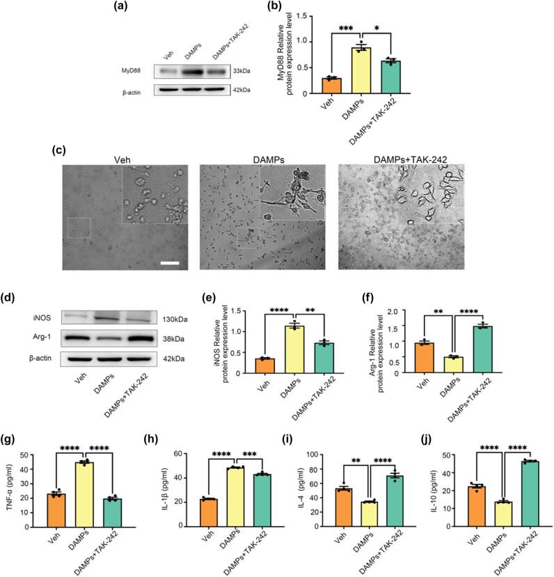
In this study, both and experiments were conducted. , an adult male C57BL/6N mouse model of PTX-induced cognitive impairment was established and divided into three groups: Veh (vehicle control), PTX (paclitaxel only), and P + N (paclitaxel with Nec-1 treatment). Necrostatin-1 (Nec-1), a specific inhibitor of RIPK1, was used to inhibit necroptosis. , HT22 cells were used to prepare necroptosis-conditioned medium, and BV-2 cells were treated with this medium. TAK-242, a TLR4 inhibitor, was used to explore the role of the TLR4/MyD88 signaling pathway. Immunofluorescence staining, western blot, and ELISA were employed to detect relevant markers and cytokines.

RESULTS

The results demonstrated that PTX-induced necroptosis of hippocampal neurons activated microglia. Nec-1 effectively suppressed neuronal necroptosis and reduced M1 polarization of microglia. The TLR4/MyD88 signaling pathway was involved in microglial polarization induced by the necroptotic-conditioned medium of PTX-treated HT22 cells. TAK-242 significantly blocked the regulatory effect of PTX-induced neuronal necroptosis on BV-2 microglial polarization.

CONCLUSION

This study reveals that hippocampal neuron necroptosis activates microglia through the TLR4/MyD88 signaling pathway in PTX-induced cognitive impairment, promoting M1 polarization and neuroinflammation. Inhibiting necroptosis promotes M2 polarization and neuroprotection. These findings uncover a novel mechanism of PTX-induced cognitive impairment and suggest potential therapeutic targets.

摘要

背景

紫杉醇(PTX)化疗常诱发认知障碍,这与两个关键病理过程密切相关:海马神经元坏死性凋亡和小胶质细胞极化。坏死性凋亡的神经元释放损伤相关分子模式,引发炎症反应。作为中枢神经系统中的主要免疫细胞,小胶质细胞根据其极化状态可表现出促炎或抗炎活性。然而,PTX诱导的神经元坏死性凋亡与小胶质细胞激活之间的关系仍不清楚。

方法

在本研究中,进行了体内和体外实验。在体内,建立成年雄性C57BL/6N小鼠PTX诱导的认知障碍模型,并分为三组:Veh(溶剂对照)、PTX(仅紫杉醇)和P + N(紫杉醇加Nec-1处理)。RIPK1的特异性抑制剂Necrostatin-1(Nec-1)用于抑制坏死性凋亡。在体外,使用HT22细胞制备坏死性凋亡条件培养基,并用该培养基处理BV-2细胞。TLR4抑制剂TAK-242用于探索TLR4/MyD88信号通路的作用。采用免疫荧光染色、蛋白质免疫印迹和酶联免疫吸附测定法检测相关标志物和细胞因子。

结果

结果表明,PTX诱导的海马神经元坏死性凋亡激活了小胶质细胞。Nec-1有效抑制神经元坏死性凋亡并减少小胶质细胞的M1极化。TLR4/MyD88信号通路参与了PTX处理的HT22细胞坏死性凋亡条件培养基诱导的小胶质细胞极化。TAK-242显著阻断了PTX诱导的神经元坏死性凋亡对BV-2小胶质细胞极化的调节作用。

结论

本研究揭示,在PTX诱导的认知障碍中,海马神经元坏死性凋亡通过TLR4/MyD88信号通路激活小胶质细胞,促进M1极化和神经炎症。抑制坏死性凋亡促进M2极化和神经保护。这些发现揭示了PTX诱导认知障碍的新机制,并提示了潜在的治疗靶点。

https://cdn.ncbi.nlm.nih.gov/pmc/blobs/bcab/12048903/9ff5f3704926/j_med-2025-1182-fig001.jpg

文献AI研究员

20分钟写一篇综述,助力文献阅读效率提升50倍。

立即体验

用中文搜PubMed

大模型驱动的PubMed中文搜索引擎

马上搜索

文档翻译

学术文献翻译模型,支持多种主流文档格式。

立即体验