Suppr超能文献

肺癌患者肺部感染的病原体监测及危险因素:一项回顾性单中心研究。

Pathogen surveillance and risk factors for pulmonary infection in patients with lung cancer: A retrospective single-center study.

作者信息

Shan Hu, Wang Jing, Zhang Qiuhong, Ming Zongjuan, Zhang Yonghong, He Ping, Fang Ping, Zhang Ming, Li Wei, Shi Hongyang, Guan Yuanlin, Yang Shuanying

机构信息

Department of Respiratory and Critical Care Medicine, The Second Affiliated Hospital of Xi'an Jiaotong University, Shaanxi, China.

Department of Scientific Affairs, Hugobiotech Co., Ltd., Beijing, China.

出版信息

Open Med (Wars). 2025 Apr 30;20(1):20251180. doi: 10.1515/med-2025-1180. eCollection 2025.

Abstract

BACKGROUND

Early and accurate diagnosis of pulmonary infection (PI) is crucial for the timely implementation of appropriate treatment strategies in lung cancer patients.

METHODS

Metagenomic next-generation sequencing and conventional testing were performed in lung cancer patients with and without PI. The pathogen profiles were analyzed, and risk factors for PI were explored using univariate and multivariate logistic regression models.

RESULTS

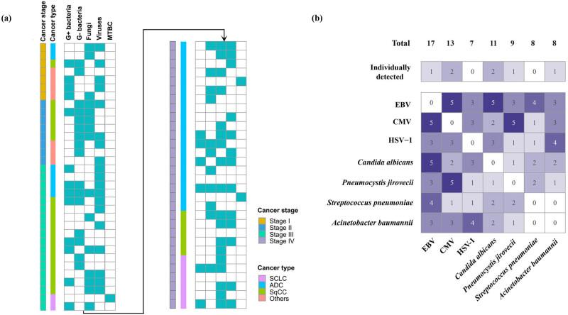
A total of 55 lung cancer patients with PI and 59 non-infected lung cancer patients were included. There were 41 underlying pathogens identified by both methods in lung cancer patients with PI. The coexistence of different pathogen types was common, particularly between fungi and viruses, which was observed in 28.57% of cases. The incidence of and is significantly higher in small-cell lung carcinoma patients compared to that in non-small-cell lung carcinoma patients. Besides, cytomegalovirus, , and were more likely to be found in advanced-stage patients. Risk factor analysis revealed that Karnofsky Performance Status <90 and chemotherapy were strongly associated with PI in lung cancer patients.

CONCLUSIONS

This study highlights the complexity of PI in lung cancer patients, emphasizing the need for tailored diagnostic and therapeutic strategies based on cancer type and stage.

摘要

背景

早期准确诊断肺部感染(PI)对于肺癌患者及时实施恰当的治疗策略至关重要。

方法

对有和无PI的肺癌患者进行宏基因组下一代测序和传统检测。分析病原体谱,并使用单变量和多变量逻辑回归模型探索PI的危险因素。

结果

共纳入55例患有PI的肺癌患者和59例未感染的肺癌患者。两种方法在患有PI的肺癌患者中均鉴定出41种潜在病原体。不同病原体类型共存很常见,尤其是真菌和病毒之间,在28.57%的病例中观察到这种情况。与非小细胞肺癌患者相比,小细胞肺癌患者中[此处原文缺失具体内容]的发生率显著更高。此外,晚期患者更易发现巨细胞病毒、[此处原文缺失具体内容]和[此处原文缺失具体内容]。危险因素分析显示,卡氏功能状态评分<90以及化疗与肺癌患者的PI密切相关。

结论

本研究突出了肺癌患者PI的复杂性,强调需要根据癌症类型和分期制定针对性的诊断和治疗策略。

https://cdn.ncbi.nlm.nih.gov/pmc/blobs/0ae7/12048904/43860b972e07/j_med-2025-1180-fig001.jpg

文献AI研究员

20分钟写一篇综述,助力文献阅读效率提升50倍。

立即体验

用中文搜PubMed

大模型驱动的PubMed中文搜索引擎

马上搜索

文档翻译

学术文献翻译模型,支持多种主流文档格式。

立即体验