Suppr超能文献

基于泛凋亡相关基因的新型风险模型的建立与验证,用于预测头颈部鳞状细胞癌的预后

Establishment and validation of a novel risk model based on PANoptosis-related genes to predict prognosis in head and neck squamous cell carcinoma.

作者信息

Wu Yi-Fen, Jiang Xiao-Hui, Qian Dan-Ting

机构信息

Department of Stomatology, People's Hospital of Kecheng District, Quzhou City, Zhejiang, China.

出版信息

Medicine (Baltimore). 2025 May 2;104(18):e42299. doi: 10.1097/MD.0000000000042299.

Abstract

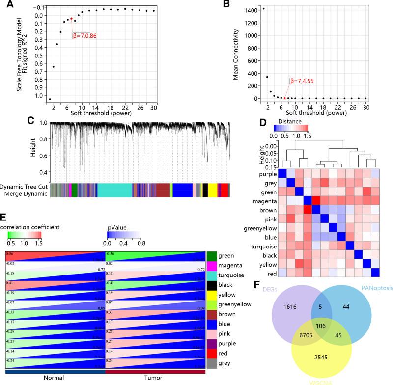
Head and neck squamous cell carcinoma (HNSC) is a common cancer worldwide with poor prognosis. Current treatment methods have limited effect on improving the prognosis of patients with HNSC. Differentially expressed PANoptosis-related genes in HNSC were identified from the TCGA using limma and WGCNA. A prognostic model was established using univariate and multivariate Cox regression analyses and machine learning, and its performance was evaluated using Kaplan-Meier and receiver operating characteristic curves. SNP data was analyzed using maftools package. Immune analysis was performed using IOBR package and TIDE website. The scRNA data was analyzed using Seurat and cellchat package. The expression of hub genes was validated in vitro. The prognostic model comprising 5 hub PANoptosis-related genes (AIFM1, AKT3, CDKN2A, EGFR, IL1RAP) accurately predicted patient outcomes, with the high-risk group exhibiting poorer survival. mRNA expression levels of all 5 hub genes were elevated in the tumor cells, but only AIFM1, AKT3 and IL1RAP's protein expression were higher in tumor tissues. Additionally, high expression of AIFM1, AKT3, EGFR, IL1RAP and low expression of CDKN2A indicated poor prognosis of HNSC patients. The decreasing levels of CD4 T cells, CD8 T cells and M1 macrophages were observed in high-risk groups. There was a significant difference of 5-fluorouracil in low and high-risk groups. scRNA analysis exhibited that TNF pathway was important in the interaction between macrophages and T cells. We identified 5 hub genes and constructed a great risk model for the prognosis of HNSC. The immune cells may influence the HNSC malignant through TNF signal pathway.

摘要

头颈部鳞状细胞癌(HNSC)是一种全球范围内常见的癌症,预后较差。目前的治疗方法对改善HNSC患者的预后效果有限。使用limma和WGCNA从TCGA中鉴定出HNSC中差异表达的泛凋亡相关基因。使用单变量和多变量Cox回归分析以及机器学习建立了一个预后模型,并使用Kaplan-Meier曲线和受试者工作特征曲线评估其性能。使用maftools软件包分析SNP数据。使用IOBR软件包和TIDE网站进行免疫分析。使用Seurat和cellchat软件包分析scRNA数据。在体外验证了枢纽基因的表达。包含5个枢纽泛凋亡相关基因(AIFM1、AKT3、CDKN2A、EGFR、IL1RAP)的预后模型准确预测了患者的预后,高危组的生存率较差。所有5个枢纽基因的mRNA表达水平在肿瘤细胞中均升高,但只有AIFM1、AKT3和IL1RAP的蛋白表达在肿瘤组织中较高。此外,AIFM1、AKT3、EGFR、IL1RAP的高表达和CDKN2A的低表达表明HNSC患者预后较差。在高危组中观察到CD4 T细胞、CD8 T细胞和M1巨噬细胞水平降低。低危组和高危组在5-氟尿嘧啶方面存在显著差异。scRNA分析表明TNF通路在巨噬细胞与T细胞之间的相互作用中很重要。我们鉴定出5个枢纽基因并构建了一个用于HNSC预后的高风险模型。免疫细胞可能通过TNF信号通路影响HNSC的恶性进展。

https://cdn.ncbi.nlm.nih.gov/pmc/blobs/dc75/12055095/3f29b53e371f/medi-104-e42299-g001.jpg

文献AI研究员

20分钟写一篇综述,助力文献阅读效率提升50倍。

立即体验

用中文搜PubMed

大模型驱动的PubMed中文搜索引擎

马上搜索

文档翻译

学术文献翻译模型,支持多种主流文档格式。

立即体验