Suppr超能文献

多发性骨髓瘤免疫失调内在驱动因素的生物信息学分析,以阐明免疫表型并发现预后基因特征。

Bioinformatics analysis of intrinsic drivers of immune dysregulation in multiple myeloma to elucidate immune phenotypes and discover prognostic gene signatures.

作者信息

Fang Chuan-Feng, Li Yan, Yang Chun, Fang Hua, Li Chen

机构信息

Department of Clinical Laboratory, The Fourth Affiliated Hospital of Harbin Medical University, Nangang District, Harbin, 150001, People's Republic of China.

Department of Anesthesia, The Fourth Affiliated Hospital of Harbin Medical University, Nangang District, Harbin, 150001, People's Republic of China.

出版信息

Sci Rep. 2025 May 5;15(1):15662. doi: 10.1038/s41598-025-00074-7.

Abstract

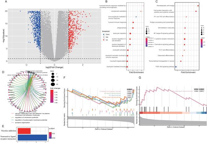
Multiple myeloma (MM) progression is driven by immune dysregulation within the tumor microenvironment (TME). However, myeloma-intrinsic mechanisms underlying immune dysfunction remain poorly defined, and current immunotherapies show limited efficacy. Using RNA-seq data from 859 MM patients (MMRF-CoMMpass), we integrated xCELL, CIBERSORT, and ESTIMATE algorithms to deconvolute immune-stromal dynamics. Consensus clustering identified immune subtypes, followed by differential gene analysis and LASSO-Cox regression to construct a prognostic model validated in an independent cohort (GSE19784, N = 328). Immune Subtype Classification: Two subgroups emerged: Multiple myeloma-associated immune-related cluster 1 (N = 482): Immune-dysfunctional TME with Th2 cell enrichment, preadipocyte accumulation, and CXCL family suppression, linked to poor survival (P < 0.001). Multiple myeloma-associated immune-related cluster 2 (N = 377): Immune-active TME with cytotoxic CD8 + T/NK cell infiltration and favorable outcomes. Prognostic Gene Signature: Ten immune-related genes (UBE2T, E2F2, EXO1, SH2D2A, DRP2, WNT9A, SHROOM3, TMC8, CDCA7, and GPR132) predicted survival (The One-year AUC = 0.682 and The Over 5-years AUC = 0.714). We define a myeloma-intrinsic immune classification system and a 10-gene prognostic index, offering a framework for risk-stratified immunotherapy. Integration with flow cytometry could optimize precision treatment in MM.

摘要

多发性骨髓瘤(MM)的进展是由肿瘤微环境(TME)中的免疫失调驱动的。然而,免疫功能障碍背后的骨髓瘤内在机制仍不清楚,目前的免疫疗法疗效有限。利用来自859例MM患者(MMRF-CoMMpass)的RNA测序数据,我们整合了xCELL、CIBERSORT和ESTIMATE算法来解析免疫基质动态。共识聚类确定了免疫亚型,随后进行差异基因分析和LASSO-Cox回归以构建在独立队列(GSE19784,N = 328)中验证的预后模型。免疫亚型分类:出现了两个亚组:多发性骨髓瘤相关免疫相关簇1(N = 482):免疫功能失调的TME,伴有Th2细胞富集、前脂肪细胞积累和CXCL家族抑制,与不良生存相关(P < 0.001)。多发性骨髓瘤相关免疫相关簇2(N = 377):具有细胞毒性CD8 + T/NK细胞浸润和良好预后的免疫活性TME。预后基因特征:10个免疫相关基因(UBE2T、E2F2、EXO1、SH2D2A、DRP2、WNT9A、SHROOM3、TMC8、CDCA7和GPR132)可预测生存(一年AUC = 0.682,五年以上AUC = 0.714)。我们定义了一种骨髓瘤内在免疫分类系统和一个10基因预后指数,为风险分层免疫治疗提供了一个框架。与流式细胞术相结合可以优化MM的精准治疗。

https://cdn.ncbi.nlm.nih.gov/pmc/blobs/c745/12053621/cd794cd87f5f/41598_2025_74_Fig1_HTML.jpg

文献AI研究员

20分钟写一篇综述,助力文献阅读效率提升50倍。

立即体验

用中文搜PubMed

大模型驱动的PubMed中文搜索引擎

马上搜索

文档翻译

学术文献翻译模型,支持多种主流文档格式。

立即体验