Suppr超能文献

睾丸间质细胞中酮体生成受损会导致睾丸衰老。

Impaired ketogenesis in Leydig Cells drives testicular aging.

作者信息

Liu Congyuan, Peng Hao, Yu Jiajie, Luo Peng, Xiong Chuanfeng, Chen Hong, Fan Hang, Ma Yuanchen, Ou Wangsheng, Zhang Suyuan, Yang Cuifeng, Zhao Lerong, Zhang Yuchen, Guo Xiaolu, Ke Qiong, Wang Tao, Deng Chunhua, Li Weiqiang, Xiang Andy Peng, Xia Kai

机构信息

Center for Stem Cell Biology and Tissue Engineering, Key Laboratory for Stem Cells and Tissue Engineering, Ministry of Education, Sun Yat-sen University, Guangzhou, Guangdong, China.

National-Local Joint Engineering Research Center for Stem Cells and Regenerative Medicine, Zhongshan School of Medicine, Sun Yat-sen University, Guangzhou, Guangdong, China.

出版信息

Nat Commun. 2025 May 7;16(1):4224. doi: 10.1038/s41467-025-59591-8.

Abstract

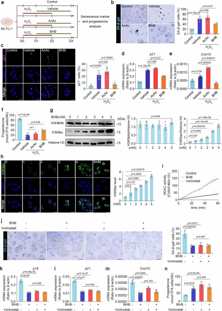
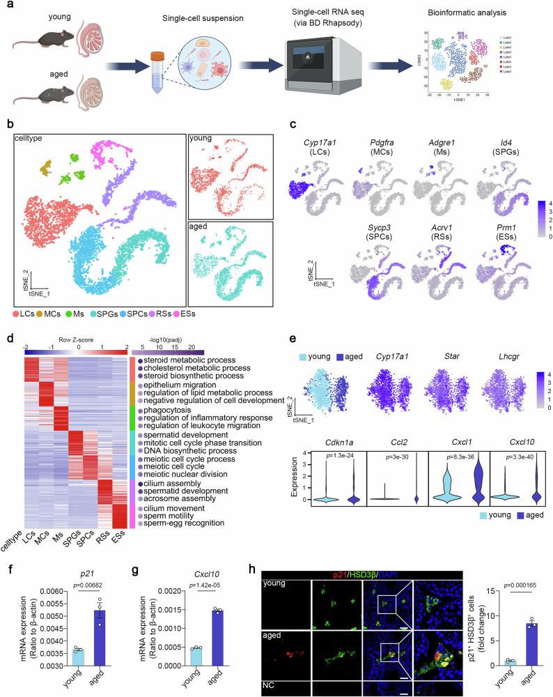
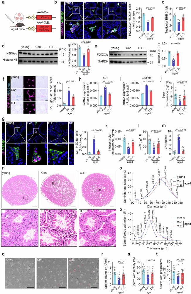
Testicular aging commonly leads to testosterone deficiency and impaired spermatogenesis, yet the underlying mechanisms remain elusive. Here, we show that Leydig cells are particularly vulnerable to aging processes in testis. Single-cell RNA sequencing identifies the expression of Hmgcs2, the gene encoding rate-limiting enzyme of ketogenesis, decreases significantly in Leydig cells from aged mice. Additionally, the concentrations of ketone bodies β-hydroxybutyric acid and acetoacetic acid in young testes are substantially higher than that in serum, but significantly diminish in aged testes. Silencing of Hmgcs2 in young Leydig cells drives cell senescence and accelerated testicular aging. Mechanistically, β-hydroxybutyric acid upregulates the expression of Foxo3a by facilitating histone acetylation, thereby mitigating Leydig cells senescence and promoting testosterone production. Consistently, enhanced ketogenesis by genetic manipulation or oral β-hydroxybutyric acid supplementation alleviates Leydig cells senescence and ameliorates testicular aging in aged mice. These findings highlight defective ketogenesis as a pivotal factor in testicular aging, suggesting potential therapeutic avenues for addressing age-related testicular dysfunction.

摘要

睾丸衰老通常会导致睾酮缺乏和精子发生受损,但其潜在机制仍不清楚。在这里,我们表明,睾丸中的睾丸间质细胞特别容易受到衰老过程的影响。单细胞RNA测序显示,编码生酮限速酶的基因Hmgcs2在老年小鼠睾丸间质细胞中的表达显著降低。此外,年轻睾丸中酮体β-羟基丁酸和乙酰乙酸的浓度明显高于血清中的浓度,但在老年睾丸中显著降低。在年轻睾丸间质细胞中沉默Hmgcs2会导致细胞衰老并加速睾丸衰老。从机制上讲,β-羟基丁酸通过促进组蛋白乙酰化上调Foxo3a的表达,从而减轻睾丸间质细胞衰老并促进睾酮生成。同样,通过基因操作或口服补充β-羟基丁酸增强生酮作用可减轻老年小鼠睾丸间质细胞衰老并改善睾丸衰老。这些发现突出了生酮缺陷是睾丸衰老的关键因素,为解决与年龄相关的睾丸功能障碍提供了潜在的治疗途径。

https://cdn.ncbi.nlm.nih.gov/pmc/blobs/eb70/12056170/41b4c3195718/41467_2025_59591_Fig1_HTML.jpg

文献AI研究员

20分钟写一篇综述,助力文献阅读效率提升50倍。

立即体验

用中文搜PubMed

大模型驱动的PubMed中文搜索引擎

马上搜索

文档翻译

学术文献翻译模型,支持多种主流文档格式。

立即体验