Suppr超能文献

血根碱对阴沟肠杆菌体外抗菌机制的转录组学和代谢组学分析

Transcriptomic and metabolomic analysis of the antibacterial mechanism of sanguinarine against Enterobacter cloacae in vitro.

作者信息

Yang Ting, Sha Haojie, Bi Wenlu, Zeng Jianguo, Su Dingding

机构信息

Peking University Institute of Advanced Agricultural Sciences, Weifang, 262113, China.

Hunan Agricultural University, Changsha, 410128, China.

出版信息

BMC Microbiol. 2025 May 6;25(1):269. doi: 10.1186/s12866-025-03992-8.

Abstract

BACKGROUND

Enterobacter cloacae (E. cloacae) is a notorious pathogen that poses serious threat to both human and animal health, causing severe gut infections and contributing to food spoilage. Traditional chemical treatment have led to increased drug resistance and environmental pollution. This study investigates the potential of Sanguinarine (SAN), a natural plant extract, as an alternative to chemical antibiotics.

RESULTS

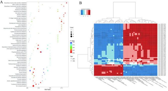
In light of the escalating issue of antibiotic resistance, we examined the antibacterial efficacy and mechanisms of SAN against E. cloacae in vitro. Our findings revealed a minimum inhibitory concentration (MIC) of 100 µg/mL for SAN. Scanning electron microscopy (SEM) demonstrated substantial morphological disruptions in E. cloacae cells treated with SAN. Concurrently, a significant increase in absorbance at 260 nm suggested nucleic acid leakage, indicative of compromised cell membrane integrity. Comprehensive transcriptomic and metabolomic analyses revealed that SAN primarily disrupts amino acid synthesis and energy metabolism pathway in E. cloacae.

CONCLUSIONS

SAN exhibited potential antibacterial activity against E. cloacae, which can effectively inhibit its growth and disrupt its bacterial morphology and exert antibacterial effect through multiple pathways, and can be used as a potential substitute for antibiotics.

摘要

背景

阴沟肠杆菌是一种臭名昭著的病原体,对人类和动物健康构成严重威胁,可导致严重的肠道感染并造成食物腐败。传统的化学治疗已导致耐药性增加和环境污染。本研究调查了天然植物提取物血根碱作为化学抗生素替代品的潜力。

结果

鉴于抗生素耐药性问题不断升级,我们在体外研究了血根碱对阴沟肠杆菌的抗菌效果及作用机制。我们的研究结果显示,血根碱的最低抑菌浓度(MIC)为100μg/mL。扫描电子显微镜(SEM)显示,经血根碱处理的阴沟肠杆菌细胞出现了明显的形态破坏。同时,260nm处吸光度显著增加,表明核酸泄漏,这意味着细胞膜完整性受损。综合转录组学和代谢组学分析表明,血根碱主要破坏阴沟肠杆菌的氨基酸合成和能量代谢途径。

结论

血根碱对阴沟肠杆菌具有潜在的抗菌活性,可有效抑制其生长,破坏其细菌形态,并通过多种途径发挥抗菌作用,可作为抗生素的潜在替代品。

https://cdn.ncbi.nlm.nih.gov/pmc/blobs/849b/12054291/ccb360869ac5/12866_2025_3992_Fig1_HTML.jpg

文献AI研究员

20分钟写一篇综述,助力文献阅读效率提升50倍。

立即体验

用中文搜PubMed

大模型驱动的PubMed中文搜索引擎

马上搜索

文档翻译

学术文献翻译模型,支持多种主流文档格式。

立即体验