Suppr超能文献

80S单体核糖体的翻译活性在不同组织间差异极大。

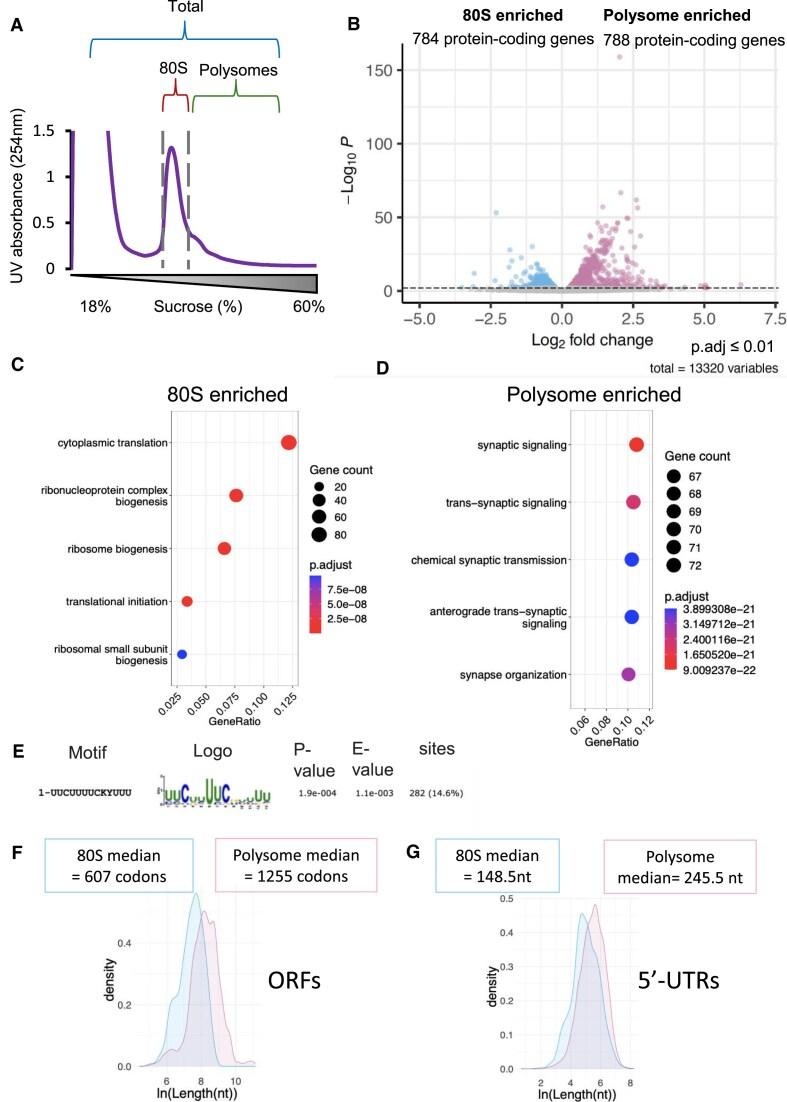
Translational activity of 80S monosomes varies dramatically across different tissues.

作者信息

Blandy Albert, Hopes Tayah, Vasconcelos Elton J R, Turner Amy, Fatkhullin Bulat, Agapiou Michaela, Fontana Juan, Aspden Julie L

机构信息

School of Molecular and Cellular Biology, Faculty of Biological Sciences, University of Leeds, LS2 9JT, UK.

LeedsOmics, University of Leeds, Leeds, LS2 9JT, UK.

出版信息

Nucleic Acids Res. 2025 Apr 22;53(8). doi: 10.1093/nar/gkaf292.

Abstract

Translational regulation at the stage of initiation can impact the number of ribosomes translating each mRNA molecule. However, the translational activity of single 80S ribosomes (monosomes) on mRNA is less well understood, even though these 80S monosomes represent the dominant ribosomal complexes in vivo. Here, we used cryo-EM to determine the translational activity of 80S monosomes across different tissues in Drosophila melanogaster. We discovered that while head and embryo 80S monosomes are highly translationally active, testis and ovary 80S monosomes are translationally inactive. RNA-Seq analysis of head monosome- and polysome-translated mRNAs, revealed that head 80S monosomes preferentially translate mRNAs with TOP motifs, short 5'-UTRs, short ORFs and are enriched for the presence of uORFs. Overall, these findings highlight that regulation of translation initiation and protein synthesis is mostly performed by monosomes in head and embryo, while polysomes are the main source of protein production in testis and ovary.

摘要

起始阶段的翻译调控会影响翻译每个mRNA分子的核糖体数量。然而,尽管80S单核糖体(单体)是体内主要的核糖体复合物,但对于单个80S核糖体(单体)在mRNA上的翻译活性了解较少。在这里,我们使用冷冻电镜来确定黑腹果蝇不同组织中80S单体的翻译活性。我们发现,虽然头部和胚胎的80S单体具有高度的翻译活性,但睾丸和卵巢的80S单体翻译无活性。对头部单体和多核糖体翻译的mRNA进行RNA测序分析表明,头部80S单体优先翻译具有TOP基序、短5'非翻译区、短开放阅读框且富含上游开放阅读框的mRNA。总体而言,这些发现突出表明,翻译起始和蛋白质合成的调控主要由头部和胚胎中的单体进行,而多核糖体是睾丸和卵巢中蛋白质产生的主要来源。

https://cdn.ncbi.nlm.nih.gov/pmc/blobs/bf61/12056609/e5bc9da13b22/gkaf292figgra1.jpg

文献AI研究员

20分钟写一篇综述,助力文献阅读效率提升50倍。

立即体验

用中文搜PubMed

大模型驱动的PubMed中文搜索引擎

马上搜索

文档翻译

学术文献翻译模型,支持多种主流文档格式。

立即体验