Suppr超能文献

细胞质长非编码 RNA 在人类神经元分化过程中呈现差异调控和翻译。

Cytoplasmic long noncoding RNAs are differentially regulated and translated during human neuronal differentiation.

机构信息

School of Molecular and Cellular Biology, Faculty of Biological Sciences, University of Leeds, Leeds LS2 9JT, United Kingdom.

LeedsOmics, University of Leeds, Leeds LS2 9JT, United Kingdom.

出版信息

RNA. 2021 Sep;27(9):1082-1101. doi: 10.1261/rna.078782.121. Epub 2021 Jun 30.

Abstract

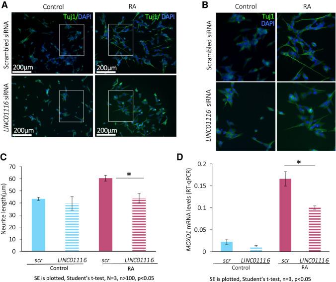
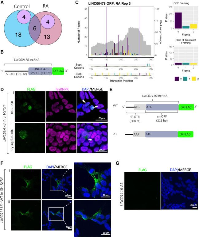
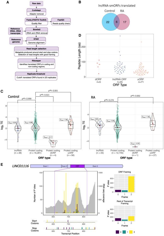
The expression of long noncoding RNAs is highly enriched in the human nervous system. However, the function of neuronal lncRNAs in the cytoplasm and their potential translation remains poorly understood. Here we performed Poly-Ribo-Seq to understand the interaction of lncRNAs with the translation machinery and the functional consequences during neuronal differentiation of human SH-SY5Y cells. We discovered 237 cytoplasmic lncRNAs up-regulated during early neuronal differentiation, 58%-70% of which are associated with polysome translation complexes. Among these polysome-associated lncRNAs, we find 45 small ORFs to be actively translated, 17 specifically upon differentiation. Fifteen of 45 of the translated lncRNA-smORFs exhibit sequence conservation within , suggesting they are under strong selective constraint in this clade. The profiling of publicly available data sets revealed that 8/45 of the translated lncRNAs are dynamically expressed during human brain development, and 22/45 are associated with cancers of the central nervous system. One translated lncRNA we discovered is , which is induced upon differentiation and contains an 87 codon smORF exhibiting increased ribosome profiling signal upon differentiation. The resulting LINC01116 peptide localizes to neurites. Knockdown of results in a significant reduction of neurite length in differentiated cells, indicating it contributes to neuronal differentiation. Our findings indicate cytoplasmic lncRNAs interact with translation complexes, are a noncanonical source of novel peptides, and contribute to neuronal function and disease. Specifically, we demonstrate a novel functional role for during human neuronal differentiation.

摘要

长链非编码 RNA 的表达在人类神经系统中高度富集。然而,神经元 lncRNA 在细胞质中的功能及其潜在翻译仍知之甚少。在这里,我们进行了 Poly-Ribo-Seq 研究,以了解 lncRNA 与翻译机制的相互作用,以及人 SH-SY5Y 细胞神经元分化过程中的功能后果。我们发现了 237 个在早期神经元分化过程中上调的细胞质 lncRNA,其中 58%-70%与多核糖体翻译复合物相关。在这些与多核糖体相关的 lncRNA 中,我们发现有 45 个小 ORF 被积极翻译,其中 17 个是在分化时特异性翻译的。45 个翻译的 lncRNA-smORF 中有 15 个在种内表现出序列保守性,这表明它们在这个分支中受到强烈的选择压力。对公开可用数据集的分析表明,在人类大脑发育过程中,有 8/45 个翻译的 lncRNA 是动态表达的,22/45 个与中枢神经系统癌症有关。我们发现的一个翻译 lncRNA 是 ,它在分化时被诱导表达,并且含有一个 87 个密码子的 smORF,在分化时核糖体图谱信号增加。产生的 LINC01116 肽定位于神经突。分化细胞中 的敲低导致神经突长度显著减少,表明它有助于神经元分化。我们的研究结果表明,细胞质 lncRNA 与翻译复合物相互作用,是新型肽的非经典来源,并有助于神经元功能和疾病。具体来说,我们证明了 在人类神经元分化过程中的一个新的功能作用。

https://cdn.ncbi.nlm.nih.gov/pmc/blobs/20e1/8370745/e387ce1adb22/1082f01.jpg

文献AI研究员

20分钟写一篇综述,助力文献阅读效率提升50倍。

立即体验

用中文搜PubMed

大模型驱动的PubMed中文搜索引擎

马上搜索

文档翻译

学术文献翻译模型,支持多种主流文档格式。

立即体验