Suppr超能文献

通过分子表型分析对人类长非编码 RNA 进行功能注释。

Functional annotation of human long noncoding RNAs via molecular phenotyping.

机构信息

RIKEN Center for Integrative Medical Sciences, Yokohama, Kanagawa 230-0045, Japan.

RIKEN Center for Life Science Technologies, Yokohama, Kanagawa 230-0045, Japan.

出版信息

Genome Res. 2020 Jul;30(7):1060-1072. doi: 10.1101/gr.254219.119. Epub 2020 Jul 27.

Abstract

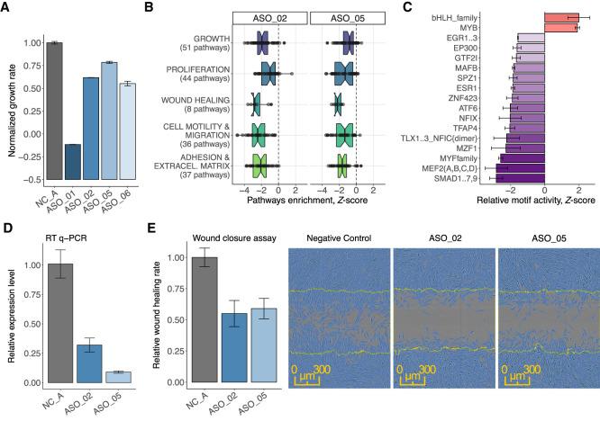
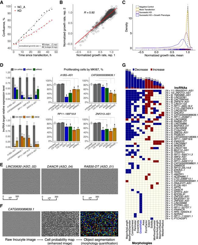
Long noncoding RNAs (lncRNAs) constitute the majority of transcripts in the mammalian genomes, and yet, their functions remain largely unknown. As part of the FANTOM6 project, we systematically knocked down the expression of 285 lncRNAs in human dermal fibroblasts and quantified cellular growth, morphological changes, and transcriptomic responses using Capped Analysis of Gene Expression (CAGE). Antisense oligonucleotides targeting the same lncRNAs exhibited global concordance, and the molecular phenotype, measured by CAGE, recapitulated the observed cellular phenotypes while providing additional insights on the affected genes and pathways. Here, we disseminate the largest-to-date lncRNA knockdown data set with molecular phenotyping (over 1000 CAGE deep-sequencing libraries) for further exploration and highlight functional roles for and .

摘要

长链非编码 RNA(lncRNA)构成了哺乳动物基因组中转录本的大部分,但它们的功能仍知之甚少。作为 FANTOM6 项目的一部分,我们系统地敲低了 285 个人类真皮成纤维细胞中的 lncRNA 的表达,并使用 CAGE 定量了细胞生长、形态变化和转录组反应。针对相同 lncRNA 的反义寡核苷酸表现出整体一致性,CAGE 测量的分子表型再现了观察到的细胞表型,同时提供了关于受影响基因和途径的更多见解。在这里,我们传播了迄今为止最大的 lncRNA 敲低数据集,具有分子表型(超过 1000 个 CAGE 深度测序文库),以供进一步探索,并强调了 和 的功能作用。

https://cdn.ncbi.nlm.nih.gov/pmc/blobs/941c/7397864/877a7874f0c1/1060f01.jpg

文献AI研究员

20分钟写一篇综述,助力文献阅读效率提升50倍。

立即体验

用中文搜PubMed

大模型驱动的PubMed中文搜索引擎

马上搜索

文档翻译

学术文献翻译模型,支持多种主流文档格式。

立即体验