Suppr超能文献

整合机器学习与批量及单细胞RNA测序以解析多种细胞死亡模式用于预测乳腺癌新辅助化疗的预后

Integrating Machine Learning and Bulk and Single-Cell RNA Sequencing to Decipher Diverse Cell Death Patterns for Predicting the Prognosis of Neoadjuvant Chemotherapy in Breast Cancer.

作者信息

Xiang Lingyan, Yang Jiajun, Rao Jie, Ma Aolong, Liu Chen, Zhang Yuqi, Huang Aoling, Xie Ting, Xue Haochen, Chen Zhengzhuo, Yuan Jingping, Yan Honglin

机构信息

Department of Pathology, Renmin Hospital of Wuhan University, Wuhan 430060, China.

出版信息

Int J Mol Sci. 2025 Apr 13;26(8):3682. doi: 10.3390/ijms26083682.

Abstract

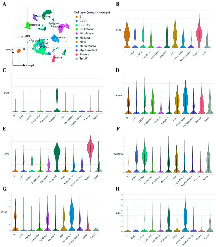
Breast cancer (BRCA) continues to pose a serious risk to women's health worldwide. Neoadjuvant chemotherapy (NAC) is a critical treatment strategy. Nevertheless, the heterogeneity in treatment outcomes necessitates the identification of reliable biomarkers and prognostic models. Programmed cell death (PCD) pathways serve as a critical factor in tumor development and treatment response. However, the relationship between the diverse patterns of PCD and NAC in BRCA remains unclear. We integrated machine learning and multiple bioinformatics tools to explore the association between 19 PCD patterns and the prognosis of NAC within a cohort of 921 BRCA patients treated with NAC from seven multicenter cohorts. A prognostic risk model based on PCD-related genes (PRGs) was constructed and evaluated using a combination of 117 machine learning algorithms. Immune infiltration analysis, mutation analysis, pharmacological analysis, and single-cell RNA sequencing (scRNA-seq) were conducted to explore the genomic profile and clinical significance of these model genes in BRCA. Immunohistochemistry (IHC) was employed to validate the expression of select model genes (, , and ) in BRCA tissues. We constructed a PRGs prognostic risk model by using a signature comprising 20 PCD-related DEGs to forecast the clinical outcomes of NAC in BRCA patients. The prognostic model demonstrated excellent predictive accuracy, with a high concordance index (C-index) of 0.772, and was validated across multiple independent datasets. Our results demonstrated a strong association between the developed model and the survival prognosis, clinical pathological features, immune infiltration, tumor microenvironment (TME), gene mutations, and drug sensitivity of NAC for BRCA patients. Moreover, IHC studies further demonstrated that the expression of certain model genes in BRCA tissues was significantly associated with the efficacy of NAC and emerged as an autonomous predictor of outcomes influencing the outcome of patients. We are the first to integrate machine learning and bulk and scRNA-seq to decode various cell death mechanisms for the prognosis of NAC in BRCA. The developed unique prognostic model, based on PRGs, provides a novel and comprehensive strategy for predicting the NAC outcomes of BRCA patients. This model not only aids in understanding the mechanisms underlying NAC efficacy but also offers insights into personalized treatment strategies, potentially improving patient outcomes.

摘要

乳腺癌(BRCA)仍然对全球女性健康构成严重威胁。新辅助化疗(NAC)是一种关键的治疗策略。然而,治疗结果的异质性使得识别可靠的生物标志物和预后模型成为必要。程序性细胞死亡(PCD)途径是肿瘤发生发展和治疗反应的关键因素。然而,BRCA中PCD的不同模式与NAC之间的关系仍不清楚。我们整合了机器学习和多种生物信息学工具,以探讨19种PCD模式与来自7个多中心队列的921例接受NAC治疗的BRCA患者队列中NAC预后之间的关联。构建了基于PCD相关基因(PRG)的预后风险模型,并使用117种机器学习算法进行评估。进行了免疫浸润分析、突变分析、药理学分析和单细胞RNA测序(scRNA-seq),以探讨这些模型基因在BRCA中的基因组特征和临床意义。采用免疫组织化学(IHC)方法验证了BRCA组织中选定模型基因(、、和)的表达。我们通过使用包含20个PCD相关差异表达基因的特征构建了PRG预后风险模型,以预测BRCA患者NAC的临床结果。该预后模型显示出优异的预测准确性,一致性指数(C指数)高达0.772,并在多个独立数据集中得到验证。我们的结果表明,所开发的模型与BRCA患者的生存预后、临床病理特征、免疫浸润、肿瘤微环境(TME)、基因突变和NAC药物敏感性之间存在密切关联。此外,IHC研究进一步表明,BRCA组织中某些模型基因的表达与NAC疗效显著相关,并成为影响患者预后的独立预后指标。我们首次整合机器学习以及批量和scRNA-seq来解码BRCA中NAC预后的各种细胞死亡机制。基于PRG开发的独特预后模型为预测BRCA患者的NAC结果提供了一种新颖且全面的策略。该模型不仅有助于理解NAC疗效的潜在机制,还为个性化治疗策略提供了见解,有望改善患者预后。

https://cdn.ncbi.nlm.nih.gov/pmc/blobs/f9cf/12027272/c9a5ae56f372/ijms-26-03682-g001.jpg

文献AI研究员

20分钟写一篇综述,助力文献阅读效率提升50倍。

立即体验

用中文搜PubMed

大模型驱动的PubMed中文搜索引擎

马上搜索

文档翻译

学术文献翻译模型,支持多种主流文档格式。

立即体验