Suppr超能文献

关于“某物质”在调节结肠癌微环境中髓源性抑制细胞激活方面作用的一项新探索。 (注:原文中‘’s role部分指代不明,需结合前文确定具体所指)

A novel exploration of 's role in regulating myeloid-derived suppressor cell activation within the colon cancer microenvironment.

作者信息

Niu Wei, Du Xiaxia, Song Yang, Guo Lianyi, Liu Baohai, Tong Xin

机构信息

Department of Gastroenterology, The First Affiliated Hospital of Jinzhou Medical University, Jinzhou, Liaoning, 121000, China.

Department of Rehabilitation, The Third Affiliated Hospital of Jinzhou Medical University, Jinzhou, Liaoning, 121000, China.

出版信息

J Pharm Anal. 2025 Apr;15(4):101181. doi: 10.1016/j.jpha.2024.101181. Epub 2025 Jan 2.

Abstract

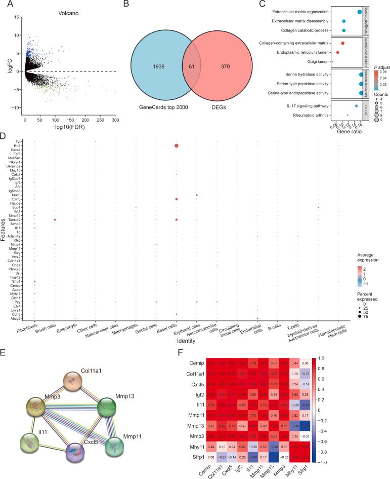
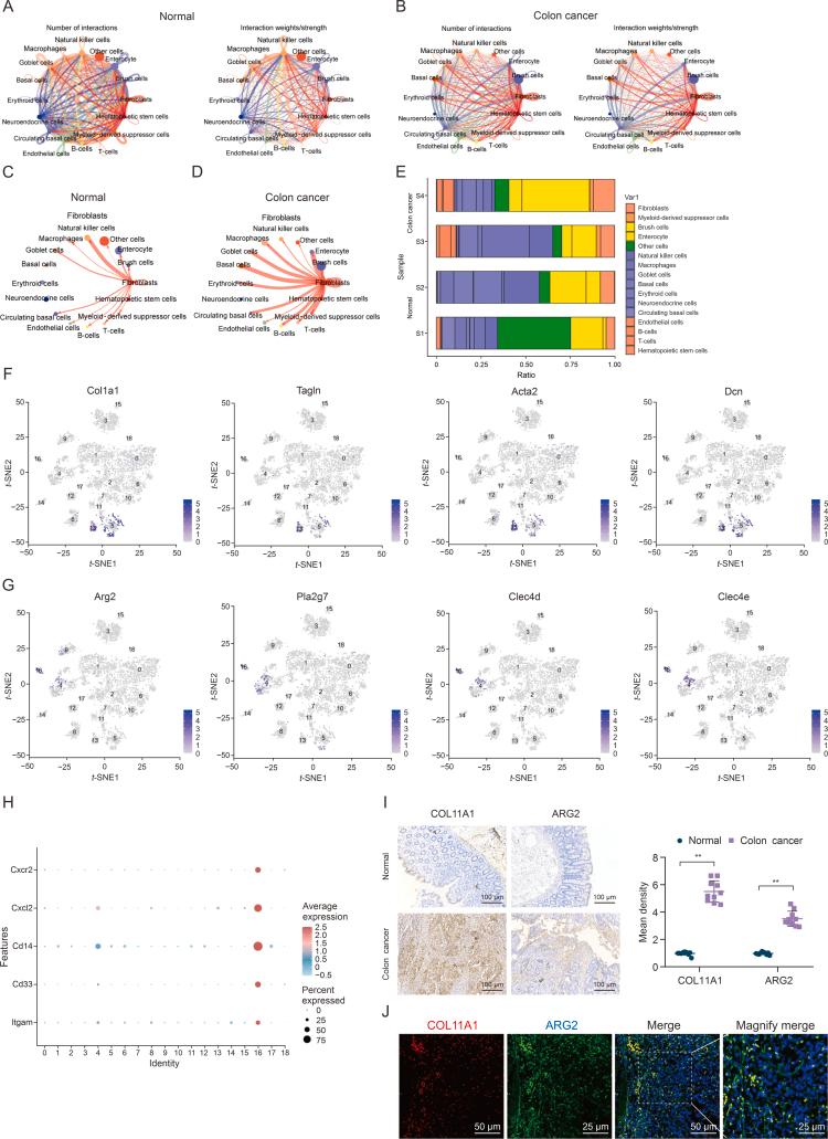
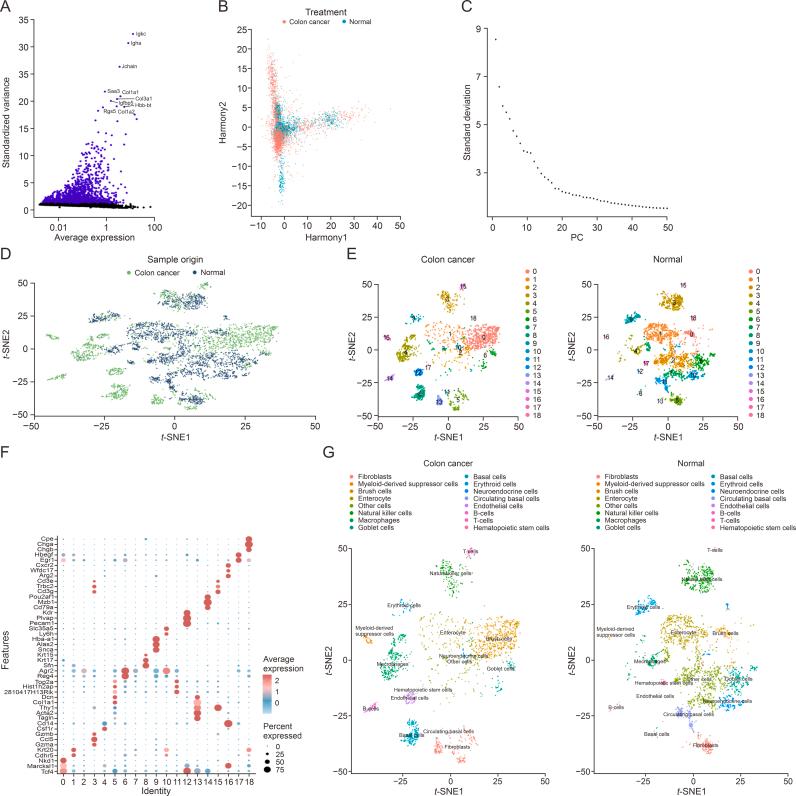
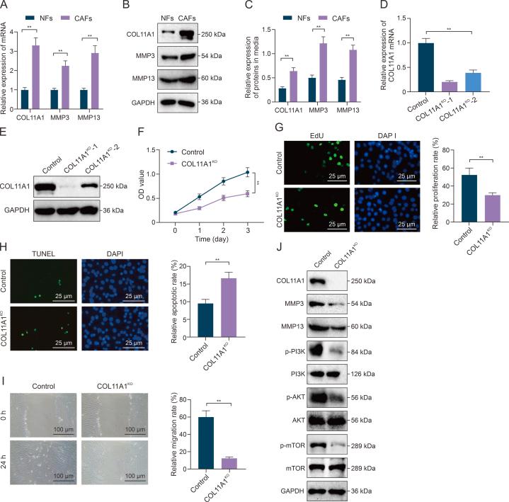
This study aimed to elucidate the role of collagen type XI alpha 1 ()-positive cancer-associated fibroblasts (CAFs) in modifying the tumor microenvironment of colon cancer (CC) and facilitating immune evasion through interactions with myeloid-derived suppressor cells (MDSCs). Using single-cell transcriptomic sequencing, we analyzed the interplay between -positive CAFs and MDSCs in the CC microenvironment, focusing on how impacts MDSC differentiation and activation. The results demonstrate that expression in fibroblasts significantly enhances matrix metalloproteinase ()3 and expression, leading to paracrine induction of MDSC differentiation and activation, which promotes immune evasion and tumor growth. Additionally, we observed that knockout (COL11A1) suppresses tumor growth and hinders immune evasion. These findings underscore the essential role of -positive CAFs in establishing an immunosuppressive tumor microenvironment conducive to CC progression. By elucidating the molecular pathway through which influences MDSC activity, this research suggests new therapeutic avenues for targeting the tumor microenvironment in CC, particularly through modulating expression in CAFs.

摘要

本研究旨在阐明XI型胶原蛋白α1()阳性的癌症相关成纤维细胞(CAFs)在改变结肠癌(CC)肿瘤微环境以及通过与髓源性抑制细胞(MDSCs)相互作用促进免疫逃逸中所起的作用。利用单细胞转录组测序,我们分析了CC微环境中阳性CAFs与MDSCs之间的相互作用,重点关注对MDSC分化和激活的影响。结果表明,成纤维细胞中的表达显著增强基质金属蛋白酶()3和的表达,导致旁分泌诱导MDSC分化和激活,从而促进免疫逃逸和肿瘤生长。此外,我们观察到基因敲除(COL11A1)可抑制肿瘤生长并阻碍免疫逃逸。这些发现强调了阳性CAFs在建立有利于CC进展的免疫抑制性肿瘤微环境中的重要作用。通过阐明影响MDSC活性的分子途径,本研究为靶向CC肿瘤微环境,特别是通过调节CAFs中的表达,提出了新的治疗途径。

https://cdn.ncbi.nlm.nih.gov/pmc/blobs/4296/12056792/d219f1fad925/ga1.jpg

文献AI研究员

20分钟写一篇综述,助力文献阅读效率提升50倍。

立即体验

用中文搜PubMed

大模型驱动的PubMed中文搜索引擎

马上搜索

文档翻译

学术文献翻译模型,支持多种主流文档格式。

立即体验