Suppr超能文献

采用 与 体外验证的计算分析方法,全面鉴定了 PAAD 细胞外基质相关基因,确定了一个与临床结局和免疫微环境相关的新预后标志物。

Comprehensive characterization of extracellular matrix-related genes in PAAD identified a novel prognostic panel related to clinical outcomes and immune microenvironment: A silico analysis with and vitro validation.

机构信息

Department of General Surgery, First Affiliated Hospital of Dalian Medical University, Dalian, China.

Laboratory of Integrative Medicine, First Affiliated Hospital of Dalian Medical University, Dalian, China.

出版信息

Front Immunol. 2022 Oct 13;13:985911. doi: 10.3389/fimmu.2022.985911. eCollection 2022.

Abstract

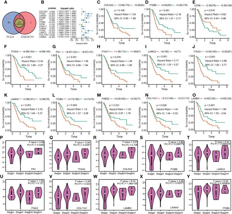
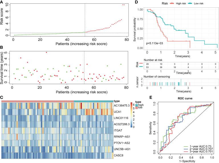
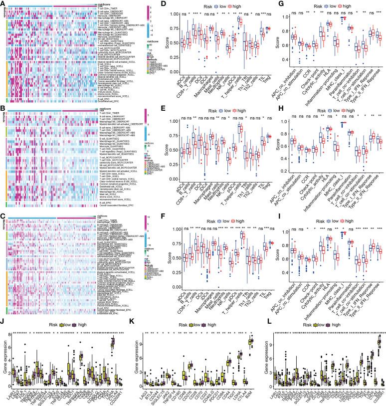
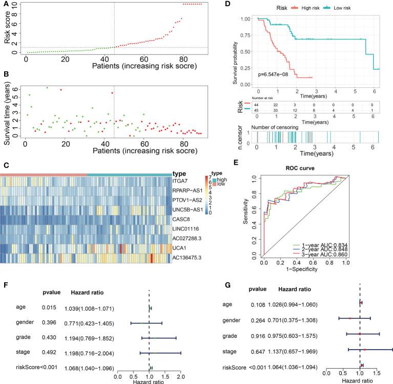
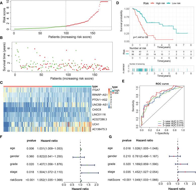
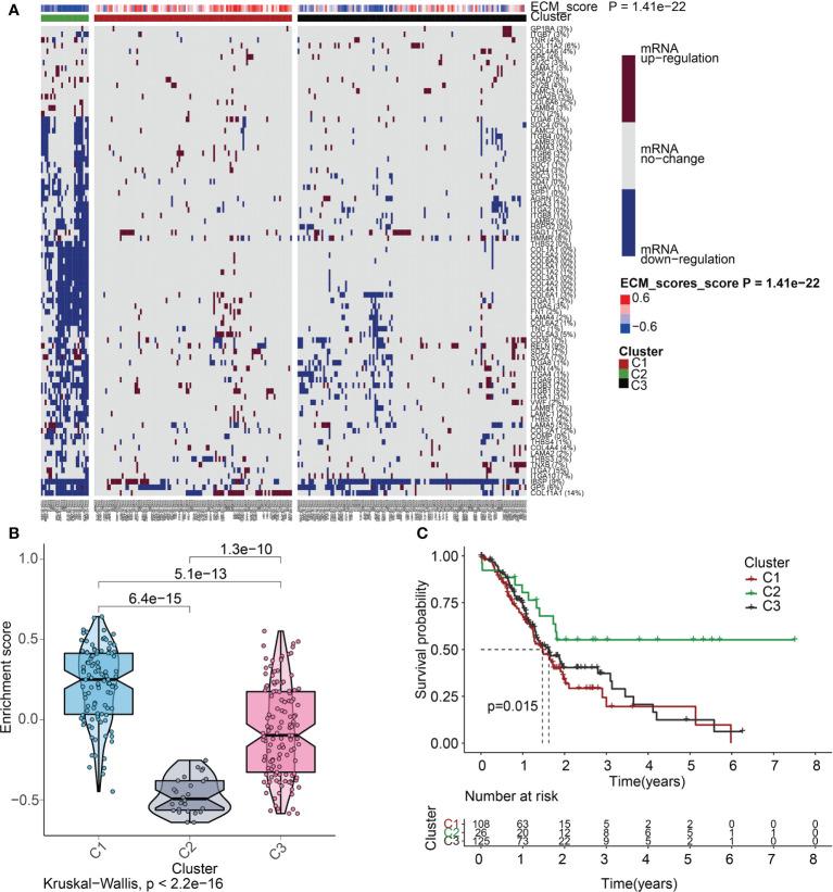
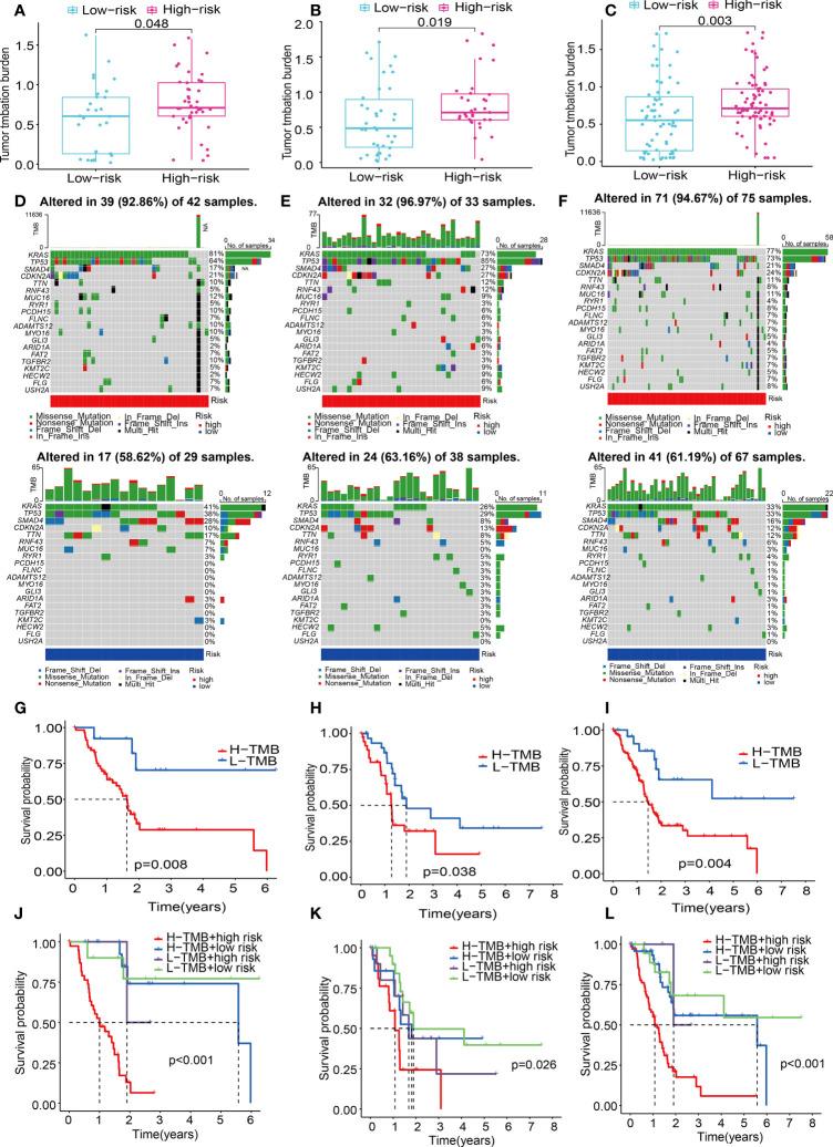
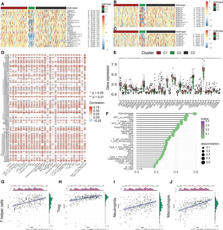
The extracellular matrix (ECM) is a vital component of the tumor microenvironment, which interplays with stromal and tumor cells to stimulate the capacity of cancer cells to proliferate, migrate, invade, and undergo angiogenesis. Nevertheless, the crucial functions of ECM-related genes (ECMGs) in pancreatic adenocarcinoma (PAAD) have not been systematically evaluated. Hence, a comprehensive evaluation of the ECMGs is required in pan-cancer, especially in PAAD. First, a pan-cancer overview of ECMGs was explored through the integration of expression profiles, prognostic values, mutation information, methylation levels, and pathway-regulation relationships. Seven ECMGs (i.e. LAMB3, LAMA3, ITGB6, ITGB4, ITGA2, LAMC2, and COL11A1) were identified to be hub genes of PAAD, which were obviously up-regulated in PAAD and considerably linked to tumor stage as well as prognosis. Subsequently, patients with PAAD were divided into 3 clusters premised on ECMG expression and ECM scores. Cluster 2 was the subtype with the best prognosis accompanied by the lowest ECM scores, further verifying ECM's significant contribution to the pathophysiological processes of PAAD. Significant differences were observed for oncogene and tumor suppressor gene expression, immune microenvironment, and chemotherapy sensitivity across three ECM subtypes. After applying a variety of bioinformatics methods, a novel and robust ECM-associated mRNA-lncRNA-based prognostic panel (ECM-APP) was developed and validated for accurately predicting clinical outcomes of patients with PAAD. Patients with PAAD were randomly categorized into the train, internal validation, and external validation cohorts; meanwhile, each patient was allocated into high-risk (unfavorable prognosis) and low-risk (favorable prognosis) populations premised on the expression traits of ECM-related mRNAs and lncRNAs. The discrepancy in the tumor mutation burden and immune microenvironment might be responsible for the difference in prognoses across the high-risk and low-risk populations. Overall, our findings identified and validated seven ECMGs remarkably linked to the onset and progression of PAAD. ECM-based molecular classification and prognostic panel aid in the prognostic assessment and personalized intervention of patients with PAAD.

摘要

细胞外基质 (ECM) 是肿瘤微环境的重要组成部分,它与基质和肿瘤细胞相互作用,刺激癌细胞增殖、迁移、侵袭和血管生成的能力。然而,ECM 相关基因 (ECMGs) 在胰腺导管腺癌 (PAAD) 中的关键作用尚未得到系统评估。因此,需要在泛癌中,特别是在 PAAD 中对 ECMGs 进行全面评估。首先,通过整合表达谱、预后价值、突变信息、甲基化水平和通路调节关系,探讨了 ECMGs 的泛癌概述。发现 7 个 ECMGs(即 LAMB3、LAMA3、ITGB6、ITGB4、ITGA2、LAMC2 和 COL11A1)是 PAAD 的关键基因,在 PAAD 中明显上调,并与肿瘤分期和预后密切相关。随后,根据 ECMG 表达和 ECM 评分将 PAAD 患者分为 3 个亚组。亚组 2 是预后最好的亚型,同时 ECM 评分最低,进一步证实了 ECM 对 PAAD 病理生理过程的重要贡献。三个 ECM 亚组之间在癌基因和肿瘤抑制基因表达、免疫微环境和化疗敏感性方面存在显著差异。通过应用多种生物信息学方法,开发并验证了一种新的、稳健的基于 ECM 相关 mRNA-lncRNA 的预后预测模型 (ECM-APP),用于准确预测 PAAD 患者的临床结局。PAAD 患者被随机分为训练、内部验证和外部验证队列;同时,根据 ECM 相关 mRNAs 和 lncRNAs 的表达特征,将每个患者分配到高风险(预后不良)和低风险(预后良好)人群中。高危和低危人群之间预后的差异可能与肿瘤突变负担和免疫微环境的差异有关。总的来说,我们的研究结果确定并验证了 7 个与 PAAD 的发生和进展显著相关的 ECMGs。基于 ECM 的分子分类和预后预测模型有助于评估 PAAD 患者的预后和个性化干预。

https://cdn.ncbi.nlm.nih.gov/pmc/blobs/4709/9606578/3e622d9f7708/fimmu-13-985911-g001.jpg

文献AI研究员

20分钟写一篇综述,助力文献阅读效率提升50倍。

立即体验

用中文搜PubMed

大模型驱动的PubMed中文搜索引擎

马上搜索

文档翻译

学术文献翻译模型,支持多种主流文档格式。

立即体验