Suppr超能文献

苦参碱通过AAK-2/NHR-49途径抑制高糖饮食诱导的脂肪积累和Aβ介导的脂质代谢紊乱 。

Matrine Inhibits High-Glucose-Diet-Induced Fat Accumulation and Aβ-Mediated Lipid Metabolic Disorder via AAK-2/NHR-49 Pathway in .

作者信息

Qiao Aimin, Pan Meiqing, Zeng Yue, Gong Ying, Zhang Yunfeng, Lan Xiucai, Tang Lei, Jia Weizhang

机构信息

School of Life Sciences and Biopharmaceutics, Guangdong Pharmaceutical University, Guangzhou 510006, China.

出版信息

Int J Mol Sci. 2025 Mar 26;26(7):3048. doi: 10.3390/ijms26073048.

Abstract

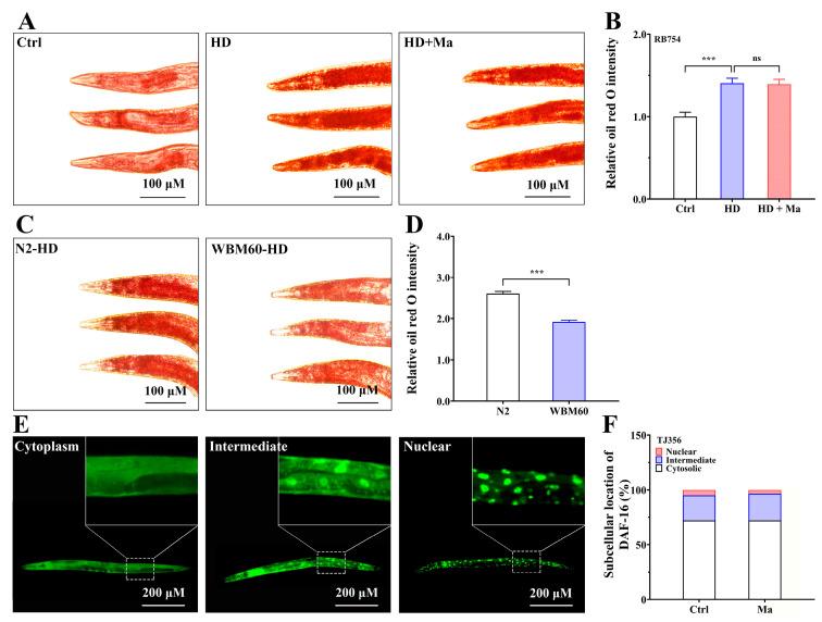
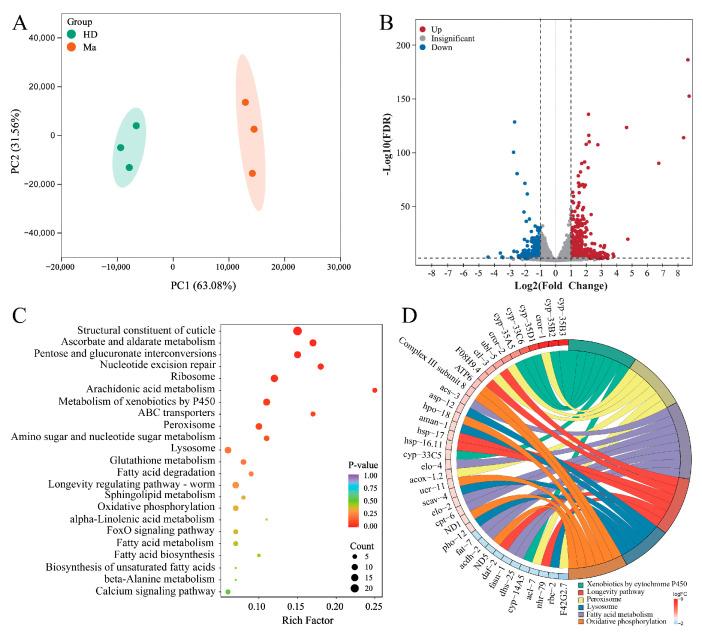
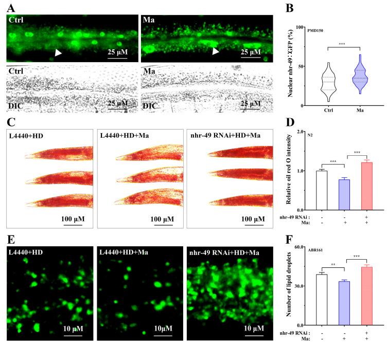
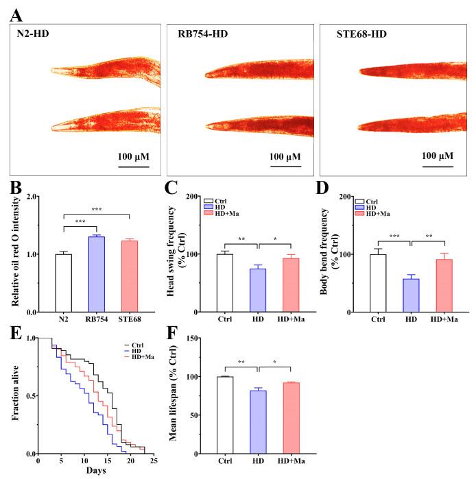
Matrine, a quinoline alkaloid, possesses lipid-regulating effects, but the underlying mechanisms are rarely characterized in vivo. With a fat-accumulating model, we show that matrine reduces the fat content and the DHS-3::GFP-labeled lipid droplets in high-glucose-diet N2 and transgenic LIU1 nematodes, respectively. Based on RNA-seq, this study demonstrates that a loss of AAK-2 function suppresses the fat-lowering effects of matrine, and the hyperactivated AAK-2 strain has a relatively lower fat content than N2. The involvement of NHR-49 in matrine's fat-lowering effects further suggests that matrine impacts fat breakdown and storage via the AAK-2/NHR-49-governed pathway. Using the transgenic SJ4143 () and VS10 (), we show that matrine activates the AAK-2/NHR-49 pathway, coupling the alteration of mitochondrial and peroxisomal functions. Studies of and mutants reveal that AAK-2 and NHR-49 modulate lipid metabolic homeostasis; meanwhile, matrine increases physical fitness and lifespan through activating the AAK-2/NHR-49 pathway in high-glucose-diet nematodes. Surprisingly, we found that β-amyloid (Aβ) induces lipid metabolic disorder in an Alzheimer's disease (AD) model, but matrine not only reduces Aβ aggregation but also alleviates Aβ-mediated lipid metabolic disorder. Our data suggest that matrine has promise as a fat-lowering agent, and also offer new insights into its therapeutic potential for AD.

摘要

苦参碱是一种喹啉生物碱,具有调节脂质的作用,但其潜在机制在体内鲜有研究。在脂肪积累模型中,我们发现苦参碱分别降低了高糖饮食的N2线虫和转基因LIU1线虫中的脂肪含量以及DHS-3::GFP标记的脂滴。基于RNA测序,本研究表明AAK-2功能的缺失会抑制苦参碱的降脂作用,而AAK-2过度激活的品系脂肪含量相对低于N2。NHR-49参与苦参碱的降脂作用进一步表明,苦参碱通过AAK-2/NHR-49调控的途径影响脂肪分解和储存。利用转基因SJ4143()和VS10(),我们发现苦参碱激活了AAK-2/NHR-49途径,与线粒体和过氧化物酶体功能的改变相关联。对和突变体的研究表明,AAK-2和NHR-49调节脂质代谢稳态;同时,苦参碱通过激活高糖饮食线虫中的AAK-2/NHR-49途径提高了体能和延长了寿命。令人惊讶的是,我们发现β-淀粉样蛋白(Aβ)在阿尔茨海默病(AD)模型中诱导脂质代谢紊乱,但苦参碱不仅减少了Aβ聚集,还减轻了Aβ介导的脂质代谢紊乱。我们的数据表明,苦参碱有望成为一种降脂药物,也为其在AD治疗中的潜力提供了新的见解。

https://cdn.ncbi.nlm.nih.gov/pmc/blobs/56ff/11988642/719775ceb9bd/ijms-26-03048-g001.jpg

文献AI研究员

20分钟写一篇综述,助力文献阅读效率提升50倍。

立即体验

用中文搜PubMed

大模型驱动的PubMed中文搜索引擎

马上搜索

文档翻译

学术文献翻译模型,支持多种主流文档格式。

立即体验