Suppr超能文献

一种新型的靶向CD44的适体可识别化疗耐药的间充质干细胞样三阴性乳腺癌细胞并抑制肿瘤生长。

A novel CD44-targeting aptamer recognizes chemoresistant mesenchymal stem-like TNBC cells and inhibits tumor growth.

作者信息

Caliendo Alessandra, Camorani Simona, Ibarra Luis Exequiel, Pinto Gabriella, Agnello Lisa, Albanese Sandra, Caianiello Antonietta, Illiano Anna, Festa Rosaria, Ambrosio Vincenzo, Scognamiglio Giosuè, Cantile Monica, Amoresano Angela, Fedele Monica, Zannetti Antonella, Cerchia Laura

机构信息

Institute of Endotypes in Oncology, Metabolism and Immunology "Gaetano Salvatore", National Research Council, 80131, Naples, Italy.

Institute of Environmental Biotechnology and Health (INBIAS), National University of Rio Cuarto (UNRC), National Council for Scientific and Technological Research (CONICET), Río Cuarto, X5800BIA, Argentina.

出版信息

Bioact Mater. 2025 Apr 25;50:443-460. doi: 10.1016/j.bioactmat.2025.04.027. eCollection 2025 Aug.

Abstract

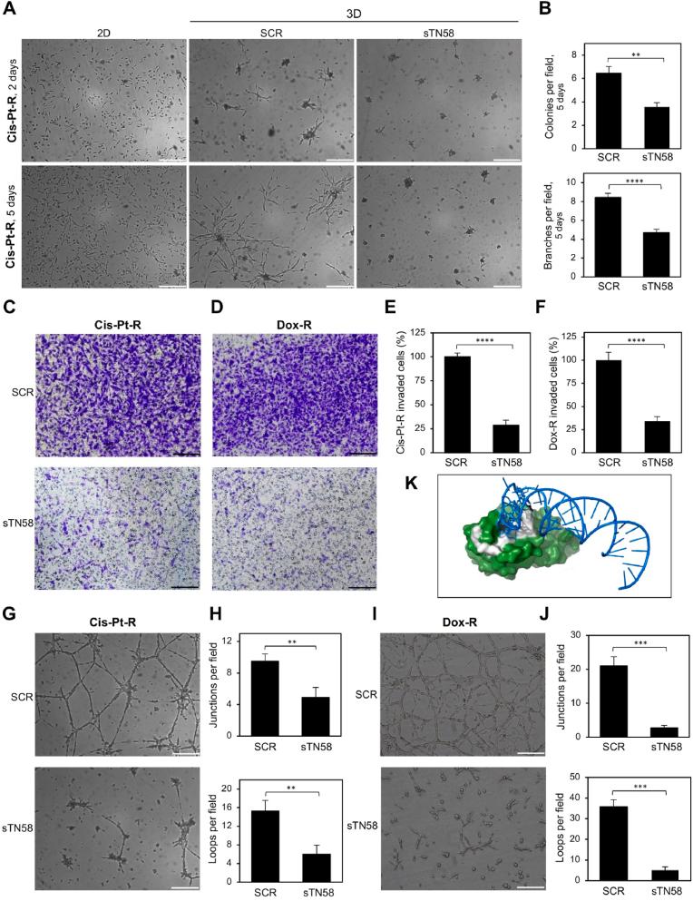
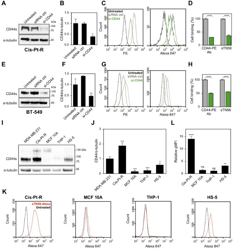
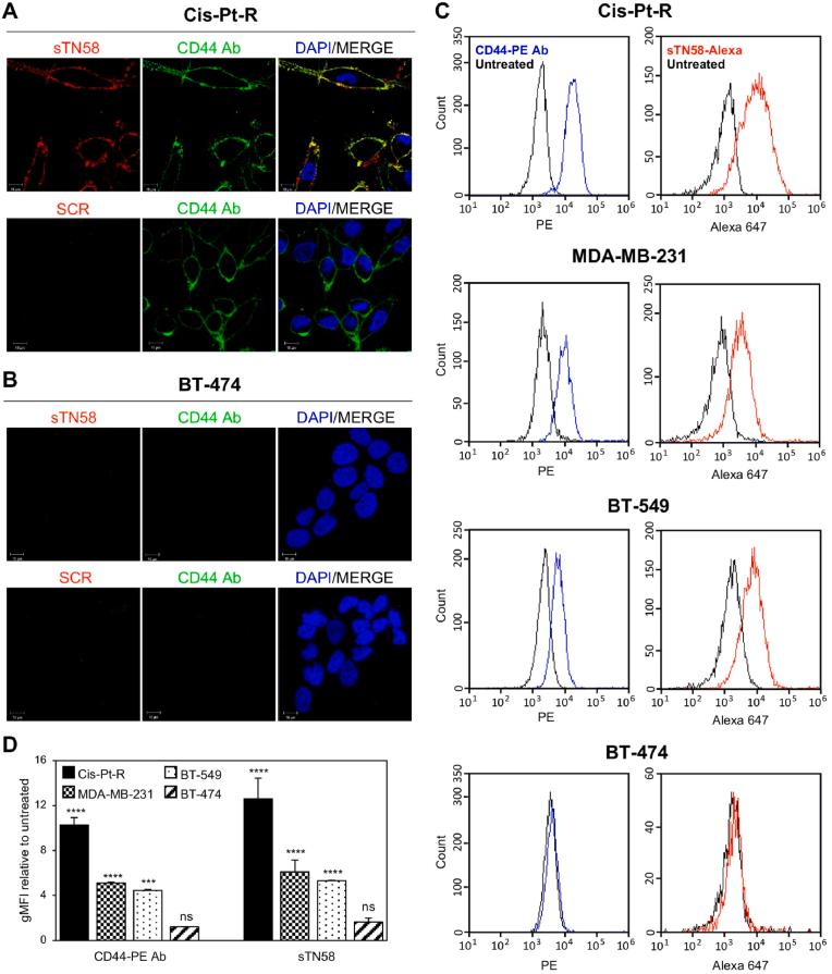
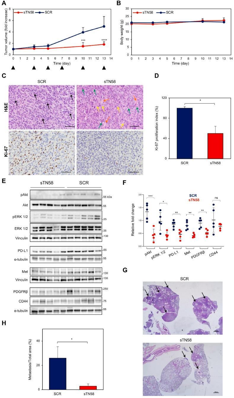
Triple-negative breast cancer (TNBC) represents a significant therapeutic challenge owing to the scarcity of targeted medicines and elevated recurrence rates. We previously reported the development of the nuclease-resistant RNA sTN58 aptamer, which selectively targets TNBC cells. Here, sTN58 aptamer was employed to capture and purify its binding target from the membrane protein fraction of cisplatin-resistant mesenchymal stem-like TNBC cells. Mass spectrometry in conjunction with aptamer binding assays across various cancer cell lines identified CD44 as the cellular target of sTN58. By binding to CD44, sTN58 inhibits the invasive growth and hyaluronic acid-dependent tube formation in chemoresistant TNBC cells, where CD44 serves as a key driver of tumor cell aggressiveness and stem-like plasticity. Moreover, in vivo studies demonstrated the aptamer's high tumor targeting efficacy and its capacity to significantly inhibit tumor growth and lung metastases following intravenous administration in mice with orthotopic TNBC. Overall, our findings reveal the striking potential of sTN58 as a targeting reagent for the recognition and therapy of cancers overexpressing CD44.

摘要

三阴性乳腺癌(TNBC)由于靶向药物稀缺且复发率高,是一个重大的治疗挑战。我们之前报道了耐核酸酶的RNA sTN58适配体的研发,它能选择性靶向TNBC细胞。在此,sTN58适配体被用于从顺铂耐药的间充质干细胞样TNBC细胞的膜蛋白组分中捕获并纯化其结合靶点。通过质谱分析以及对多种癌细胞系进行适配体结合分析,确定CD44是sTN58的细胞靶点。通过与CD44结合,sTN58抑制了化疗耐药的TNBC细胞的侵袭性生长和透明质酸依赖性管腔形成,在这些细胞中CD44是肿瘤细胞侵袭性和干细胞样可塑性的关键驱动因素。此外,体内研究证明了该适配体具有高肿瘤靶向疗效,并且在原位TNBC小鼠静脉给药后,它有能力显著抑制肿瘤生长和肺转移。总体而言,我们的研究结果揭示了sTN58作为一种靶向试剂,在识别和治疗过表达CD44的癌症方面具有显著潜力。

https://cdn.ncbi.nlm.nih.gov/pmc/blobs/c4a1/12059597/2ad5fadbce32/ga1.jpg

文献AI研究员

20分钟写一篇综述,助力文献阅读效率提升50倍。

立即体验

用中文搜PubMed

大模型驱动的PubMed中文搜索引擎

马上搜索

文档翻译

学术文献翻译模型,支持多种主流文档格式。

立即体验