Suppr超能文献

Aβ/纤维蛋白原复合物对阿尔茨海默病模型中突触毒性、神经炎症和血脑屏障损伤的协同作用。

Synergistic effects of the Aβ/fibrinogen complex on synaptotoxicity, neuroinflammation, and blood-brain barrier damage in Alzheimer's disease models.

作者信息

Simões-Pires Elisa Nicoloso, Torrente Daniel, Singh Pradeep, Strickland Sidney, Norris Erin H

机构信息

Patricia and John Rosenwald Laboratory of Neurobiology and Genetics, The Rockefeller University, New York, New York, USA.

出版信息

Alzheimers Dement. 2025 May;21(5):e70119. doi: 10.1002/alz.70119.

Abstract

INTRODUCTION

Alzheimer's disease (AD) is characterized by amyloid-beta (Aβ), hyperphosphorylated tau, chronic neuroinflammation, blood-brain barrier (BBB) damage, and synaptic dysfunction, leading to neuronal loss and cognitive deficits. Vascular proteins, including fibrinogen, extravasate into the brain, further contributing to damage and inflammation. Fibrinogen's interaction with Aβ is well-established, but how this interaction contributes to synaptic dysfunction in AD is unknown.

METHODS

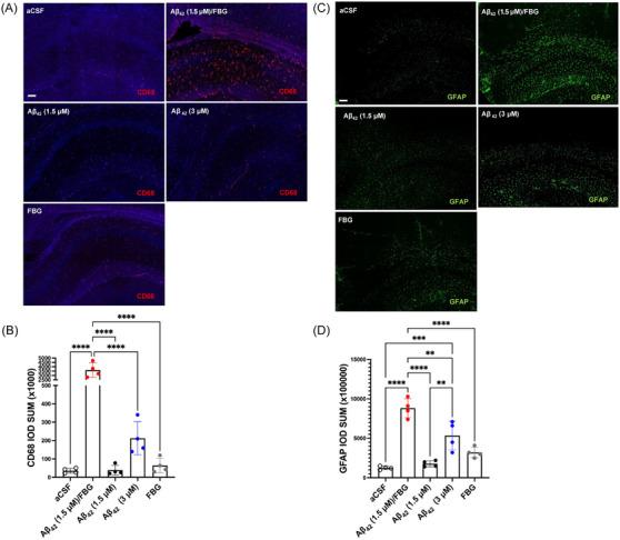
Organotypic hippocampal cultures (OHC) were exposed to Aβ42 oligomers, fibrinogen, or Aβ42/fibrinogen complexes. Synaptotoxicity was analyzed by Western blot. Aβ42 oligomers, fibrinogen, or their complexes were intracerebroventricularly injected into mice. Histopathological AD markers, synaptotoxicity, neuroinflammation, and vascular markers were observed by Western blot and immunofluorescence.

RESULTS

Aβ42/fibrinogen complexes led to synaptic loss, tau181 phosphorylation, neuroinflammation, and BBB disruption, independent of Mac1/CD11b receptor signaling. Blocking Aβ42/fibrinogen complex formation prevented synaptotoxicity.

DISCUSSION

These findings indicate that the Aβ42/fibrinogen complex has a synergistic impact on hippocampal synaptotoxicity and neuroinflammation.

HIGHLIGHTS

Fibrinogen binds to the central region of Aβ, forming a plasmin-resistant complex. The Aβ/fibrinogen complex induces synaptotoxicity, inflammation, and BBB disruption. Synaptotoxicity induced by the complex is independent of Mac1 receptor signaling.

摘要

引言

阿尔茨海默病(AD)的特征是β淀粉样蛋白(Aβ)、过度磷酸化的tau蛋白、慢性神经炎症、血脑屏障(BBB)损伤和突触功能障碍,导致神经元丢失和认知缺陷。包括纤维蛋白原在内的血管蛋白渗入大脑,进一步加重损伤和炎症。纤维蛋白原与Aβ的相互作用已得到充分证实,但这种相互作用如何导致AD中的突触功能障碍尚不清楚。

方法

将器官型海马培养物(OHC)暴露于Aβ42寡聚体、纤维蛋白原或Aβ42/纤维蛋白原复合物中。通过蛋白质免疫印迹法分析突触毒性。将Aβ42寡聚体、纤维蛋白原或它们的复合物脑室内注射到小鼠体内。通过蛋白质免疫印迹法和免疫荧光法观察组织病理学AD标志物、突触毒性、神经炎症和血管标志物。

结果

Aβ42/纤维蛋白原复合物导致突触丢失、tau181磷酸化、神经炎症和血脑屏障破坏,与Mac1/CD11b受体信号传导无关。阻断Aβ42/纤维蛋白原复合物的形成可预防突触毒性。

讨论

这些发现表明,Aβ42/纤维蛋白原复合物对海马突触毒性和神经炎症具有协同作用。

要点

纤维蛋白原与Aβ的中央区域结合,形成纤溶酶抗性复合物。Aβ/纤维蛋白原复合物诱导突触毒性、炎症和血脑屏障破坏。该复合物诱导的突触毒性与Mac1受体信号传导无关。

https://cdn.ncbi.nlm.nih.gov/pmc/blobs/07aa/12061846/f8b5e9bf38eb/ALZ-21-e70119-g004.jpg

文献AI研究员

20分钟写一篇综述,助力文献阅读效率提升50倍。

立即体验

用中文搜PubMed

大模型驱动的PubMed中文搜索引擎

马上搜索

文档翻译

学术文献翻译模型,支持多种主流文档格式。

立即体验