Suppr超能文献

多组学综合分析揭示不同尾型绵羊尾部脂肪沉积差异的分子机制。

Multi-omics integrated analysis reveals the molecular mechanism of tail fat deposition differences in sheep with different tail types.

作者信息

Wang Wannian, Pang Zhixv, Zhang Siying, Yang Pengkun, Pan Yangyang, Qiao Liying, Yang Kaijie, Liu Jianhua, Wang Ruizhen, Liu Wenzhong

机构信息

Department of Animal Genetics, Breeding and Reproduction, College of Animal Science, Shanxi Agricultural University, Taigu, 030801, China.

Key Laboratory of Farm Animal Genetic Resources Exploration and Precision Breeding of Shanxi Province, Taigu, 030801, China.

出版信息

BMC Genomics. 2025 May 9;26(1):465. doi: 10.1186/s12864-025-11658-y.

Abstract

BACKGROUND

The accumulation of tail fat in sheep is a manifestation of adaptive evolution to the environment. Sheep with different tail types show significant differences in physiological functions and tail fat deposition. Although these differences reflect the developmental mechanism of tail fat under different gene regulation, the situation of sheep tail fat tissue at the single cell level has not been explored, and its molecular mechanism still needs to be further elucidated.

RESULTS

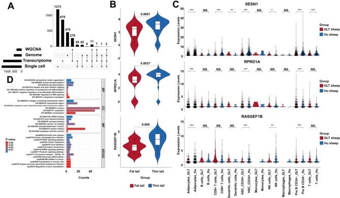
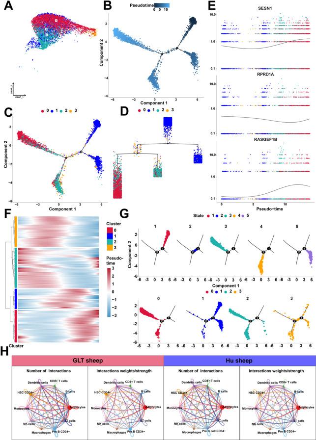
Here, we characterized the genomic features of sheep with different tail types, detected the transcriptomic differences in tail adipose tissue between fat-tailed and thin-tailed sheep, established a single-cell atlas of sheep tail adipose tissue, and screened potential molecular markers (SESN1, RPRD1A and RASGEF1B) that regulate differences in sheep tail fat deposition through multi-omics integrated analysis. We found that the differential mechanism of sheep tail fat deposition not only involves adipocyte differentiation and proliferation, but is also closely related to cell-specific communication networks (When adipocytes act as signal outputters, LAMININ and other signal pathways are strongly expressed in guangling large tailed sheep and hu sheep), including interactions with immune cells and tissue remodeling to drive the typing of tail fat. In addition, we revealed the differentiation trajectory of sheep tail adipocytes through pseudo-time analysis and constructed the cell communication network of sheep tail adipose tissue.

CONCLUSIONS

Our results provide insights into the molecular mechanisms of tail fat deposition in sheep with different tail types, and provide a deeper explanation for the development and functional regulation of adipocytes.

摘要

背景

绵羊尾部脂肪的积累是对环境适应性进化的一种表现。不同尾型的绵羊在生理功能和尾部脂肪沉积方面存在显著差异。尽管这些差异反映了不同基因调控下尾部脂肪的发育机制,但尚未在单细胞水平上探究绵羊尾部脂肪组织的情况,其分子机制仍有待进一步阐明。

结果

在此,我们表征了不同尾型绵羊的基因组特征,检测了肥尾羊和瘦尾羊尾部脂肪组织的转录组差异,建立了绵羊尾部脂肪组织的单细胞图谱,并通过多组学综合分析筛选出调控绵羊尾部脂肪沉积差异的潜在分子标记(SESN1、RPRD1A和RASGEF1B)。我们发现绵羊尾部脂肪沉积的差异机制不仅涉及脂肪细胞的分化和增殖,还与细胞特异性通讯网络密切相关(当脂肪细胞作为信号输出者时,层粘连蛋白等信号通路在广灵大尾羊和湖羊中强烈表达),包括与免疫细胞的相互作用和组织重塑以驱动尾部脂肪的分型。此外,我们通过拟时间分析揭示了绵羊尾部脂肪细胞的分化轨迹,并构建了绵羊尾部脂肪组织的细胞通讯网络。

结论

我们的结果为不同尾型绵羊尾部脂肪沉积的分子机制提供了见解,并为脂肪细胞的发育和功能调控提供了更深入的解释。

https://cdn.ncbi.nlm.nih.gov/pmc/blobs/755b/12065285/5a73bda817ea/12864_2025_11658_Fig1_HTML.jpg

文献AI研究员

20分钟写一篇综述,助力文献阅读效率提升50倍。

立即体验

用中文搜PubMed

大模型驱动的PubMed中文搜索引擎

马上搜索

文档翻译

学术文献翻译模型,支持多种主流文档格式。

立即体验