Suppr超能文献

癌症相关肌成纤维细胞中的Tie2活性可作为一种新的靶点,用于对抗口腔癌患者癌细胞重编程为胚胎样细胞状态及相关的不良预后。

Tie2 activity in cancer associated myofibroblasts serves as novel target against reprogramming of cancer cells to embryonic-like cell state and associated poor prognosis in oral carcinoma patients.

作者信息

Mitra Paromita, Saha Uday, Stephen Kingsly Joshua, Prasad Priyanka, Jena Subhashree, Patel Ankit Kumar, Bv Harshavardhan, Mondal Santosh Kumar, Kurkalang Sillarine, Roy Sumitava, Ghosh Arnab, Roy Shantanu Saha, Das Sarma Jayasri, Biswas Nidhan Kumar, Acharya Moulinath, Sharan Rajeev, Arun Pattatheyil, Jolly Mohit Kumar, Maitra Arindam, Singh Sandeep

机构信息

BRIC National Institute of Biomedical Genomics (BRIC-NIBMG), Kalyani, WB, 741251, India.

Regional Centre for Biotechnology, Faridabad, India.

出版信息

J Exp Clin Cancer Res. 2025 May 10;44(1):142. doi: 10.1186/s13046-025-03405-8.

Abstract

BACKGROUND

Myofibroblastic cancer-associated fibroblasts (CAF) in tumor stroma serves as an independent poor prognostic indicator, supporting higher stemness in oral cancer; however, the underlying biology is not fully comprehended. Here, we have explored the crucial role of Tunica Interna Endothelial Cell Kinase (Tie2/TEK) signaling in transition and maintenance of myofibroblastic phenotype of CAFs, and as possible link with the poor prognosis of head and neck squamous cell carcinoma (HNSCC) patients.

METHODS

Bulk and single cell RNA-sequencing (scRNAseq) methods and in-depth bioinformatic analysis were applied for CAF and cancer cells co-culture for studying molecular relationships. In vitro 3D-spheroid-forming ability, expression of stemness markers, in vivo tumor formation ability in zebrafish embryo and syngeneic mouse allografts formation was conducted to test stemness, upon targeting CAF-specific Tie2 activity by gene silencing or with small molecule inhibitor. Immunohistochemistry analysis was performed to locate the distribution of Tie2 and αSMA in primary tumors of oral carcinoma. Prognosis in HNSCC patient cohort from The Cancer Genome Atlas (TCGA) study was analysed based on single sample gene set enrichment score (ssGSEA) and Kaplan-Meier analysis.

RESULTS

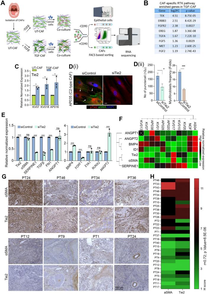
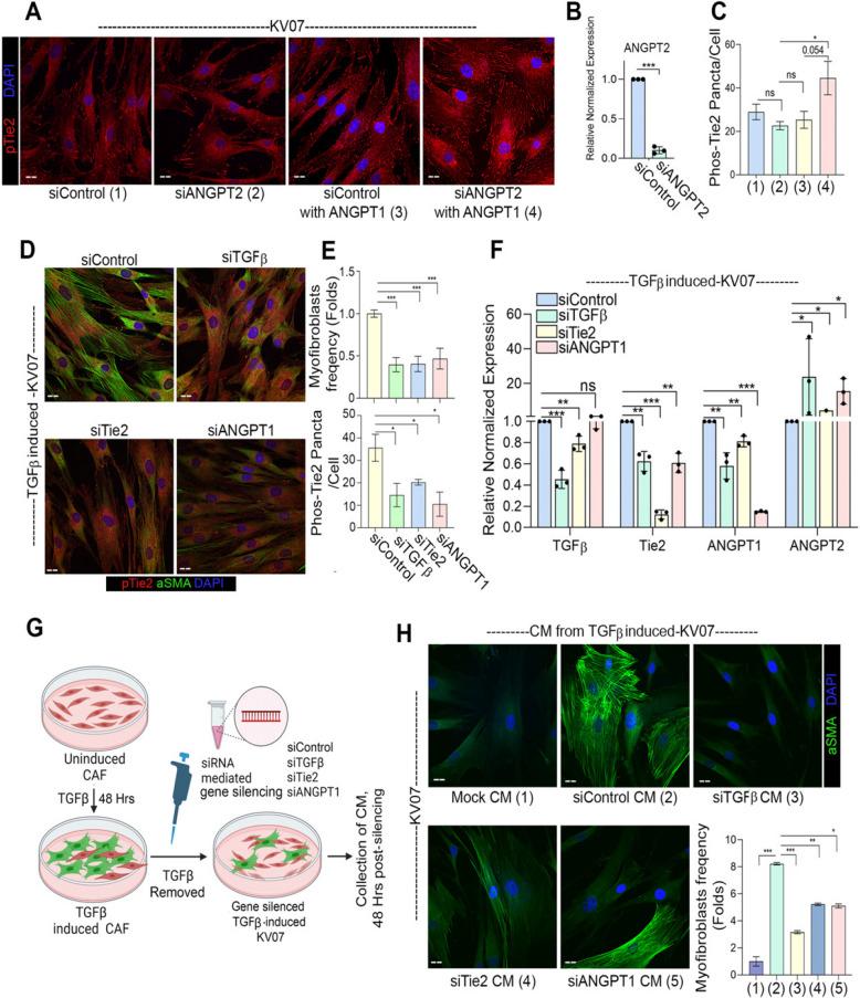
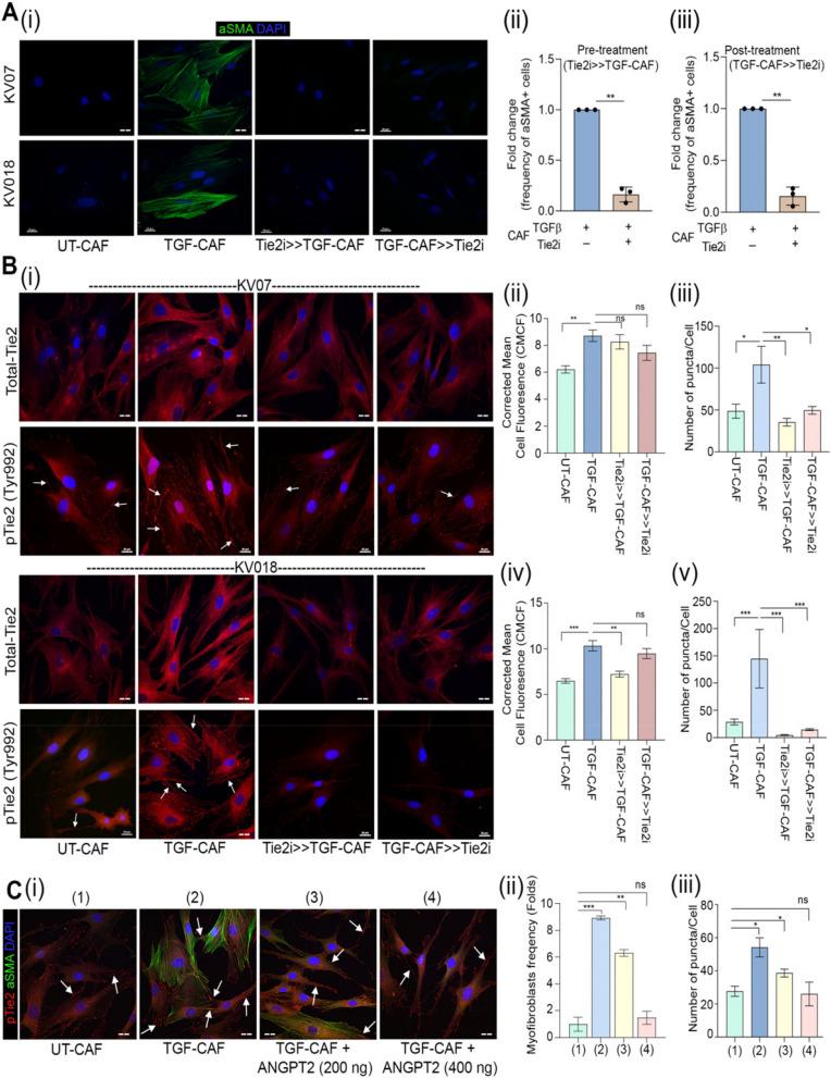
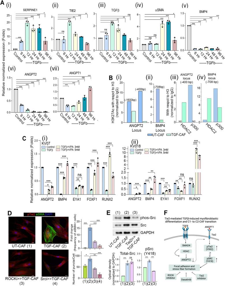
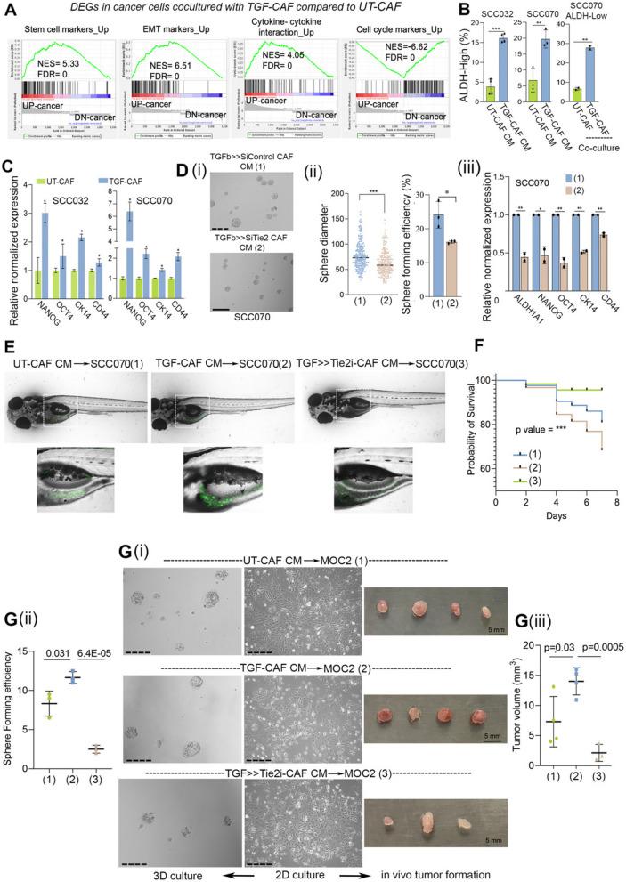
Autocrine or exogenous TGFβ-induction in CAF led to the recruitment of histone deacetylase 2 (HDAC2) on the promoter of Tie2-antagonist, Angiopoietin-2 (ANGPT2), resulting in its downregulation, leading to phosphorylation of Tie2 (Y992) and subsequent activation of SRC (Y418). This led to SRC/ROCK mediated αSMA-positive stress-fiber formation with gain of myofibroblast phenotype. The CAF-specific Tie2-signaling was responsible for producing embryonic-like cell state in co-cultured cancer cells; with enhanced tumor initiating ability. Tie2 activity in CAF exerted the dynamic gene expression reprogramming, with the upregulation of 'cell migration' and downregulation of 'protein biosynthesis' related gene-regulatory-network modules in malignant cells. The AUCell scores calculated for gene signatures derived from these modules showed significant concordance in independently reported scRNAseq studies of HNSCC tumors and significant association with poor prognosis in HNSCC patient cohort.

CONCLUSIONS

CAF-specific Tie2 activity may serve as direct stromal-target against cancer cell plasticity leading to poor prognosis of oral cancer patients. Overall, our work has provided wider applicability of Tie2-specific functions in tumor biology, along with its known role in endothelial cell-specific function.

摘要

背景

肿瘤基质中的肌成纤维细胞癌相关成纤维细胞(CAF)是独立的不良预后指标,提示口腔癌具有更高的干性;然而,其潜在生物学机制尚未完全阐明。在此,我们探讨了内膜内皮细胞激酶(Tie2/TEK)信号在CAF肌成纤维细胞表型转变和维持中的关键作用,以及其与头颈部鳞状细胞癌(HNSCC)患者不良预后的可能联系。

方法

采用批量和单细胞RNA测序(scRNAseq)方法及深入的生物信息学分析,对CAF与癌细胞共培养体系进行研究,以探讨分子间关系。通过基因沉默或小分子抑制剂靶向CAF特异性Tie2活性后,检测体外三维球状体形成能力、干性标志物表达、斑马鱼胚胎体内肿瘤形成能力及同基因小鼠异体移植瘤形成情况,以评估干性。采用免疫组织化学分析定位Tie2和αSMA在口腔癌原发肿瘤中的分布。基于单样本基因集富集评分(ssGSEA)和Kaplan-Meier分析,对癌症基因组图谱(TCGA)研究中的HNSCC患者队列的预后进行分析。

结果

CAF中的自分泌或外源性TGFβ诱导导致组蛋白去乙酰化酶2(HDAC2)募集到Tie2拮抗剂血管生成素2(ANGPT2)的启动子上,导致其下调,进而导致Tie2(Y992)磷酸化及随后SRC(Y418)激活。这导致SRC/ROCK介导αSMA阳性应力纤维形成,伴随肌成纤维细胞表型获得。CAF特异性Tie2信号负责在共培养的癌细胞中产生胚胎样细胞状态,增强肿瘤起始能力。CAF中的Tie2活性导致动态基因表达重编程,使恶性细胞中“细胞迁移”相关基因调控网络模块上调,“蛋白质生物合成”相关基因调控网络模块下调。从这些模块衍生的基因特征计算得到的AUCell评分在独立报道的HNSCC肿瘤scRNAseq研究中显示出显著一致性,且与HNSCC患者队列的不良预后显著相关。

结论

CAF特异性Tie2活性可能是针对导致口腔癌患者预后不良的癌细胞可塑性的直接基质靶点。总体而言,我们的工作揭示了Tie2特异性功能在肿瘤生物学中的更广泛适用性,以及其在内皮细胞特异性功能中的已知作用。

https://cdn.ncbi.nlm.nih.gov/pmc/blobs/b938/12065280/e9f4ab810a67/13046_2025_3405_Fig1_HTML.jpg

文献AI研究员

20分钟写一篇综述,助力文献阅读效率提升50倍。

立即体验

用中文搜PubMed

大模型驱动的PubMed中文搜索引擎

马上搜索

文档翻译

学术文献翻译模型,支持多种主流文档格式。

立即体验