Suppr超能文献

通过抑制NOX4靶向肌成纤维细胞癌相关成纤维细胞表型

Targeting the Myofibroblastic Cancer-Associated Fibroblast Phenotype Through Inhibition of NOX4.

作者信息

Hanley Christopher J, Mellone Massimiliano, Ford Kirsty, Thirdborough Steve M, Mellows Toby, Frampton Steven J, Smith David M, Harden Elena, Szyndralewiez Cedric, Bullock Marc, Noble Fergus, Moutasim Karwan A, King Emma V, Vijayanand Pandurangan, Mirnezami Alex H, Underwood Timothy J, Ottensmeier Christian H, Thomas Gareth J

机构信息

Cancer Sciences Unit, University of Southampton Faculty of Medicine, Southampton, UK; Genkyotex SA, Plan-les-Ouates, Switzerland; La Jolla Institute for Allergy and Immunology, La Jolla, CA.

出版信息

J Natl Cancer Inst. 2018 Jan 1;110(1):109-20. doi: 10.1093/jnci/djx121.

Abstract

BACKGROUND

Cancer-associated fibroblasts (CAFs) are tumor-promoting and correlate with poor survival in many cancers, which has led to their emergence as potential therapeutic targets. However, effective methods to manipulate these cells clinically have yet to be developed.

METHODS

CAF accumulation and prognostic significance in head and neck cancer (oral, n = 260; oropharyngeal, n = 271), and colorectal cancer (n = 56) was analyzed using immunohistochemistry. Mechanisms regulating fibroblast-to-myofibroblast transdifferentiation were investigated in vitro using RNA interference/pharmacological inhibitors followed by polymerase chain reaction (PCR), immunoblotting, immunofluorescence, and functional assays. RNA sequencing/bioinformatics and immunohistochemistry were used to analyze NAD(P)H Oxidase-4 (NOX4) expression in different human tumors. NOX4's role in CAF-mediated tumor progression was assessed in vitro, using CAFs from multiple tissues in Transwell and organotypic culture assays, and in vivo, using xenograft (n = 9-15 per group) and isograft (n = 6 per group) tumor models. All statistical tests were two-sided.

RESULTS

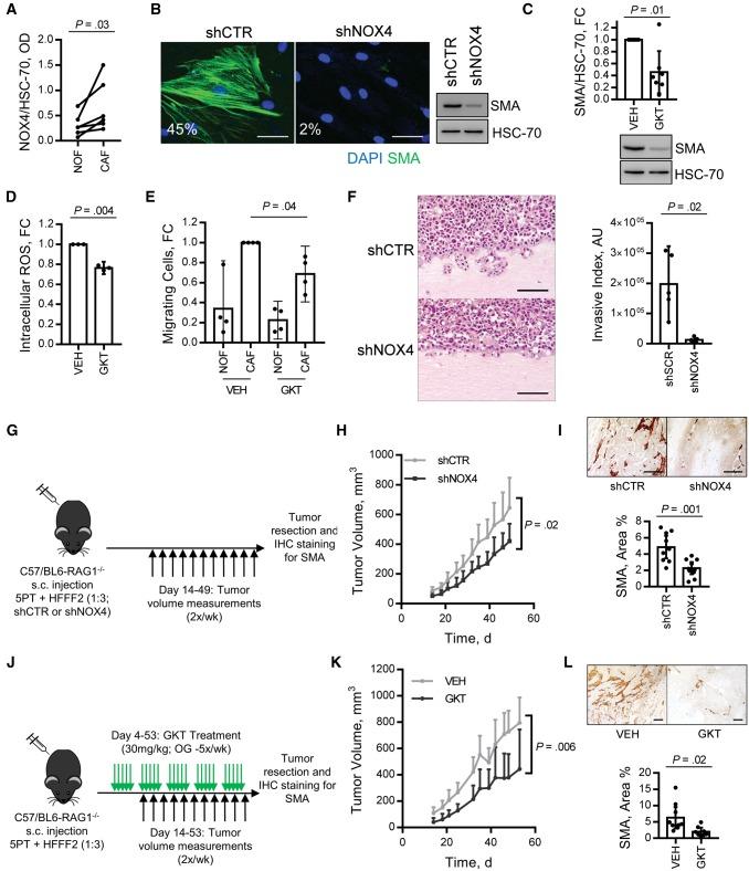
Patients with moderate/high levels of myofibroblastic-CAF had a statistically significant decrease in cancer-specific survival rates in each cancer type analyzed (hazard ratios [HRs] = 1.69-7.25, 95% confidence intervals [CIs] = 1.11 to 31.30, log-rank P ≤ .01). Fibroblast-to-myofibroblast transdifferentiation was dependent on a delayed phase of intracellular reactive oxygen species, generated by NOX4, across different anatomical sites and differentiation stimuli. A statistically significant upregulation of NOX4 expression was found in multiple human cancers (P < .001), strongly correlating with myofibroblastic-CAFs (r = 0.65-0.91, adjusted P < .001). Genetic/pharmacological inhibition of NOX4 was found to revert the myofibroblastic-CAF phenotype ex vivo (54.3% decrease in α-smooth muscle actin [α-SMA], 95% CI = 10.6% to 80.9%, P = .009), prevent myofibroblastic-CAF accumulation in vivo (53.2%-79.0% decrease in α-SMA across different models, P ≤ .02) and slow tumor growth (30.6%-64.0% decrease across different models, P ≤ .04).

CONCLUSIONS

These data suggest that pharmacological inhibition of NOX4 may have broad applicability for stromal targeting across cancer types.

摘要

背景

癌症相关成纤维细胞(CAFs)具有促肿瘤作用,且与多种癌症的不良预后相关,这使其成为潜在的治疗靶点。然而,临床上操纵这些细胞的有效方法尚未开发出来。

方法

采用免疫组织化学分析头颈部癌(口腔癌,n = 260;口咽癌,n = 271)和结直肠癌(n = 56)中CAF的积聚情况及预后意义。体外使用RNA干扰/药物抑制剂,随后进行聚合酶链反应(PCR)、免疫印迹、免疫荧光和功能测定,研究调节成纤维细胞向肌成纤维细胞转分化的机制。使用RNA测序/生物信息学和免疫组织化学分析不同人类肿瘤中NAD(P)H氧化酶-4(NOX4)的表达。在体外,使用来自多个组织的CAF进行Transwell和器官型培养试验,在体内,使用异种移植(每组n = 9 - 15)和同基因移植(每组n = 6)肿瘤模型,评估NOX4在CAF介导的肿瘤进展中的作用。所有统计检验均为双侧检验。

结果

在每种分析的癌症类型中,肌成纤维细胞性CAF水平中等/高的患者癌症特异性生存率有统计学显著下降(风险比[HRs] = 1.69 - 7.25,95%置信区间[CIs] = 1.11至31.30,对数秩检验P≤0.01)。成纤维细胞向肌成纤维细胞的转分化依赖于由NOX4产生的细胞内活性氧的延迟阶段,跨越不同解剖部位和分化刺激。在多种人类癌症中发现NOX4表达有统计学显著上调(P < 0.001),与肌成纤维细胞性CAF密切相关(r = 0.65 - 0.91,校正P < 0.001)。发现对NOX4进行基因/药物抑制可在体外逆转肌成纤维细胞性CAF表型(α - 平滑肌肌动蛋白[α - SMA]减少54.3%,95% CI = 10.6%至80.9%,P = 0.009),在体内防止肌成纤维细胞性CAF积聚(不同模型中α - SMA减少53.2% - 79.0%,P≤0.02)并减缓肿瘤生长(不同模型中减少30.6% - 64.0%,P≤0.04)。

结论

这些数据表明,对NOX4进行药物抑制可能对跨癌症类型的基质靶向具有广泛适用性。

https://cdn.ncbi.nlm.nih.gov/pmc/blobs/a2ec/5903651/6dc6314580bd/djx121f1.jpg

文献AI研究员

20分钟写一篇综述,助力文献阅读效率提升50倍。

立即体验

用中文搜PubMed

大模型驱动的PubMed中文搜索引擎

马上搜索

文档翻译

学术文献翻译模型,支持多种主流文档格式。

立即体验