Suppr超能文献

泛素羧基末端水解酶L1调节支持细胞中的脂联素受体,以维持睾丸的稳态平衡。

UCHL1 regulates adiponectin receptors in Sertoli cells to maintain testicular homeostatic balance.

作者信息

Yang Donghui, Chen Wenbo, Zhang Ning, Zhang Mengfei, Wu Wenping, Yang Lei, Lu Qizhong, Wan Shicheng, Wang Congliang, Wang Yuqi, Du Xiaomin, Huang Chao, Chen Zhengli, Tang Haiyang, Li Na, Hua Jinlian

机构信息

College of Veterinary Medicine, Shaanxi Centre of Stem Cells Engineering & Technology, Northwest A&F University, Yangling, Shaanxi, China; Laboratory of Animal Disease Model, College of Veterinary Medicine, Sichuan Agricultural University, Chengdu, China.

College of Veterinary Medicine, Shaanxi Centre of Stem Cells Engineering & Technology, Northwest A&F University, Yangling, Shaanxi, China.

出版信息

J Biol Chem. 2025 May 9;301(6):110221. doi: 10.1016/j.jbc.2025.110221.

Abstract

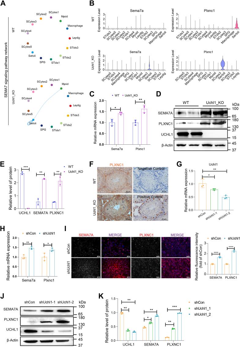
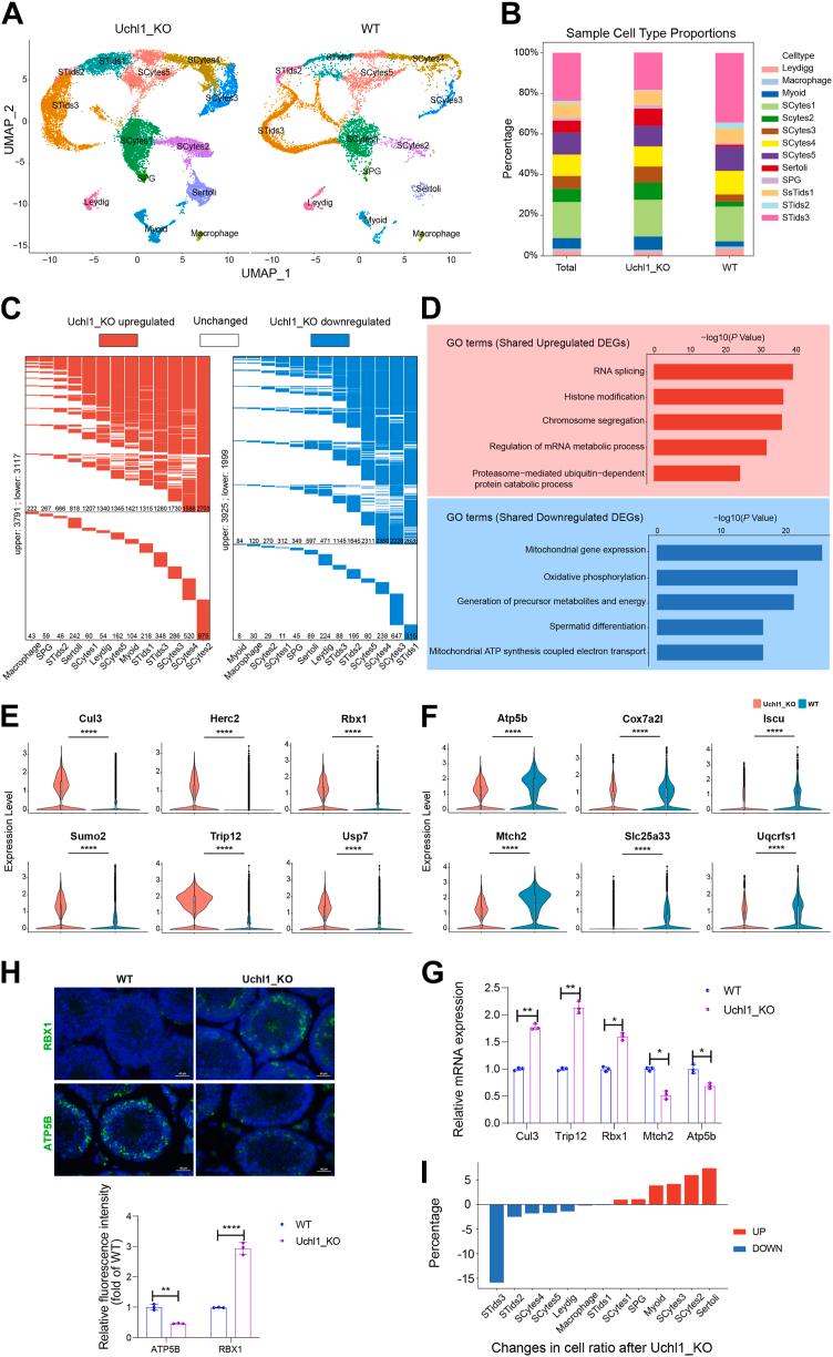
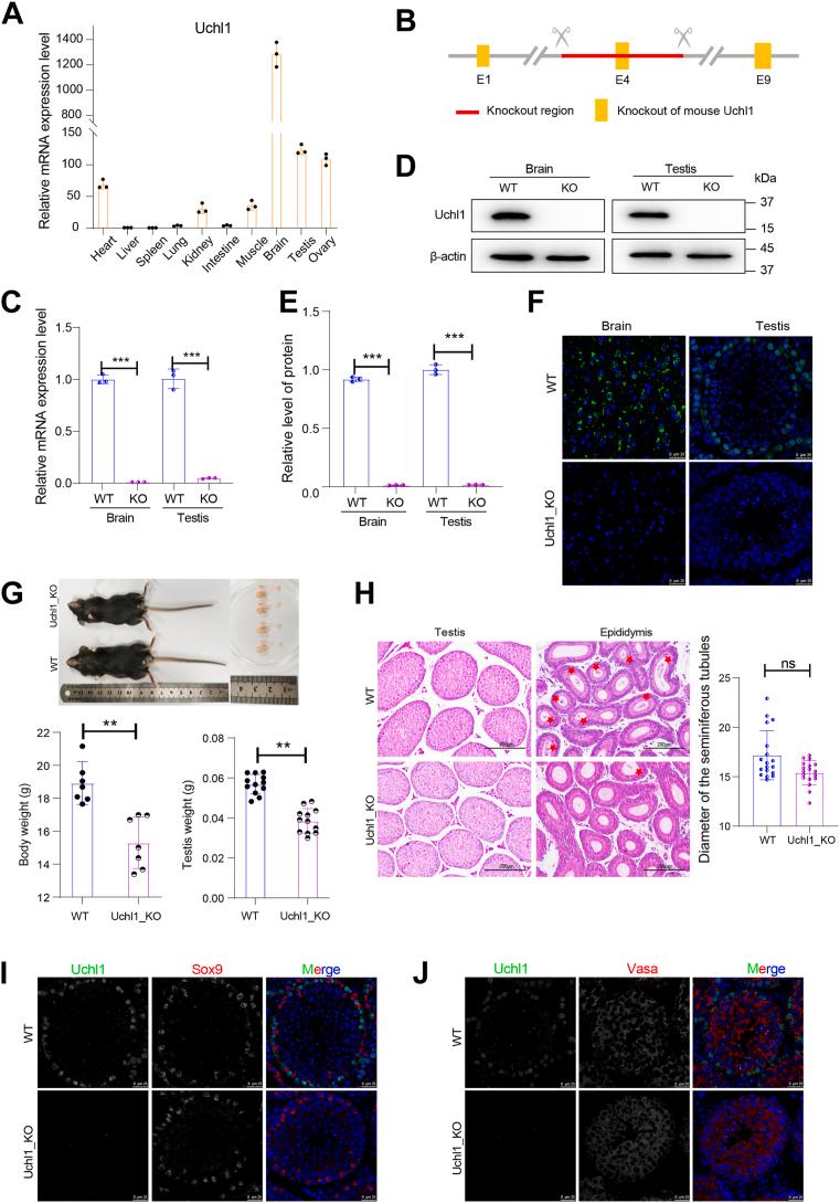
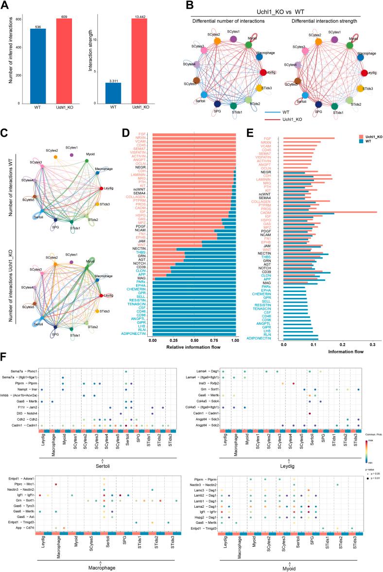
Disruptions in testicular homeostasis can lead to impaired spermatogenesis and male infertility. Such disturbances may result from various factors, including viral or bacterial infections, toxic injuries, and genetic mutations or deletions. The maintenance of testicular homeostasis is governed by a complex interplay of various cells, hormones, paracrine factors, genes, and enzymes. UCHL1, a member of the deubiquitinating enzyme family, is recognized for its role in neuronal function. However, its contribution to testicular homeostasis and spermatogenesis remains unclear. This study uncovers a critical role for Uchl1 in maintaining testicular homeostasis, acting as a regulatory switch for spermatogenesis. We demonstrate that Uchl1 knockout (Uchl1_KO) mice exhibit reduced body weight, decreased testicular specific gravity, and impaired spermatogenesis. Single-nucleus RNA sequencing (snRNA-seq) analysis of Uchl1_KO testes reveals a significant decrease in oxidative phosphorylation (OXPHOS) levels and an increase in Sertoli cell abnormalities. Notably, Uchl1_KO/knockdown downregulates metabolism-related adiponectin signaling (ADIPOR1/AMPK) and upregulates the inflammation-related SEMA7A/PLXNC1 pathway. Sertoli cell lines (oeAdipor1/shUchl1) confirm UCHL1's dual regulatory role in these signaling pathways in vitro experiments. Our findings identify UCHL1 as a key regulator of testicular homeostasis and spermatogenesis, and it dynamically controls the balance between metabolic and inflammatory signaling in the testis. This study provides a valuable theoretical foundation for exploring the molecular mechanisms underlying testicular homeostasis balance and for advancing human reproductive health.

摘要

睾丸内环境稳态的破坏可导致精子发生受损和男性不育。这种干扰可能由多种因素引起,包括病毒或细菌感染、毒性损伤以及基因突变或缺失。睾丸内环境稳态的维持受多种细胞、激素、旁分泌因子、基因和酶的复杂相互作用支配。泛素羧基末端水解酶L1(UCHL1)是去泛素化酶家族的成员,因其在神经元功能中的作用而被认可。然而,其对睾丸内环境稳态和精子发生的贡献仍不清楚。本研究揭示了UCHL1在维持睾丸内环境稳态中起关键作用,充当精子发生的调节开关。我们证明UCHL1基因敲除(Uchl1_KO)小鼠体重减轻、睾丸比重降低且精子发生受损。对Uchl1_KO睾丸进行的单核RNA测序(snRNA-seq)分析显示氧化磷酸化(OXPHOS)水平显著降低,支持细胞异常增加。值得注意的是Uchl1_KO/敲低下调了与代谢相关的脂联素信号传导(ADIPOR1/AMPK),并上调了与炎症相关的SEMA7A/PLXNC1途径。支持细胞系(oeAdipor1/shUchl1)在体外实验中证实了UCHL1在这些信号通路中的双重调节作用。我们的研究结果确定UCHL1是睾丸内环境稳态和精子发生的关键调节因子,并且它动态控制睾丸中代谢和炎症信号之间的平衡。本研究为探索睾丸内环境稳态平衡的分子机制以及促进人类生殖健康提供了有价值的理论基础。

https://cdn.ncbi.nlm.nih.gov/pmc/blobs/8ccd/12167481/c2e833e34ba2/gr1.jpg

文献AI研究员

20分钟写一篇综述,助力文献阅读效率提升50倍。

立即体验

用中文搜PubMed

大模型驱动的PubMed中文搜索引擎

马上搜索

文档翻译

学术文献翻译模型,支持多种主流文档格式。

立即体验