Suppr超能文献

干扰素诱导跨膜蛋白(IFITM)是猪流行性腹泻冠状病毒的关键进入因子。

IFITM proteins are key entry factors for porcine epidemic diarrhea coronavirus.

作者信息

Lv Lilei, Luo Huaye, Yi Jingxuan, Zhang Kang, Li Yanhua, Tong Wu, Jiang Yifeng, Zhou Yanjun, Tong Guangzhi, Liu Changlong

机构信息

Shanghai Veterinary Research Institute, Chinese Academy of Agricultural Sciences, Shanghai, China.

College of Animal Science and Technology, Guangxi University, Nanning, China.

出版信息

J Virol. 2025 Jun 17;99(6):e0202824. doi: 10.1128/jvi.02028-24. Epub 2025 May 12.

Abstract

UNLABELLED

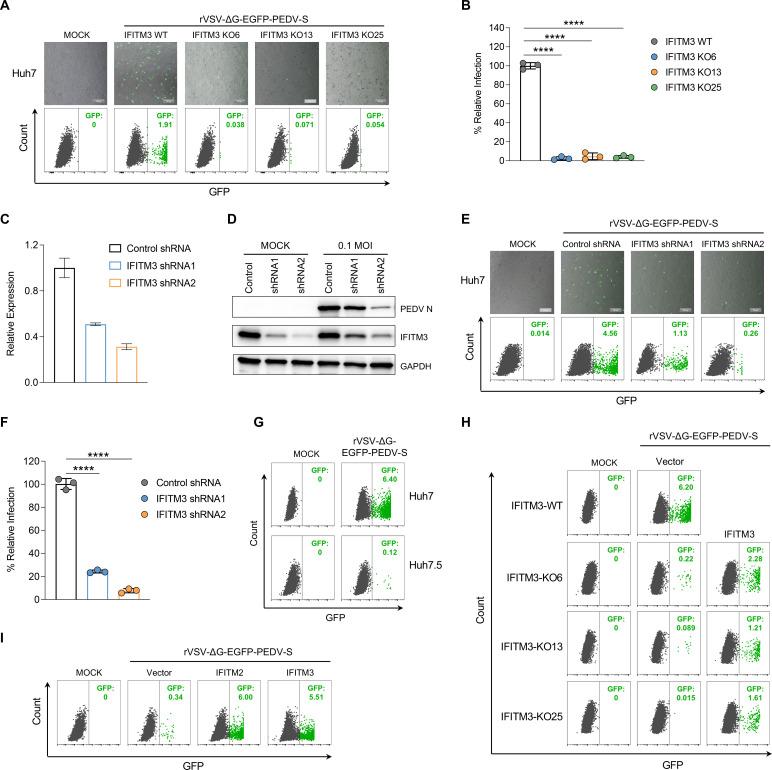
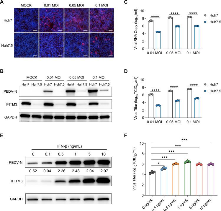
Porcine epidemic diarrhea virus (PEDV) is a highly contagious coronavirus that poses a substantial threat to the global swine industry. However, our current understanding of the host factors crucial for PEDV infection remains limited. To identify these host factors, we conducted a genome-wide CRISPR/Cas9 gene knockout screen using a PEDV-permissive cell line. Our results indicate that the endogenous expression of human interferon-inducible transmembrane protein 3 (IFITM3) enhances PEDV entry and replication. Silencing or eliminating endogenous IFITM3 in Huh7 cells significantly suppressed PEDV entry, whereas reintroducing IFITM3 partially restored susceptibility to PEDV. Overexpression of human IFITM3 or IFITM2, but not IFITM1, in Huh7.5 cells substantially increased PEDV entry and replication. Importantly, our results suggest that human IFITM3 influences PEDV entry at a later stage. Furthermore, the overexpression of porcine IFITM1 significantly enhanced PEDV infection in LLC-PK1 cells, whereas the overexpression of porcine IFITM2/3 did not produce similar effects. Notably, removing the C-terminal 15 amino acids of porcine IFITM2/3 resulted in increased PEDV entry. Coimmunoprecipitation analyses showed that all IFITMs interacted with the PEDV S1 protein, indicating a direct role in the viral entry process. Additionally, porcine IFITM1 colocalized with the PEDV S protein at the cell nuclear periphery and enhanced PEDV infection in porcine small intestinal organoids. Overall, our results suggest that IFITMs are critical in facilitating PEDV entry into cells. Targeting IFITMs may provide a promising strategy for controlling PEDV transmission and developing interventions to mitigate the virus's impact on the swine industry.

IMPORTANCE

Understanding the mechanisms underlying porcine epidemic diarrhea virus (PEDV) infection is vital for addressing its significant impact on the swine industry. This study reveals that interferon-inducible transmembrane (IFITM) proteins, particularly human IFITM3 and porcine IFITM1, play crucial roles in facilitating PEDV entry and replication. By elucidating these molecular interactions, the research highlights the potential of IFITMs as therapeutic targets for managing PEDV infections and paves the way for antiviral strategies. Moreover, this research extends beyond PEDV management, underscoring the critical role of host factors in controlling the spread of pathogenic coronaviruses.

摘要

未标记

猪流行性腹泻病毒(PEDV)是一种高度传染性的冠状病毒,对全球养猪业构成重大威胁。然而,我们目前对PEDV感染至关重要的宿主因子的了解仍然有限。为了确定这些宿主因子,我们使用对PEDV敏感的细胞系进行了全基因组CRISPR/Cas9基因敲除筛选。我们的结果表明,人类干扰素诱导跨膜蛋白3(IFITM3)的内源性表达增强了PEDV的进入和复制。在Huh7细胞中沉默或消除内源性IFITM3显著抑制了PEDV的进入,而重新引入IFITM3部分恢复了对PEDV的易感性。在Huh7.5细胞中过表达人类IFITM3或IFITM2,但不是IFITM1,显著增加了PEDV的进入和复制。重要的是,我们的结果表明人类IFITM3在后期影响PEDV的进入。此外,猪IFITM1的过表达显著增强了LLC-PK1细胞中PEDV的感染,而猪IFITM2/3的过表达没有产生类似的效果。值得注意的是,去除猪IFITM2/3的C末端15个氨基酸导致PEDV进入增加。免疫共沉淀分析表明,所有IFITM都与PEDV S1蛋白相互作用,表明在病毒进入过程中起直接作用。此外,猪IFITM1与PEDV S蛋白在细胞核周边共定位,并增强了猪小肠类器官中PEDV的感染。总体而言,我们的结果表明IFITM在促进PEDV进入细胞方面至关重要。靶向IFITM可能为控制PEDV传播和开发减轻病毒对养猪业影响的干预措施提供一种有前景的策略。

重要性

了解猪流行性腹泻病毒(PEDV)感染的潜在机制对于应对其对养猪业的重大影响至关重要。这项研究表明,干扰素诱导跨膜(IFITM)蛋白,特别是人类IFITM3和猪IFITM1,在促进PEDV进入和复制中起关键作用。通过阐明这些分子相互作用,该研究突出了IFITM作为治疗PEDV感染的潜在靶点,并为抗病毒策略铺平了道路。此外,这项研究不仅限于PEDV的管理,强调了宿主因子在控制致病性冠状病毒传播中的关键作用。

https://cdn.ncbi.nlm.nih.gov/pmc/blobs/5a8b/12172462/59604a042c76/jvi.02028-24.f001.jpg

文献AI研究员

20分钟写一篇综述,助力文献阅读效率提升50倍。

立即体验

用中文搜PubMed

大模型驱动的PubMed中文搜索引擎

马上搜索

文档翻译

学术文献翻译模型,支持多种主流文档格式。

立即体验